SCHEMA ELETTRICO - ALIMENTAZIONE - Fiat BRAVO 1.9 JTD 16v
COMPONENTI - ALIMENTAZIONE - Fiat BRAVO 1.9 JTD 16v
| Codice componenti | Denominazione | Riferimento all’operazione |
| A001 | BATTERIA | |
| B001 | CENTRALINA DI DERIVAZIONE | |
| B002 | CENTRALINA DI DERIVAZIONE SOTTO PLANCIA | |
| B045 | CENTRALINA DI DERIVAZIONE VANO BAULE | |
| B098 | SCATOLA PORTAFUSIBILI SUPPLEMENTARE | - |
| B099 | SCATOLA MAXI FUSE SU BATTERIA | - |
| C001 | MASSA BATTERIA | - |
| C002 | MASSA BATTERIA SU MOTORE | - |
| C003 | MASSA BATTERIA SU SCOCCA | - |
| H001 | COMMUTATORE DI ACCENSIONE | |
| M001 | BODY COMPUTER | |
| M086 | CENTRALINA GUIDA ELETTRICA |
LOCALIZZAZIONE COMPONENTI - ALIMENTAZIONE - Fiat BRAVO 1.9 JTD 16v
| Codice componenti | Denominazione | Riferimento all’operazione |
| A001 | BATTERIA | |
| B001 | CENTRALINA DI DERIVAZIONE | |
| B002 | CENTRALINA DI DERIVAZIONE SOTTO PLANCIA | |
| B045 | CENTRALINA DI DERIVAZIONE VANO BAULE | |
| B098 | SCATOLA PORTAFUSIBILI SUPPLEMENTARE | - |
| B099 | SCATOLA MAXI FUSE SU BATTERIA | - |
| C001 | MASSA BATTERIA | - |
| C002 | MASSA BATTERIA SU MOTORE | - |
| C003 | MASSA BATTERIA SU SCOCCA | - |
| H001 | COMMUTATORE DI ACCENSIONE | |
| M001 | BODY COMPUTER | |
| M086 | CENTRALINA GUIDA ELETTRICA |
DESCRIZIONE - ALIMENTAZIONE - Fiat BRAVO 1.9 JTD 16v
L''impianto elettrico e stato disegnato e finalizzato ad elevare il grado di sicurezza della vettura, prevenendo possibilita di innesco di incendio ed altre conseguenze di malfunzionamenti elettrici, e riducendo le difettosita nei collegamenti grazie all''adozione di connettori dell''ultima generazione.La distribuzione della potenza avviene tramite le centraline di derivazione e/o portafusibili, collegate agli elementi di controllo (rele e attuatori statici) in modo da assicurare il massimo livello di protezione elettrica ed il minimo grado di complessita del cablaggioLa ripartizione delle funzioni all''interno dei connettori e la sostituzione delle saldature con giunzioni di tipo cortocircuitante favorisce la realizzazione modulare (per composizione di sotto-assiemi) di tutti i fasci cavi.Le principali soluzioni di sicurezza adottate sono:- alimentazioni protette da maxifuse per l''interruzione dell''impianto elettrico, in caso di corto circuito, (vedere dettaglio in seguito);- il lay-out dell''intero impianto e ottimizzato per la riduzione di rischi di danneggiamento in caso di avaria o incidente;- la posa dei cavi stessi e stata ottimizzata riducendo errati posizionamenti e rumorosita dovuta a vibrazioni- tutti i cavi sono ad alta resistenza alle abrasioni;- nel vano motore i cavi sono di tipo speciale, resistente alle alte temperature e protetti con guaine o tubazioni;- i cavi nel vano abitacolo sono protetti da tubi corrugati e con nastri di tipo felpato per ridurre la rumorosita;- le principali connessioni sono dotate di dispositivo antisfilamento dei terminali (secondary lock) e di chiusura di sicurezza (lever lock o "CPA") che evita qualsiasi deformazione dei terminali.Tutti i sistemi e gli impianti elettrici sono alimentati dalla batteria con la tensione di 12 V.La batteria a sua volta viene ricaricata, durante il funzionamento del motore, dall''alternatoreLe principali linee di alimentazione sono protette da "MAXIFUSE", contenuti sulla centralina di derivazione vano motore e nella scatola portafusibili sulla batteria; altri MAXIFUSE volanti sono collocati all''esterno di essa.Alcuni circuiti sono continuamente alimentati, anche con veicolo fermo e chiave disinserita, essendo collegati direttamente alla batteria.Altri circuiti vengono alimentati ruotando la chiave del commutatore d’accensione nelle varie posizioni:- inserendo e ruotando al primo scatto la chiave si porta in posizione MAR ed alimenta numerosi circuiti, che vengono, infatti, definiti "sotto chiave" (linea "INT", e "15/54");- il secondo scatto - posizione AVV - alimenta invece il motorino d’avviamento; (linea "50")., scollegando peraltro alcuni circuiti (quelli che assorbono maggior potenza) garantendo cosi il massimo afflusso di corrente al motorino stesso (linea "INT/A").
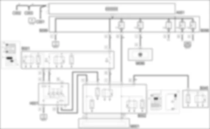
DESCRIZIONE FUNZIONALE - ALIMENTAZIONE - Fiat BRAVO 1.9 JTD 16v
Tutti i sistemi e gli impianti elettrici sono alimentati dalla batteria A1.Le principali linee d''alimentazione sono protette da maxifuse della scatola maxifuse su batteria B99, in particolare:- F71: alimentazione centralina di derivazione sottoplancia B2;- F72:alimentazione centralina guida elettrica M86L’alimentazione della centralina di derivazione vano motore B1 - connettore X - e diretta.Da questa, attraverso il maxifuse F2 sono alimentate la centralina di derivazione sottoplancia B2 e la centralina di derivazione vano baule B45; attraverso il maxifuse F3 viene alimentato il commutatore di accensione H1Accanto alla scatola maxifuse su batteria e collocata - su un fianco della batteria stessa, la scatola portafusibili supplementare B98, con due maxifuse "MIDI" che alimentano il dispositivo di riscaldamento addizionaleLa distribuzione della alimentazione alla vettura (INT "sottochiave", INT/A, "AVV", eccetera) viene gestita dalla centralina vano motore B1, che si collega al commutatore di accensione H1:- il commutatore di accensione H1 e alimentato attraverso il maxifuse F3 della centralina B1;- il commutatore di accensione H1 rimanda il segnale sottochiave “15/54” al pin 30 del connettore A di B1; la linea "INT" alimenta invece la centralina di derivazione sottoplancia B2 - pin 11 del onnettore H;- il commutatore di accensione H1 rimanda il segnale ”AVV” che alimenta il motorino d’avviamento- in tale posizione risultano scollegati alcuni circuiti (linea "INT/A): pin 1 del connettore H della centralina di derivazione sottoplancia B2.



































