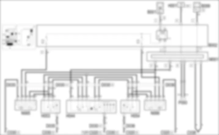
SCHEMA ELETTRICO - ALZACRISTALLI POSTERIORI - Fiat BRAVO 1.9 JTD 16v
COMPONENTI - ALZACRISTALLI POSTERIORI - Fiat BRAVO 1.9 JTD 16v
| Codice componenti | Denominazione | Riferimento all’operazione |
| B001 | CENTRALINA DI DERIVAZIONE | |
| B002 | CENTRALINA DI DERIVAZIONE SOTTO PLANCIA | |
| B099 | SCATOLA MAXI FUSE SU BATTERIA | - |
| C020 | MASSA PLANCIA LATO PASSEGGERO | - |
| C030 | MASSA POSTERIORE SINISTRA | - |
| C038 | MASSA SU TUNNEL CENTRALE | - |
| D030 | GIUNZIONE PORTA ANTERIORE SINISTRA | - |
| D035 | GIUNZIONE PORTA POSTERIORE SINISTRA | - |
| D036 | GIUNZIONE PORTA POSTERIORE DESTRA | - |
| H001 | COMMUTATORE DI ACCENSIONE | |
| H044 | GRUPPO COMANDI ALZACRISTALLI SU PORTA ANTERIORE LATO GUIDA | |
| H053 | INTERRUTTORE ALZACRISTALLO SU PORTA POSTERIORE SINISTRA | |
| H054 | INTERRUTTORE ALZACRISTALLO SU PORTA POSTERIORE DESTRA | |
| M001 | BODY COMPUTER | |
| N065 | MOTORINO ALZACRISTALLO POSTERIORE SINISTRO | |
| N066 | MOTORINO ALZACRISTALLO POSTERIORE DESTRO | |
| P093 | ANTENNA PER DISPOSITIVO ALLARME E RICEVITORE BLOCCAPORTE | - |
LOCALIZZAZIONE COMPONENTI - ALZACRISTALLI POSTERIORI - Fiat BRAVO 1.9 JTD 16v
| Codice componenti | Denominazione | Riferimento all’operazione |
| B001 | CENTRALINA DI DERIVAZIONE | |
| B002 | CENTRALINA DI DERIVAZIONE SOTTO PLANCIA | |
| B099 | SCATOLA MAXI FUSE SU BATTERIA | - |
| C020 | MASSA PLANCIA LATO PASSEGGERO | - |
| C030 | MASSA POSTERIORE SINISTRA | - |
| C038 | MASSA SU TUNNEL CENTRALE | - |
| D030 | GIUNZIONE PORTA ANTERIORE SINISTRA | - |
| D035 | GIUNZIONE PORTA POSTERIORE SINISTRA | - |
| D036 | GIUNZIONE PORTA POSTERIORE DESTRA | - |
| H001 | COMMUTATORE DI ACCENSIONE | |
| H044 | GRUPPO COMANDI ALZACRISTALLI SU PORTA ANTERIORE LATO GUIDA | |
| H053 | INTERRUTTORE ALZACRISTALLO SU PORTA POSTERIORE SINISTRA | |
| H054 | INTERRUTTORE ALZACRISTALLO SU PORTA POSTERIORE DESTRA | |
| M001 | BODY COMPUTER | |
| N065 | MOTORINO ALZACRISTALLO POSTERIORE SINISTRO | |
| N066 | MOTORINO ALZACRISTALLO POSTERIORE DESTRO | |
| P093 | ANTENNA PER DISPOSITIVO ALLARME E RICEVITORE BLOCCAPORTE | - |
DESCRIZIONE - ALZACRISTALLI POSTERIORI - Fiat BRAVO 1.9 JTD 16v
Gli alzacristalli delle porte posteriori vengono azionati tramite gli interruttori posti sulle relative porte oppure dalla porta anteriore lato guida.I motori sono comandati sia in modo manuale sia in automatico, a seconda degli allestimenti.Il funzionamento automatico avviene secondo la seguente logica:- se la pressione sul tasto e compreso tra 60 e 300 millisecondi, il funzionamento e manuale: il cristallo sale/scende solo a tasto premuto;- se la pressione sul tasto e superiore ai 300 millisecondi, il funzionamento e invece automatico: anche se viene rilasciato il tasto relativo, il cristallo continua a salire/scendere fino al finecorsa oppure fino all''intervento eventuale del sistema di sicurezza anti-schiacciamento;- una successiva pressione del tasto durante il movimento del cristallo lo blocca nella posizione in cui si trova;- una pressione sul tasto inferiore a 60 millisecondi viene ignorata (e considerato un urto accidentale).L’elettronica interna al motorino gestisce la funzione anti-schiacciamento: acquisisce cioe l''informazione dell''eventuale presenza di un ostacolo durante la movimentazione del cristallo in chiusura (salita); la funzione di antipizzicamento viene realizzata tramite un opportuno sensore ad effetto Hall che sente i sovraccarichi sul motore dell''alzacristallo stesso;: la soglia di intervento viene calcolata quando la forza sull''ostacolo incontrato lungo la corsa del cristallo (es. un dito, una mano) e superiore a circa 7/8 kg.Inoltre in caso di avaria rilevata, la centralina inibisce il funzionamento automatico in salita permettendolo solamente a step di 500ms ad ogni pressione del pulsante.I cristalli vengono automaticamente aperti oppure chiusi anche - tramite l''apposito comando prolungato (maggiore di 2 secondi) inviato dal pulsante del telecomando.La funzione alzacristalli si attiva solo "sotto chiave", con la seguente eccezione: dopo un key-off, per un tempo di 3 minuti, e possibile effettuare l’azionamento dei cristalli ; allo scadere di tale temporizzazione il sistema non acquisisce piu nuovi comandi.Nel caso in cui, durante la temporizzazione, venga rilevata l’apertura di una delle porte, non vengono acquisiti piu nuovi comandi, ma vengono portati a termine quelli eventualmente ricevuti prima dell’apertura porta.Se al key-off una delle porte risulta essere gia aperta, vengono portati a termine i comandi eventualmente ricevuti prima dell’apertura porta.Il blocco dei comandi posteriori (protezione) e attuato mediante l''apposito tasto "LOCK" posto tra i comandi del guidatore: lo stato di blocco viene indicato mediante l''accensione di un led saccanto al tasto stesso e dall''assenza di illuminazione dei tasti di comando posteriori: con blocco attivo nessun pulsante posteriore comanda gli alzacristalli.
DESCRIZIONE FUNZIONALE - ALZACRISTALLI POSTERIORI - Fiat BRAVO 1.9 JTD 16v
Il Body Computer M1 - pin 32 del connettore E - alimenta con la logica sopra descritta il gruppo comandi sulla porta lato guida H44 - pin 1 e - se il tasto LOCK non e inserito- anche i comandi sulle porte posteriori H53 e H54 - pin 2; tale alimentazione fa anche accendere i led di illuminazione.Analogamente dal pin 13 del connettore D di M1 sono alimentati con la logica sopra descritta i motorini N65 (sinistro) e N66 (destro), pin 3.Il Body Computer M1 e alimentato direttamente dalla batteria dalla linea protetta dal maxifuse d B99 al pin 18 del connettore F di interfaccia con la centralina sottoplancia B2; la alimentazione sotto chiave (INT) giunge al pin 9 del connettore F di interfaccia con la centralina B2.Il teleruttore servizi T13, collocato nella centralina sottoplancia B2 , alimenta con la logica sopra descritta e controllata dal Body Computer M1 - pin 14 del connettore F - i motorini N65 e N66 - pin 6 - attraverso due linee, protette dai fusibili F33 e F34.I segnali dall’antenna-ricevitore del telecomando P93, che si collega ai pin 30 e 43 del connettore B di M1, comandano anche la apertura / chiusura degli alzacristalli posteriori.




































