SCHEMA ELETTRICO - AUTORADIO - Fiat BRAVO 1.9 JTD 16v
COMPONENTI - AUTORADIO - Fiat BRAVO 1.9 JTD 16v
| Codice componenti | Denominazione | Riferimento all’operazione |
| B002 | CENTRALINA DI DERIVAZIONE SOTTO PLANCIA | |
| B099 | SCATOLA MAXI FUSE SU BATTERIA | - |
| C038 | MASSA SU TUNNEL CENTRALE | - |
| D020 | GIUNZIONE PLANCIA/POSTERIORE | - |
| D030 | GIUNZIONE PORTA ANTERIORE SINISTRA | - |
| D031 | GIUNZIONE PORTA ANTERIORE DESTRA | - |
| D035 | GIUNZIONE PORTA POSTERIORE SINISTRA | - |
| D036 | GIUNZIONE PORTA POSTERIORE DESTRA | - |
| H001 | COMMUTATORE DI ACCENSIONE | |
| M001 | BODY COMPUTER | |
| P020 | AUTORADIO | - |
| P025 | ALIMENTATORE ANTENNA | |
| P030 | ALTOPARLANTE POSTERIORE SINISTRO | |
| P031 | ALTOPARLANTE POSTERIORE DESTRO | |
| P035 | ALTOPARLANTE SU PORTA ANTERIORE LATO GUIDA | |
| P036 | ALTOPARLANTE SU PORTA ANTERIORE LATO PASSEGGERO | |
| P045 | ALTOPARLANTE TWEETER ANTERIORE LATO GUIDA | |
| P046 | ALTOPARLANTE TWEETER ANTERIORE LATO PASSEGGERO |
LOCALIZZAZIONE COMPONENTI - AUTORADIO - Fiat BRAVO 1.9 JTD 16v
| Codice componenti | Denominazione | Riferimento all’operazione |
| B002 | CENTRALINA DI DERIVAZIONE SOTTO PLANCIA | |
| B099 | SCATOLA MAXI FUSE SU BATTERIA | - |
| C038 | MASSA SU TUNNEL CENTRALE | - |
| D020 | GIUNZIONE PLANCIA/POSTERIORE | - |
| D030 | GIUNZIONE PORTA ANTERIORE SINISTRA | - |
| D031 | GIUNZIONE PORTA ANTERIORE DESTRA | - |
| D035 | GIUNZIONE PORTA POSTERIORE SINISTRA | - |
| D036 | GIUNZIONE PORTA POSTERIORE DESTRA | - |
| H001 | COMMUTATORE DI ACCENSIONE | |
| M001 | BODY COMPUTER | |
| P020 | AUTORADIO | - |
| P025 | ALIMENTATORE ANTENNA | |
| P030 | ALTOPARLANTE POSTERIORE SINISTRO | |
| P031 | ALTOPARLANTE POSTERIORE DESTRO | |
| P035 | ALTOPARLANTE SU PORTA ANTERIORE LATO GUIDA | |
| P036 | ALTOPARLANTE SU PORTA ANTERIORE LATO PASSEGGERO | |
| P045 | ALTOPARLANTE TWEETER ANTERIORE LATO GUIDA | |
| P046 | ALTOPARLANTE TWEETER ANTERIORE LATO PASSEGGERO |
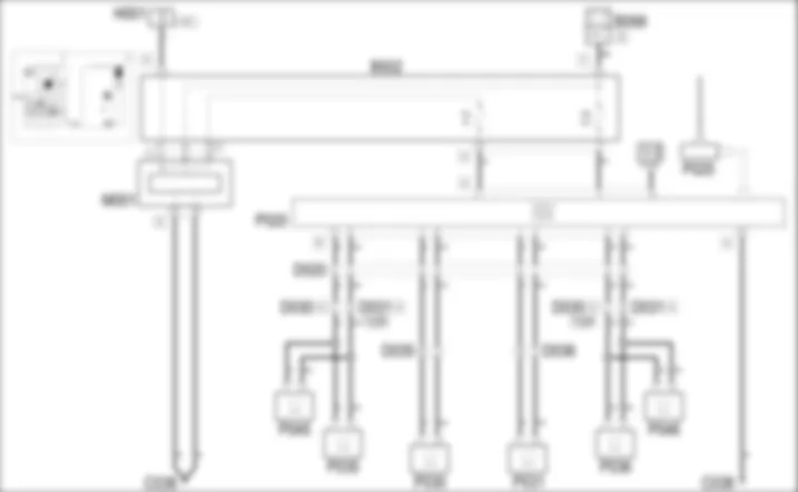
DESCRIZIONE - AUTORADIO - Fiat BRAVO 1.9 JTD 16v
La vettura puo essere dotata, a richiesta, di una semplice predisposizione (opt. 082) che comprende una semplice alimentazione della radio non presente sulla vettura, ma installata in "aftermarket", secondo il seguente pin-out standard ISO: (connettore A di P20):- pin 1 : mute (n.c.)- pin 2 : n.c.- pin 3 : n.c.- pin 4 : alimentazione diretta .- pin 5 : alimentazione antenna (n.c.)- pin 6 : illuminazione comandi- pin 7 : alimentazione "sottochiave" +15- pin 8 : massaLa seconda connessione (connettore B di P20) per il collegamento con gli altoparlanti e la stessa della versione standard.
DESCRIZIONE FUNZIONALE - AUTORADIO - Fiat BRAVO 1.9 JTD 16v
L''autoradio P20 e alimentata direttamente (4 del connettore A) dalla batteria tramite la linea del fusibile F39 della centralina sottoplancia B2 .tramite la linea del fusibile F39 del Body Computer M1.L''autoradio P20 e alimentata ”sottochiave” (7del connettore A) tramite la linea del fusibile F51 della centralina sottoplancia B2.Il pin 8 del connettore A e invece a massa.l pin 6 del connettore A di P20 giunge la alimentazione per l''illuminazione a luci di posizione inserite, proveniente dal pin 18 del connettore H di M1.Dal connettore B di P20 escono i cavi con i segnali verso gli altoparlanti:- pin 5 e 6 agli altoparlanti anteriori lato sinistro P35 e P45;- pin 3 e 4 agli altoparlanti anteriori lato destro P36 e P46;- pin 7 e 8 agli altoparlante posteriore sinistro P30;- pin 1 e 2 agli altoparlante posteriore destro P31.L''antenna P25 e collegata alla radio per mezzo dell''apposito cavo coassiale.







































