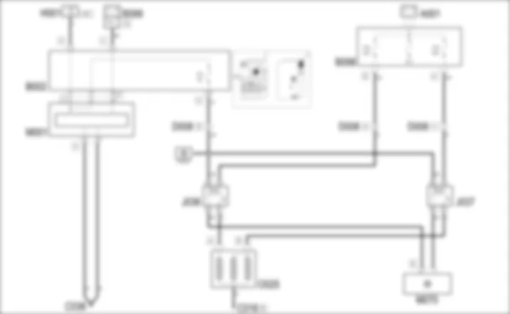
SCHEMA ELETTRICO - RISCALDATORE ADDIZIONALE - Fiat BRAVO 1.9 JTD 16v
COMPONENTI - RISCALDATORE ADDIZIONALE - Fiat BRAVO 1.9 JTD 16v
| Codice componenti | Denominazione | Riferimento all’operazione |
| B002 | CENTRALINA DI DERIVAZIONE SOTTO PLANCIA | |
| B098 | SCATOLA PORTAFUSIBILI SUPPLEMENTARE | - |
| B099 | SCATOLA MAXI FUSE SU BATTERIA | - |
| C016 | MASSA GRUPPO CONDIZIONATORE | - |
| C038 | MASSA SU TUNNEL CENTRALE | - |
| D008 | GIUNZIONE ANTERIORE/CONDIZIONATORE - RISCALDATORE | - |
| H001 | COMMUTATORE DI ACCENSIONE | |
| J036 | TELERUTTORE RISCALDATORE ADDIZIONALE -1 | - |
| J037 | TELERUTTORE RISCALDATORE ADDIZIONALE -2 | - |
| M001 | BODY COMPUTER | |
| M070 | CENTRALINA CLIMATIZZATORE | |
| O025 | RESISTENZA RISCALDATORE ADDIZIONALE | - |
LOCALIZZAZIONE COMPONENTI - RISCALDATORE ADDIZIONALE - Fiat BRAVO 1.9 JTD 16v
| Codice componenti | Denominazione | Riferimento all’operazione |
| B002 | CENTRALINA DI DERIVAZIONE SOTTO PLANCIA | |
| B098 | SCATOLA PORTAFUSIBILI SUPPLEMENTARE | - |
| B099 | SCATOLA MAXI FUSE SU BATTERIA | - |
| C016 | MASSA GRUPPO CONDIZIONATORE | - |
| C038 | MASSA SU TUNNEL CENTRALE | - |
| D008 | GIUNZIONE ANTERIORE/CONDIZIONATORE - RISCALDATORE | - |
| H001 | COMMUTATORE DI ACCENSIONE | |
| J036 | TELERUTTORE RISCALDATORE ADDIZIONALE -1 | - |
| J037 | TELERUTTORE RISCALDATORE ADDIZIONALE -2 | - |
| M001 | BODY COMPUTER | |
| M070 | CENTRALINA CLIMATIZZATORE | |
| O025 | RESISTENZA RISCALDATORE ADDIZIONALE | - |
DESCRIZIONE - RISCALDATORE ADDIZIONALE - Fiat BRAVO 1.9 JTD 16v
La climatizzazione della vettura attraverso il gruppo riscaldatore risulta insufficiente a motore freddo.Come optional viene allora offerto un sistema aggiuntivo di riscaldamento che viene attivato nei primi istanti di funzionamento del motore, in base alla temperatura raggiunta dal fluido refrigerante del motore.L''impianto consiste in un dispositivo di riscaldamento addizionale, posto all''interno del gruppo riscaldatore: in questo dispositivo sono collocate due resistenze (PTC1 da 250W e PTC2 da 500 W).Il funzionamento delle resistenze e controllato dalla centralina di climatizzazione che ne pilota una sola oppure due, fornendo cosi un riscaldamento progressivo - con una potenza massima di 750 W - secondo una logica di controllo che dipende:- della temperatura esterna (inferiore a 20°C)- della temperatura raggiunta dal fluido refrigerante del motore (circa 70°C)- dal numero di giri del motore (che deve essere superiore a 700 giri/min);- dalla tensione di batteria (che non deve scendere sotto i 12.6 V).Per maggiori dettagliL''alimentazione di una, due o tre resistenze viene pilotata per mezzo due teleruttori collocati sul gruppo riscaldatore stesso:- 1. Livello: attivato dal primo teleruttore (250W);- 2. Livello: attivato dal secondo teleruttore (500W);- 3. Livello: attivato da entrambi i teleruttori (750W)La linea d''alimentazione e protetta da due maxifuse "MIDI" collocati in una apposita scatola portafusibili supplementare, posta a fianco della batteria.
DESCRIZIONE FUNZIONALE - RISCALDATORE ADDIZIONALE - Fiat BRAVO 1.9 JTD 16v
Il teleruttore J36 controlla il circuito d''inserimento della prima resistenza del riscaldatore supplementare O25A; l''alimentazione del teleruttore giunge dalla linea del fusibile F74 della scatola portafusibili supplementare B98.Il teleruttore J37 controlla il circuito d''inserimento dell''altra resistenza del riscaldatore supplementare O25B; l''alimentazione del teleruttore giunge dalla linea del fusibile F76 della scatola portafusibili supplementare B98.Le bobine dei teleruttori J36 e J37 sono alimentate sottochiave (INT) dalla linea del fusibile F51 della centralina sottoplancia B2.La bobina del teleruttore J36 viene eccitata da un segnale dal pin 8 della centralina di climatizzazione M70.La bobina del teleruttore J37 viene eccitata da un segnale per l''inserimento della seconda resistenza di O25B - dal pin 7 della centralina di climatizzazione M70.

































