SCHEMA ELETTRICO - CONNETTORE MULTIPLO DI DIAGNOSI - Fiat BRAVO 1.9 JTD 16v
COMPONENTI - CONNETTORE MULTIPLO DI DIAGNOSI - Fiat BRAVO 1.9 JTD 16v
| Codice componenti | Denominazione | Riferimento all’operazione |
| B002 | CENTRALINA DI DERIVAZIONE SOTTO PLANCIA | |
| B099 | SCATOLA MAXI FUSE SU BATTERIA | - |
| C038 | MASSA SU TUNNEL CENTRALE | - |
| D001 | GIUNZIONE ANTERIORE/PLANCIA | - |
| D004 | GIUNZIONE ANTERIORE/MOTORE | - |
| D020 | GIUNZIONE PLANCIA/POSTERIORE | - |
| F010 | PROIETTORE SINISTRO | |
| F011 | PROIETTORE DESTRO | |
| H001 | COMMUTATORE DI ACCENSIONE | |
| M001 | BODY COMPUTER | |
| M010 | CENTRALINA CONTROLLO MOTORE | |
| M010 | CENTRALINA CONTROLLO MOTORE | |
| M047 | CENTRALINA CONTROLLO PRESSIONE PNEUMATICI | |
| M050 | CENTRALINA ABS | |
| M086 | CENTRALINA GUIDA ELETTRICA | |
| R010 | GIUNTO DI DIAGNOSI MULTIPLO | - |
LOCALIZZAZIONE COMPONENTI - CONNETTORE MULTIPLO DI DIAGNOSI - Fiat BRAVO 1.9 JTD 16v
| Codice componenti | Denominazione | Riferimento all’operazione |
| B002 | CENTRALINA DI DERIVAZIONE SOTTO PLANCIA | |
| B099 | SCATOLA MAXI FUSE SU BATTERIA | - |
| C038 | MASSA SU TUNNEL CENTRALE | - |
| D001 | GIUNZIONE ANTERIORE/PLANCIA | - |
| D004 | GIUNZIONE ANTERIORE/MOTORE | - |
| D020 | GIUNZIONE PLANCIA/POSTERIORE | - |
| F010 | PROIETTORE SINISTRO | |
| F011 | PROIETTORE DESTRO | |
| H001 | COMMUTATORE DI ACCENSIONE | |
| M001 | BODY COMPUTER | |
| M010 | CENTRALINA CONTROLLO MOTORE | |
| M010 | CENTRALINA CONTROLLO MOTORE | |
| M047 | CENTRALINA CONTROLLO PRESSIONE PNEUMATICI | |
| M050 | CENTRALINA ABS | |
| M086 | CENTRALINA GUIDA ELETTRICA | |
| R010 | GIUNTO DI DIAGNOSI MULTIPLO | - |
DESCRIZIONE - CONNETTORE MULTIPLO DI DIAGNOSI - Fiat BRAVO 1.9 JTD 16v
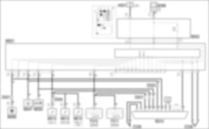
La vettura e dotata di numerose centraline elettroniche con funzione di autodiagnosi.Collegandosi a tali centraline con un''apparecchiatura di diagnosi (Examiner o altri strumenti) e possibile la lettura dei dati dell''autodiagnosi (parametri, errori) oppure l''esecuzione delle diagnosi attive previste.Tutte le linee di diagnosi confluiscono nel connettore EOBD (European On Board Diagnosis) conforme alla Direttiva 98/69/CE (EURO 3) - standard ISO J1962 centralizzato su Body Computer- connettore C di M1.
DESCRIZIONE FUNZIONALE - CONNETTORE MULTIPLO DI DIAGNOSI - Fiat BRAVO 1.9 JTD 16v
La presa di diagnosi centralizzata EOBD e integrata nel Body Computer M1 - connettore C.E’ alimentata direttamente dalla batteria al pin 16 dalla linea protetta dal fusibile F39 della centralina sottoplancia B2; i pin 4 e 5 sono a massa.Analogamente il connettore R10 e pure alimentato direttamente dalla batteria al pin 16 dalla linea protetta dal fusibile F39 della centralina sottoplancia B2; i pin 4 e 5 di R10 sono a massa.I pin 6 e 14 di M1 C e di R10 si collegano alla rete B-CAN: tramite questa rete sono controllati e "diagnosticati'''' la centralina sottoplancia B2 , il quadro strumenti E50 , la centralina Air Bag M60, le centraline di gestione sedili H66 e H67, il gruppo radio-telefono-navigatore integrato P20, la centralina Bluetooth M162, la centralina di climatizzazione M70 o del riscaldatore addizionale M75 e la centralina sensori di parcheggio M84Il pin 1 di M1 C e di R10 si collega con linea K alla centralina ABS M50 (pin 11)eIl pin 7 di M1 C e di R10 si collega con linea K alla centralina di gestione motore M10oppureAl pin 9 di M1 C e di R10 si collega la centralina di controllo servosterzo M86Al pin 12 di M1 C e di R10 si collega l''''elettronica dei proiettori a scarica di gas F10 e F11Al pin 13 di M1 C e di R10 si collega la centralina del sistema T.P.M.S. M47, al pin 17











































