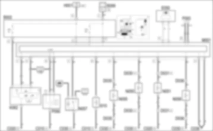
SCHEMAT ELEKTRYCZNY - ALARM - Fiat BRAVO 1.9 JTD 8v
ELEMENTY - ALARM - Fiat BRAVO 1.9 JTD 8v
| Kod elementow | Nazwa | Odniesienie do operacji |
| B002 | SKRZYNKA BEZPIECZNIKOW POD DESKA ROZDZIELCZA | |
| B099 | SKRZYNKA BEZPIECZNIKOW MAXI NA AKUMULATORZE | - |
| C010 | MASA PRZEDNIA LEWA | - |
| C020 | MASA DESKI ROZDZIELCZEJ PO STRONIE PASAZERA | - |
| C030 | MASA TYLNA LEWA | - |
| C038 | MASA NA TUNELU SRODKOWYM | - |
| D030 | ZLACZE DRZWI PRZEDNICH PO STRONIE KIEROWCY | - |
| D031 | ZLACZE DRZWI PRZEDNICH PO STRONIE PASAZERA | - |
| D035 | ZLACZE DRZWI TYLNYCH LEWYCH | - |
| D036 | ZLACZE DRZWI TYLNYCH PRAWYCH | - |
| E050 | ZESTAW WSKAZNIKOW | |
| H001 | WYLACZNIK ZAPLONU | |
| K062 | ZESPOL CZUJNIKOW OBJETOSCIOWYCH URZADZENIA ALARMOWEGO | - |
| I010 | WYLACZNIK OTWIERANIA POKRYWY SILNIKA | - |
| M001 | BODY COMPUTER | |
| N050 | MOTOREDUKTOR ZAMKA DRZWI PRZEDNICH PO STRONIE KIEROWCY | |
| N051 | MOTOREDUKTOR ZAMKA DRZWI PRZEDNICH PRAWYCH | |
| N055 | MOTOREDUKTOR ZAMKA DRZWI TYLNYCH LEWYCH | |
| N056 | MOTOREDUKTOR ZAMKA DRZWI TYLNYCH PRAWYCH | |
| N057 | MOTOREDUKTOR ZAMKA POKRYWY BAGAZNIKA | |
| P090 | SYRENA ALARMU | - |
| P093 | ANTENA URZADZENIA ALARMOWEGO I ODBIORNIKA ZAMKA CENTRALNEGO | - |
OPIS - ALARM - Fiat BRAVO 1.9 JTD 8v
System alarmowy oferuje zabezpieczenie antywlamaniowe samochodu typu: typu objetosciowego, obwodowego, przeciwprzechylaniu i nadzoruje przeciecie przewodow zasilajacych.Funkcjonowanie systemu koordynowane jest przez Body Computer ktory przesyla/odbiera sterowania z modulow zewnetrznych za pomoca odpowiedniej linii szeregowej.System zostaje wlaczany/wylaczany za pomoca pilota poprzez polaczenie z odbiornikiem znajdujacym sie w Body Computer: pilot i odbiornik dzialaja za pomoca czestotliwosci radiowej.
OPIS FUNKCJONALNY - ALARM - Fiat BRAVO 1.9 JTD 8v
System alarmowy sterowany jest centralka alarmu zintegrowana z Body Computer M1, ktory zasilany jest bezposrednio z akumulatora w linii zabezpieczonej maxifuse B99 na styku 18 konektora F zlacza w skrzynce bezpiecznikow pod deska rozdzielcza B2; zasilanie poprzez kluczyk (INT) przesylane jest do styku 9 konektora F zlacza w skrzynce B2. .Body Computer M1 otrzymuje na wejsciu sygnaly "otwartych drzwi" na styku 11 (drzwi przednie po stronie kierowcy) i 22 (drzwi tylne lewe) konektora D i na styku 34 (drzwi przednie po stronie pasazera) i 35 (drzwi tylne prawe) konektora E; sa to te same sygnaly, ktore zapalaja czasowo swiatlaPokrywa silnika kontrolowana jest wylacznikiem I10, ktory laczy sie ze stykiem 33 konektora B w M1.Wylacznik otwarcia bagaznika znajdujacy sie w zamku N57 przesyla sygnal masy do Body Computer M1 - styk 3 konektora E.Syrena P90 zasilana jest z Body Computer M1, ze styku 46 konektora B - linia zabezpieczona bezpiecznikiem F39 w skrzynce bezpiecznikow B2 - i laczy sie z linia szeregowa na styku 34 zawsze konektora B.Zespol, ktory integruje czujniki objetosciowe i przeciw przechylaniu K62 - zasilany jest z Body Computer M1, ze styku 51 konektora E - poprzez linie zabezpieczona bezpiecznikiem F39 w skrzynce bezpiecznikow pod deska rozdzielcza B2 - i laczy sie linia szeregowa specjalna ze stykiem 10 konektora D.Zespol zasilany jest takze z linii "poprzez kluczyk" (INT) zabezpieczonej bezpiecznikiem F49 w skrzynce bezpiecznikow pod deska rozdzielcza B2; wewnatrz zespolu znajduje sie jeden przycisk wylaczania dwoch funkcji kontroli objetosciowej i przeciw przechylaniu samochodu i dioda obok przycisku zapalana w przypadku wylaczenia.
LOKALIZACJA ELEMENTOW - ALARM - Fiat BRAVO 1.9 JTD 8v
| Kod elementow | Nazwa | Odniesienie do operacji |
| B002 | SKRZYNKA BEZPIECZNIKOW POD DESKA ROZDZIELCZA | |
| B099 | SKRZYNKA BEZPIECZNIKOW MAXI NA AKUMULATORZE | - |
| C010 | MASA PRZEDNIA LEWA | - |
| C020 | MASA DESKI ROZDZIELCZEJ PO STRONIE PASAZERA | - |
| C030 | MASA TYLNA LEWA | - |
| C038 | MASA NA TUNELU SRODKOWYM | - |
| D030 | ZLACZE DRZWI PRZEDNICH PO STRONIE KIEROWCY | - |
| D031 | ZLACZE DRZWI PRZEDNICH PO STRONIE PASAZERA | - |
| D035 | ZLACZE DRZWI TYLNYCH LEWYCH | - |
| D036 | ZLACZE DRZWI TYLNYCH PRAWYCH | - |
| E050 | ZESTAW WSKAZNIKOW | |
| H001 | WYLACZNIK ZAPLONU | |
| K062 | ZESPOL CZUJNIKOW OBJETOSCIOWYCH URZADZENIA ALARMOWEGO | - |
| I010 | WYLACZNIK OTWIERANIA POKRYWY SILNIKA | - |
| M001 | BODY COMPUTER | |
| N050 | MOTOREDUKTOR ZAMKA DRZWI PRZEDNICH PO STRONIE KIEROWCY | |
| N051 | MOTOREDUKTOR ZAMKA DRZWI PRZEDNICH PRAWYCH | |
| N055 | MOTOREDUKTOR ZAMKA DRZWI TYLNYCH LEWYCH | |
| N056 | MOTOREDUKTOR ZAMKA DRZWI TYLNYCH PRAWYCH | |
| N057 | MOTOREDUKTOR ZAMKA POKRYWY BAGAZNIKA | |
| P090 | SYRENA ALARMU | - |
| P093 | ANTENA URZADZENIA ALARMOWEGO I ODBIORNIKA ZAMKA CENTRALNEGO | - |
































