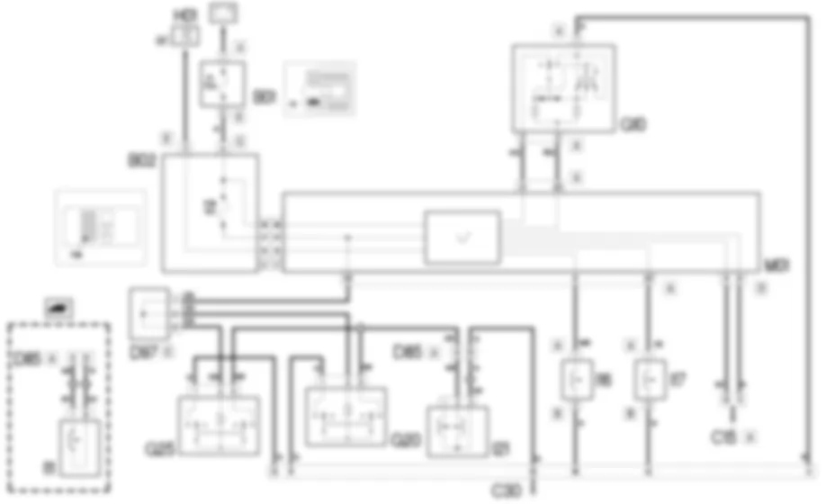
The front courtesy light includes two courtesy lights and two control switches; the ones at the rear, however, comprise a single light.The following operating modes can be selected for the front courtesy light using the control switches:- with the left switch in the middle position, the lights go on/off when the doors are opened/closed;- with the left switch pressed towards the left, the lights are constantly off;- with the left switch pressed towards the right, the lights are constantly on.Using the right switch, with the courtesy light off, the left or right light can be turned on individually depending on the position of the actual switch.There are two different timer delay modes to make getting in and out of the vehicle easier.The front courtesy light remains on when one of the doors is closed (within three minutes of it being opened) for a period of seven seconds.The timed delay period is always interrupted if the ignition is turned ON.As far as the timed delay period for the courtesy light is concerned when leaving the vehicle (removing the key from the ignition), the coming on of the light follows the logic described below:- it comes on for period of three minutes within two minutes of the engine having been switched off;- for a period of seven seconds when one of the doors is closed (within three minutes).The operating modes for the rear courtesy lights are as follows depending on the position of the switch:- the lights come on when the tailgate is opened if the switches are in the middle position;- the lights come on irrespective of whether or not the tailgate is opened if the switches are in the right position;- the lights are off permanently with the switches to the left.
The power supply for the front courtesy light G10 reaches pin 2 via the body computer M01 - pin 23 of connector A.The switch on the driver''s front door I16 and the one on the passenger side I17 are connected respectively to pin 8 and 25 connector A of the body computer M01 which, via pin 21 of connector A, implements the timed delays of the front courtesy light G10 described previously.The body computer M01 receives a supply controlled by the ignition and a direct supply at pins 11 of connector E nd pin A of connector C, respectively of the junction unit under the dashboard B02.There is a proective fuse F1 for the direct power supply located in the engine compartment junction unit B01.Pins 8 and 9 of connector D of the body computer are earthed.The supply for the rear courtesy light G20 and the left rear courtesy light G25 - pin 2 - arrives from pin 33 connector A of the body computer via the line protected by fuse F39 of the junction unit under the dashboard B02.Pin 3 of the rear courtesy lights G20 and G25 are connected to the switch on the rear door I21 (boot opening switch I11 on the version with a swing door) through which they receive the earth signal when the door/tailgate is opened.All the courtesy lights are earthed via pin 1.

