SCHEMA ELETTRICO - BLOCCAPORTE - Fiat GRANDE PUNTO 1.4 8v
COMPONENTI - BLOCCAPORTE - Fiat GRANDE PUNTO 1.4 8v
| Codice componenti | Denominazione | Riferimento all’operazione |
| B001 | CENTRALINA DI DERIVAZIONE | |
| B099 | SCATOLA MAXI FUSE SU BATTERIA | |
| C015 | MASSA PLANCIA LATO GUIDA | - |
| D030 | GIUNZIONE PORTA ANTERIORE LATO GUIDA | - |
| D031 | GIUNZIONE PORTA ANTERIORE LATO PASSEGGERO | - |
| D035 | GIUNZIONE PORTA POSTERIORE SINISTRA | - |
| D036 | GIUNZIONE PORTA POSTERIORE DESTRA | - |
| E050 | QUADRO STRUMENTI | |
| H001 | COMMUTATORE DI ACCENSIONE | |
| H090 | GRUPPO COMANDI INTERRUTTORI | |
| I050 | INTERRUTTORE INERZIALE | |
| M001 | BODY COMPUTER | |
| N050 | MOTORIDUTTORE SERRATURA PORTA ANTERIORE LATO GUIDA | |
| N051 | MOTORIDUTTORE SERRATURA PORTA ANTERIORE DESTRA | |
| N055 | MOTORIDUTTORE SERRATURA PORTA POSTERIORE SINISTRA | |
| N056 | MOTORIDUTTORE SERRATURA PORTA POSTERIORE DESTRA | |
| P093 | ANTENNA PER DISPOSITIVO ALLARME E RICEVITORE BLOCCAPORTE | - |
LOCALIZZAZIONE COMPONENTI - BLOCCAPORTE - Fiat GRANDE PUNTO 1.4 8v
| Codice componenti | Denominazione | Riferimento all’operazione |
| B001 | CENTRALINA DI DERIVAZIONE | |
| B099 | SCATOLA MAXI FUSE SU BATTERIA | |
| C015 | MASSA PLANCIA LATO GUIDA | - |
| D030 | GIUNZIONE PORTA ANTERIORE LATO GUIDA | - |
| D031 | GIUNZIONE PORTA ANTERIORE LATO PASSEGGERO | - |
| D035 | GIUNZIONE PORTA POSTERIORE SINISTRA | - |
| D036 | GIUNZIONE PORTA POSTERIORE DESTRA | - |
| E050 | QUADRO STRUMENTI | |
| H001 | COMMUTATORE DI ACCENSIONE | |
| H090 | GRUPPO COMANDI INTERRUTTORI | |
| I050 | INTERRUTTORE INERZIALE | |
| M001 | BODY COMPUTER | |
| N050 | MOTORIDUTTORE SERRATURA PORTA ANTERIORE LATO GUIDA | |
| N051 | MOTORIDUTTORE SERRATURA PORTA ANTERIORE DESTRA | |
| N055 | MOTORIDUTTORE SERRATURA PORTA POSTERIORE SINISTRA | |
| N056 | MOTORIDUTTORE SERRATURA PORTA POSTERIORE DESTRA | |
| P093 | ANTENNA PER DISPOSITIVO ALLARME E RICEVITORE BLOCCAPORTE | - |
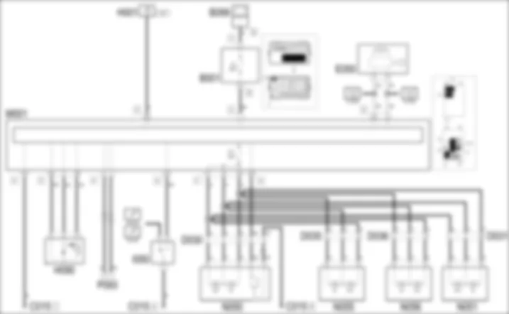
DESCRIZIONE - BLOCCAPORTE - Fiat GRANDE PUNTO 1.4 8v
L''azionamento simultaneo delle serrature delle quattro porte avviene tramite:- il telecomando;- la chiave inserita nel nottolino sulla porta guidatore;- il tasto di blocco / sblocco posto sul mobiletto centrale.Il telecomando e dotato di 3 tasti che permettono di comandare il sistema bloccaporte: un tasto di sblocco porte, uno di blocco e uno di sblocco baule
DESCRIZIONE FUNZIONALE - BLOCCAPORTE - Fiat GRANDE PUNTO 1.4 8v
La funzione di blocco/sblocco delle porte e comandata dal Body Computer M1.Il Body Computer M1 riceve in ingresso:- i segnali di blocco/sblocco dall’antenna-ricevitore del telecomando P93, che si collegano ai pin 1 e 2 del connettore K di M1.;- i segnali di blocco/sblocco dal nottolino della chiave posta nella serratura N50, al pin 29 del connettore A di M1;- il segnale negativo dal pulsante di blocco/sblocco, collocato nel gruppo comandi H90, al pin 39 del connettore D di M1; al pin 5 di H90 giunge dal pin 49 del connettore D di M1 la massa di riferimento.Il Body Computer M1 - connettore G - e alimentato direttamente dalla batteria dalla linea protetta dal maxifuse F2 della centralina vano motore B1; e alimentato invece sotto chiave (INT) al pin 32 del connettore D; il pin 10 del connettore H di M1 fonisce al Body Computer la massa di riferimento.Secondo la logica di comando illustrata, il Body Computer M1 comanda i motoriduttori delle serrature delle quattro porte: dal pin 19 del connettore E viene inviata l''alimentazione comune ai motorini; dal pin 17 del connettore E vengono azionati i motorini di blocco/sblocco (B/S); dal pin 18 del connettore E vengono azionati i motorini "Dead Lock" (DL).delle serrature delle porte N50, N51, N55 e N56 .Il LED di segnalazione collocato nel gruppo comandi H90 viene acceso con un segnale dal pin 11 del connettore D di M1.L''intervento dell''interruttore inerziale I50 viene segnalato al pin 23 del connettore A del Body Computer M1: questo segnale causa, come descritto in precedenza, l''apertura delle porte.Tramite la linea CAN il Body Computer M1 si collega al quadro strumenti E50, al quale invia un segnale che fa accendere, quando necessario, la spia "porte aperte" con relativa segnalazione del buzzer.





















