AUTOMOTIVE ELECTRICIANS

Fiat GRANDE PUNTO 1.4 16v – LUCI POZZANGHERA – – Allestimento HIGH – SCHEMA ELETTRICO, LOCALIZZAZIONE COMPONENTI, DESCRIZIONE FUNZIONALE – SCHEMA ELETTRICO, LOCALIZZAZIONE COMPONENTI, DESCRIZIONE FUNZIONALE

Fiat GRANDE PUNTO 1.4 16v   – LUCI POZZANGHERA –  – Allestimento HIGH – SCHEMA ELETTRICO, LOCALIZZAZIONE COMPONENTI, DESCRIZIONE FUNZIONALE – SCHEMA ELETTRICO, LOCALIZZAZIONE COMPONENTI, DESCRIZIONE FUNZIONALE

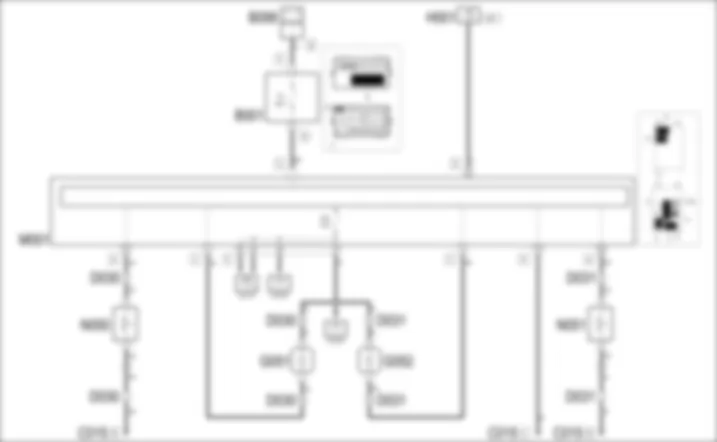
SCHEMA ELETTRICO - LUCI POZZANGHERA - Fiat GRANDE PUNTO 1.4 16v





COMPONENTI - LUCI POZZANGHERA - Fiat GRANDE PUNTO 1.4 16v



Codice componentiDenominazioneRiferimento all’operazione
B001CENTRALINA DI DERIVAZIONE
B099SCATOLA MAXI FUSE SU BATTERIA
C015MASSA PLANCIA LATO GUIDA-
D030GIUNZIONE PORTA ANTERIORE LATO GUIDA-
D031GIUNZIONE PORTA ANTERIORE LATO PASSEGGERO-
G051LUCE PORTA ANTERIORE SINISTRA (ANTI - POZZANGHERA)
G052LUCE PORTA ANTERIORE DESTRA (ANTI - POZZANGHERA)
H001COMMUTATORE DI ACCENSIONE
M001BODY COMPUTER
N050MOTORIDUTTORE SERRATURA PORTA ANTERIORE LATO GUIDA
N051MOTORIDUTTORE SERRATURA PORTA ANTERIORE DESTRA

LOCALIZZAZIONE COMPONENTI - LUCI POZZANGHERA - Fiat GRANDE PUNTO 1.4 16v





Codice componentiDenominazioneRiferimento all’operazione
B001CENTRALINA DI DERIVAZIONE
B099SCATOLA MAXI FUSE SU BATTERIA
C015MASSA PLANCIA LATO GUIDA-
D030GIUNZIONE PORTA ANTERIORE LATO GUIDA-
D031GIUNZIONE PORTA ANTERIORE LATO PASSEGGERO-
G051LUCE PORTA ANTERIORE SINISTRA (ANTI - POZZANGHERA)
G052LUCE PORTA ANTERIORE DESTRA (ANTI - POZZANGHERA)
H001COMMUTATORE DI ACCENSIONE
M001BODY COMPUTER
N050MOTORIDUTTORE SERRATURA PORTA ANTERIORE LATO GUIDA
N051MOTORIDUTTORE SERRATURA PORTA ANTERIORE DESTRA

DESCRIZIONE - LUCI POZZANGHERA - Fiat GRANDE PUNTO 1.4 16v


Sulle due porte anteriori sono collocate due luci per illuminare il terreno ("luci pozzanghera").L''accensionei delle luci e temporizzata in base ad una logica gestita dal Body Computer.- quando si apre una qualsiasi porta si accendono entrambe le luci per un tempo di 3 minuti; la temporizzazione che viene riattivata ad ogni apertura porta;- quando si chiudono tutte le porte ; con key-off le luci restano accese per altri 10 secondi. Tale tempo e interrotto se la chiave viene portata in posizione di key-on: in tal caso le luci vengono spente immediatamente.- quando si chiudono tutte le porte al key-on on leluci vengono spente immediatamente.- all''estrazione della chiave si accendono entrambe le luci e si attiva una temporizzazione di 10 secondi.- al comando di "blocco porte" si spengono tutte le luci;- al comando di "sblocco porte" si accendono entrambe le luci e si attiva una temporizzazione di 10 secondi.- nel caso di intervento dell''interruttore inerziale le luci vengono accese per un tempo di 15 minutiL''alimentazione di tutte le plafoniere segue una logica di controllo della tensione di batteria: con chiave su STOP, all’apertura di una qualsiasi porta o del baule, viene impostata una temporizzazione di 15 minuti, dopo i quali tutte le plafoniere vengono disattivate.

DESCRIZIONE FUNZIONALE - LUCI POZZANGHERA - Fiat GRANDE PUNTO 1.4 16v


Il Body Computer M1 riceve in ingresso i segnali di "porta aperta" ai pin 57 (porta anteriore lato guida) e 56 (porta anteriore lato passeggero) del connettore A di M1Le due luci pozzanghera G51 e G52 sono alimentate dalla linea protetta dal fusibile F53 collocato sul Body Computer M1.La luci G51 e G52 sono alimentate dal Body Computer M1, dal pin 27 del connettore E, mentre dai pin 2 e 4 del connettore C giunge il segnale analogico di comando temporizzato.Il Body Computer M1 - connettore G - e alimentato direttamente dalla batteria dalla linea protetta dal maxifuse F2 della centralina vano motore B1; e alimentato invece sotto chiave (INT) al pin 32 del connettore D; il pin 10 del connettore H di M1 fornisce al Body Computer la massa di riferimento.

CENTRALINA DI DERIVAZIONE



B001A



B001A



B001A



B001A



B001B



B001B



B001C



B001C



B001C



B001C



B001C



B001X



SCATOLA MAXI FUSE SU BATTERIA



B099A



B099A



B099B



B099D



B099D



B099E



B099F



MASSA PLANCIA LATO GUIDA



C015A



C015B



C015C



GIUNZIONE PORTA ANTERIORE LATO GUIDA



D030



D030



D030



D030



D030



D030



D030



D030



GIUNZIONE PORTA ANTERIORE LATO PASSEGGERO



D031



D031



D031



D031



LUCE PORTA ANTERIORE SINISTRA (ANTI - POZZANGHERA)



G051



LUCE PORTA ANTERIORE DESTRA (ANTI - POZZANGHERA)



G052



COMMUTATORE DI ACCENSIONE



H001



BODY COMPUTER



M001A



M001C



M001D



M001E



M001G



M001H



M001H



M001H



M001K



MOTORIDUTTORE SERRATURA PORTA ANTERIORE LATO GUIDA



N050



MOTORIDUTTORE SERRATURA PORTA ANTERIORE DESTRA



N051


Can't find your car? Check -> DiagnostData.com!