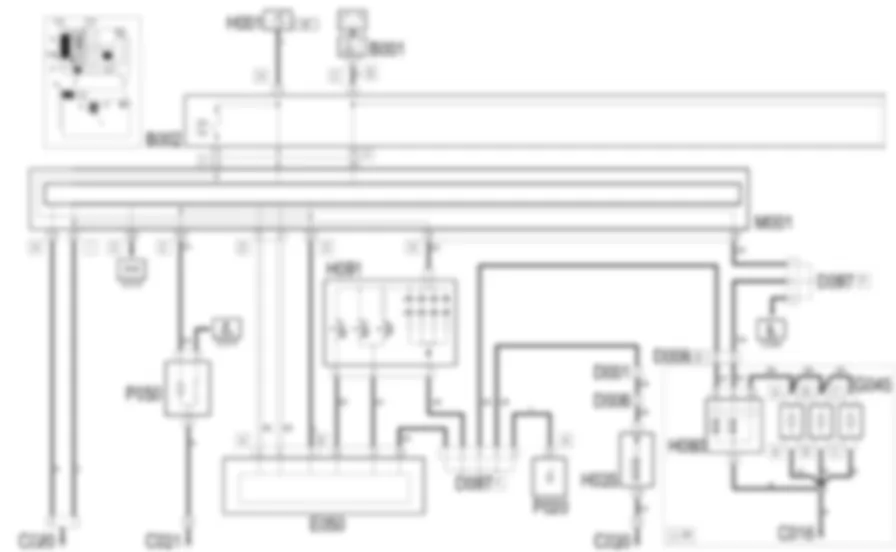
| Codice componente | Denominazione | Riferimento al complessivo |
| B1 | Centralina di derivazione vano motore | 5505A |
| B2 | Centralina di derivazione sotto plancia | 5505A |
| C16 | Massa gruppo condizionatore | - |
| C20 | Massa plancia lato passeggero | - |
| C30 | Massa posteriore sinistra | - |
| C31 | Massa posteriore destra | - |
| D1 | Giunzione anteriore / plancia | - |
| D6 | Giunzione anteriore / posteriore | - |
| D8 | Giunzione condizionatore - riscaldatore | - |
| D8 | Giunzione plancia / condizionatore - riscaldatore | - |
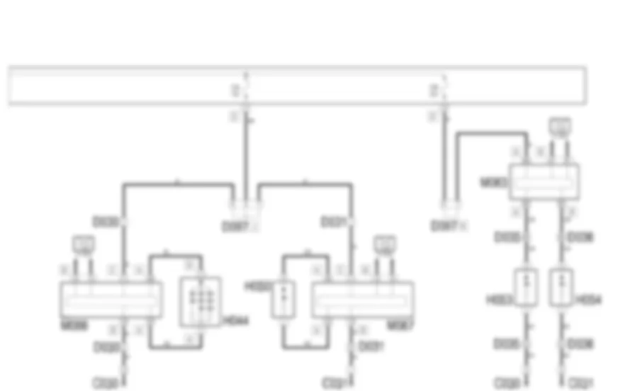
| D30 | Giunzione posteriore / porta ant. lato guida | - |
| D31 | Giunzione posteriore / porta ant. lato passeggero | - |
| D35 | Giunzione posteriore / porta post. sinistra | - |
| D36 | Giunzione posteriore / porta post. destra | - |
| D97 | Giunzione cortocircuitante | - |
| E50 | Quadro strumenti | 5560B |
| G45 | Luce comandi condizionatore / riscaldatore | 5020B |
| H1 | Commutatore di accensione | 5520A |
| H35 | Gruppo interruttori su tunnel | 7040L |
| H44 | Comandi alzacristalli su porta anteriore lato gu | 7005M |
| H50 | Interruttore alzacristallo su porta ant. lato pass | 7005M |
| H53 | Interruttore alzacristallo post. sinistro su porta | 7010M |
| H54 | Interruttore alzacristallo post. destro su porta p | 7010M |
| H80 | Comandi climatizzazione | 5040D |
| H91 | Gruppo comandi sinistro | 7040A |
| M1 | Body computer | 5505A |
| M63 | Centralina vano baule | 5505A |
| M66 | Centralina comando porta lato guida | 5505A |
| M67 | Centralina comando porta lato passeggero | - |
| P20 | Autoradio | 7040A |
| P50 | Accendisigari/presa di corrente | 7065C |
| Codice componente | Denominazione | Riferimento al complessivo |
| B1 | Centralina di derivazione vano motore | 5505A |
| B2 | Centralina di derivazione sotto plancia | 5505A |
| C16 | Massa gruppo condizionatore | - |
| C20 | Massa plancia lato passeggero | - |
| C30 | Massa posteriore sinistra | - |
| C31 | Massa posteriore destra | - |
| D1 | Giunzione anteriore / plancia | - |
| D6 | Giunzione anteriore / posteriore | - |
| D8 | Giunzione condizionatore - riscaldatore | - |
| D8 | Giunzione plancia / condizionatore - riscaldatore | - |
| D30 | Giunzione posteriore / porta ant. lato guida | - |
| D31 | Giunzione posteriore / porta ant. lato passeggero | - |
| D35 | Giunzione posteriore / porta post. sinistra | - |
| D36 | Giunzione posteriore / porta post. destra | - |
| D97 | Giunzione cortocircuitante | - |
| E50 | Quadro strumenti | 5560B |
| G45 | Luce comandi condizionatore / riscaldatore | 5020B |
| H1 | Commutatore di accensione | 5520A |
| H35 | Gruppo interruttori su tunnel | 7040L |
| H44 | Comandi alzacristalli su porta anteriore lato gu | 7005M |
| H50 | Interruttore alzacristallo su porta ant. lato pass | 7005M |
| H53 | Interruttore alzacristallo post. sinistro su porta | 7010M |
| H54 | Interruttore alzacristallo post. destro su porta p | 7010M |
| H80 | Comandi climatizzazione | 5040D |
| H91 | Gruppo comandi sinistro | 7040A |
| M1 | Body computer | 5505A |
| M63 | Centralina vano baule | 5505A |
| M66 | Centralina comando porta lato guida | 5505A |
| M67 | Centralina comando porta lato passeggero | - |
| P20 | Autoradio | 7040A |
| P50 | Accendisigari/presa di corrente | 7065C |
E3580E1050Centralina di derivazione vano motore
B1A
B1B
B1C
B1C
B1D
B1E
B1E
B1E
B1X
COMPONENTI MULTIFUNZIONI
5505A10
7040A375505A355505A13
5505A29
5505A135505A32
7040A375505A355505A35
7040A375505A42
7005E127005M147005E085505A435505A43
5505A46
7005E127005M147005E085505A475505A47
5505A48
7040H667040H507040H367040L447040B227040H427040B06Centralina di derivazione sotto plancia
B2A
B2A
B2B
B2C
B2D
B2D
B2E
B2G
B2H
Massa gruppo condizionatore
C16
C16
C16
Massa plancia lato passeggero
C20B
C20
Massa posteriore sinistra
C30
C30
Massa posteriore destra
C31
C31
Giunzione anteriore / plancia
D1
D1
D1
Giunzione anteriore / posteriore
D6
D6
Giunzione anteriore / condizionatore - riscaldato
D8A
D8A
D8A
D8A
D8A
D8B
D8B
D8B
D8B
Giunzione posteriore / porta ant. lato guida
D30
D30
D30
D30
Giunzione posteriore / porta ant. lato passeggero
D31
D31
D31
D31
Giunzione posteriore / porta post. sinistra
D35
D35
D35
Giunzione posteriore / porta post. destra
D36
D36
D36
Giunzione cortocircuitante
D97A
D97C
D97C
D97F
D97G
D97I
D97J
D97M
D97N
D97P
D97Q
D97R
D97S
D97T
Quadro strumenti
E50A
E50B
QUADRO DI BORDO ANALOGICO
5560B10
5010D567040A11Luce comandi condizionatore / riscaldatore
G45A
G45A
G45B
G45B
G45C
G45C
COMANDI RISCALDATORE
5020B10
7040L377040A657040A197040A287040A377040A567040A307040A447040A455580C265010D567040A115560B107040A787040A075570T105040D185580C124110A117040A267040A105040D205020B28
7040A787040A075570T105040D205020B35
7040L377040A657040A197040A287040A377040A567040A307040A447040A455580C265010D567040A115560B107040A787040A075570T105040D185580C124110A117040A267040A105020B38
7040L377040A657040A197040A287040A377040A567040A307040A447040A455580C265010D567040A115560B107040A787040A075570T105040D185580C124110A117040A267040A105580C185550A124110D205040C125040D205020B42
7040L377040A657040A197040A287040A377040A567040A307040A447040A455580C265010D567040A115560B107040A787040A075570T105040D185580C124110A117040A267040A105040D205020B10Commutatore di accensione
H1A
H1B
COMMUTATORE DI AVVIAMENTO
5520A12
7040A265580E085520A14
Gruppo interruttori su tunnel
H35
RIVESTIMENTO PAVIMENTO ABITACOLO
7040L10
7045A107040H667040H677040H507040H367040L447040L407040A377040L423380A447040L207040L377040A657040A197040A287040L12
7040L13
7045A107040H667040H677040H507040H367040L447040L407040A377040L423380A447040L207040L377040A657040A197040A287040L107040L127040L20
3380A447040L37
7040L40
7040H667040H677040H507040H367040L447040L42
7040A377040L44
7040H667040H677040H507040H36Comandi alzacristalli su porta anteriore lato gu
H44A
H44A
H44B
H44B
ALZACRISTALLI ELETTRICI PORTE ANTERIORI
7005M12
7005M14
7005E127005M26
7005E127005M147005E087005A087005M287005M277005M27
7005M287005M28
7005M29
7005E127005M147005E087005M28Interruttore alzacristallo su porta ant. lato pass
H50
H50
Interruttore alzacristallo post. sinistro su porta
H53
ALZACRISTALLI ELETTRICI PORTE LATERALI POSTERIORI
7010M10
7010M20
7010M21
7010E107010M207010M26
7010E107010A087010M207010M277010M27
7010M20Interruttore alzacristallo post. destro su porta p
H54
Comandi climatizzazione
H80
H80
COMANDI DEL CONDIZIONATORE
5040D18
7040A787040A075570T107040L377040A657040A197040A285040D20
7040A787040A075570T105040D75
7040A195040D84
5580C184110A117040A265550A124110D205040D86
7040A195040D94
5040D96
7040A19Gruppo comandi sinistro
H91
RIVESTIMENTI ABITACOLO
7040A07
7040A787040A10
7040L377040A657040A197040A287040A377040A567040A307040A447040A455580C265010D567040A115560B107040A787040A075570T105040D185580C124110A117040A267040A11
5010D567040A19
7040A26
7040A27
5010B245580C225010C535010C315010C387040A967040A28
7040L377040A657040A197040A30
7040L377040A657040A197040A287040A377040A567040A37
7040A44
7040A45
7040A56
7040A377040A65
7040A78
7040A96
7040A97
7040A98
Body computer
M1A
M1A
M1B
M1B
M1C
M1D
M1E
M1F
M1G
M1H
M1I
Centralina vano baule
M63A
M63B
Centralina comando porta lato guida
M66A
M66A
M66B
M66B
M66C
M66C
M66D
M66E
Centralina comando porta lato passeggero
M67A
M67B
M67C
M67D
M67E
Autoradio
P20A
P20B
P20C
P20D
P20E
Accendisigari/presa di corrente
P50
ACCESSORI E ABBELLIMENTI
7065C30
7065C34
7065C60
7065C347040E107040H087065C62
7065C68
7065C69
7065C72
3380A44














































