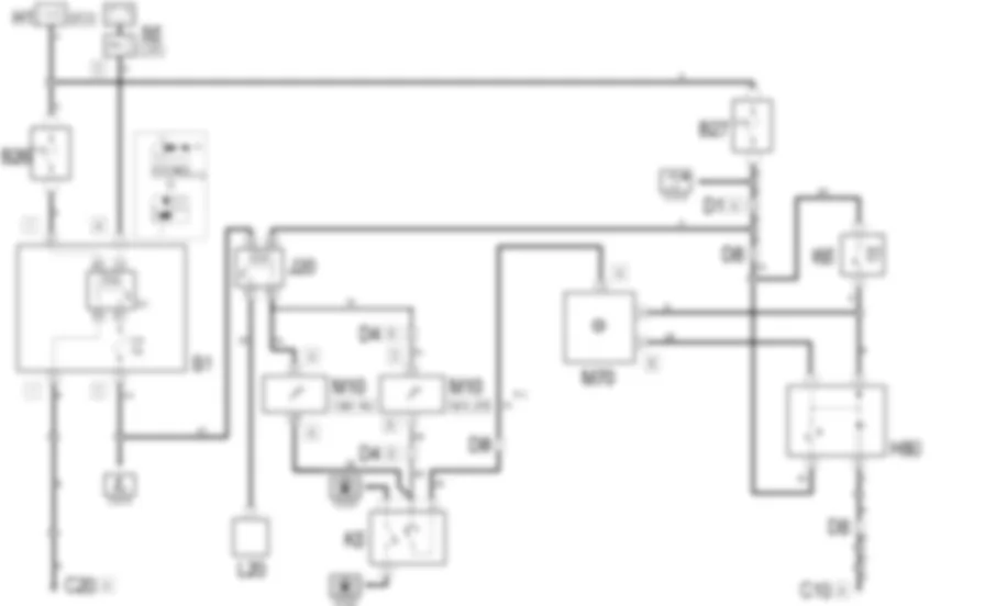
| Codice componente | Denominazione | Riferimento al complessivo | ||||||||||||||||||
| B1 | Centralina di derivazione | B5 | Scatola MAXI FUSE | B26 | Fus. alim. sotto chiave escluso avviam. (INT/A) | - | ||||||||||||||
| B26 | Fus. alim. sotto chiave escluso avviam. (INT/A) | - | ||||||||||||||||||
| B27 | Fus. alim. sotto chiave escluso avviam. (INT/A) | - | ||||||||||||||||||
| B27 | Fus. alim. sotto chiave escluso avviam. (INT/A) | - | ||||||||||||||||||
| B36 | Fusibile sonda lambda | - | ||||||||||||||||||
| B39 | Fusibile preriscaldo gasolio | - | ||||||||||||||||||
| C10 | Massa ant. sinistra | - | ||||||||||||||||||
| C20 | Massa plancia lato passeggero | - | ||||||||||||||||||
| C60 | Massa centralina iniezione | - | ||||||||||||||||||
| D1 | Giunzione ant./plancia | - | ||||||||||||||||||
| D4 | Giunzione ant./motore | - | ||||||||||||||||||
| D8 | Giunzione ant./ condizionatore - riscaldatore | - | ||||||||||||||||||
| D8 | Giunzione ant./ condizionatore - riscaldatore | - | ||||||||||||||||||
| H1 | Commutatore di accensione | H80 | Comandi climatizzazione | H81 | Comando elettroventilatore climatizzazione | H81 | Comando elettroventilatore climatizzazione | |||||||||||||
J10"> | ||||||||||||||||||||
J10 | Teleruttore principale iniezione | - | ||||||||||||||||||
| J20 | Teleruttore inserimento compressore condizionatore | - | ||||||||||||||||||
| J34 | Teleruttore 1. vel. elettrovent. aria abitacolo | - | ||||||||||||||||||
| J34 | Teleruttore 1. vel. elettrovent. aria abitacolo | - | ||||||||||||||||||
| J36 | Teleruttore riscaldatore addizionale | - | ||||||||||||||||||
| K5 | Pressostato a 3 livelli | K10 | Pressostato a 4 livelli | K10 | Pressostato a 4 livelli | K86 | Sensore antibrina | L20 | Elettromagnete inserimento compressore condiziona | L20 | Elettromagnete inserimento compressore condiziona | M10 | Centralina controllo motore | - | ||||||
| M10 | Centralina controllo motore | |||||||||||||||||||
| M10 | Centralina controllo motore | |||||||||||||||||||
| M10 | Centralina controllo motore | M70 | Centralina climatizzazione | M72 | Variatore velocita' ventilatore | M72 | Variatore velocita' ventilatore | N85 | Elettroventilatore aria abitacolo | N85 | Elettroventilatore aria abitacolo | O30 | Resistenza regolazione elettrovent. aria abitacolo | O30 | Resistenza regolazione elettrovent. aria abitacolo | O30 | Resistenza regolazione elettrovent. aria abitacolo | O30 | Resistenza regolazione elettrovent. aria abitacolo |
| Codice componente | Denominazione | Riferimento al complessivo | ||||||||||||||||||
| B1 | Centralina di derivazione | B5 | Scatola MAXI FUSE | B26 | Fus. alim. sotto chiave escluso avviam. (INT/A) | - | ||||||||||||||
| B26 | Fus. alim. sotto chiave escluso avviam. (INT/A) | - | ||||||||||||||||||
| B27 | Fus. alim. sotto chiave escluso avviam. (INT/A) | - | ||||||||||||||||||
| B27 | Fus. alim. sotto chiave escluso avviam. (INT/A) | - | ||||||||||||||||||
| B36 | Fusibile sonda lambda | - | ||||||||||||||||||
| B39 | Fusibile preriscaldo gasolio | - | ||||||||||||||||||
| C10 | Massa ant. sinistra | - | ||||||||||||||||||
| C20 | Massa plancia lato passeggero | - | ||||||||||||||||||
| C60 | Massa centralina iniezione | - | ||||||||||||||||||
| D1 | Giunzione ant./plancia | - | ||||||||||||||||||
| D4 | Giunzione ant./motore | - | ||||||||||||||||||
| D8 | Giunzione ant./ condizionatore - riscaldatore | - | ||||||||||||||||||
| D8 | Giunzione ant./ condizionatore - riscaldatore | - | ||||||||||||||||||
| H1 | Commutatore di accensione | H80 | Comandi climatizzazione | H81 | Comando elettroventilatore climatizzazione | H81 | Comando elettroventilatore climatizzazione | |||||||||||||
J10"> | ||||||||||||||||||||
J10 | Teleruttore principale iniezione | - | ||||||||||||||||||
| J20 | Teleruttore inserimento compressore condizionatore | - | ||||||||||||||||||
| J34 | Teleruttore 1. vel. elettrovent. aria abitacolo | - | ||||||||||||||||||
| J34 | Teleruttore 1. vel. elettrovent. aria abitacolo | - | ||||||||||||||||||
| J36 | Teleruttore riscaldatore addizionale | - | ||||||||||||||||||
| K5 | Pressostato a 3 livelli | K10 | Pressostato a 4 livelli | K10 | Pressostato a 4 livelli | K86 | Sensore antibrina | L20 | Elettromagnete inserimento compressore condiziona | L20 | Elettromagnete inserimento compressore condiziona | M10 | Centralina controllo motore | - | ||||||
| M10 | Centralina controllo motore | |||||||||||||||||||
| M10 | Centralina controllo motore | |||||||||||||||||||
| M10 | Centralina controllo motore | M70 | Centralina climatizzazione | M72 | Variatore velocita' ventilatore | M72 | Variatore velocita' ventilatore | N85 | Elettroventilatore aria abitacolo | N85 | Elettroventilatore aria abitacolo | O30 | Resistenza regolazione elettrovent. aria abitacolo | O30 | Resistenza regolazione elettrovent. aria abitacolo | O30 | Resistenza regolazione elettrovent. aria abitacolo | O30 | Resistenza regolazione elettrovent. aria abitacolo |
5040C5040C

























