Bauteile - BREMSLEUCHTEN - Fiat ULYSSE 2.0 16V JTD fino a 04/03
| Bauteil-Nr. | Bezeichnung | Bezug zur Baugruppe |
| B001 | VERTEILER IM MOTORRAUM | |
| B005 | GRO?SICHERUNGSKASTEN | - |
| B098 | ZUSATZVERTEILER | - |
| C020 | MASSE ARMATURENBRETT BEIFAHRERSEITE | - |
| C030 | MASSE HINTEN LINKS | - |
| C031 | MASSE HINTEN RECHTS | - |
| D006 | VORDERE/HINTERE VERBINDUNG | - |
| D085 | VERBINDUNG HINTEN/HECKKLAPPE | - |
| F030 | RUCKLEUCHTE LINKS | |
| F031 | RUCKLEUCHTE RECHTS | |
| F040 | ZUSATZBREMSLEUCHTE HINTEN (DRITTES STOPPLICHT) | |
| H001 | Zundschloss | |
| I030 | BREMSPEDALSCHALTER | |
| M001 | BODY COMPUTER |
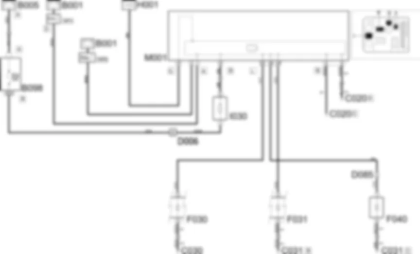
Die Bremsleuchten ("Stopplicht" ) sitzen hinten in den Ruckleuchten und in der entsprechenden mittleren "dritten Bremsleuchte", die von 10 Einzelleuchten gebildet wird.Sie werden immer eingeschaltet, wenn uber das Bremspedal der entsprechende Schalter am Pedal betatigt wird.767 Am Bremspedal befindet sich ein "redundanter" Schalter, der speziell von der Motorelektronik und der ABS-Elektronik verwendet wird.Der "Hauptschalter" (I030) ist ein Schlie?er (beim Drucken des Pedals schlie?t der Schalterkontakt), wahrend der "redundante" Schalter (I035) ein Offner ist (beim Drucken des Pedals offnet der Schalterkontakt): auf diese Weise uberpruft das System die Ubereinstimmung der Information "Pedal gedruckt".
Der Bremspedalschalter I030 wird an Pin 1 vom Gro?sicherungskasten B005 versorgt und wird uber die Sicherung F31 geschutzt, die sich im Zusatzsicherungskasten B098 befindet.Die Betatigung der Bremsleuchten kommt vom Pin 2 des Bremspedalschalters I030 und wird an Pin 4 des Knotens Body Computer M001 gesendet.Bei gedrucktem Pedal versorgt der Bodycomputer:- von Pin 15 des Steckers L den Pin 2 der linken Ruckleuchte F030,- von Pin 16 des Steckers L den Pin 2 der rechten Ruckleuchte F031,- von Pin 14 des Steckers L den Pin 1 der Zusatzbremsleuchte ("dritte Bremsleuchte") F040.
| Bauteil-Nr. | Bezeichnung | Bezug zur Baugruppe |
| B001 | VERTEILER IM MOTORRAUM | |
| B005 | GRO?SICHERUNGSKASTEN | - |
| B098 | ZUSATZVERTEILER | - |
| C020 | MASSE ARMATURENBRETT BEIFAHRERSEITE | - |
| C030 | MASSE HINTEN LINKS | - |
| C031 | MASSE HINTEN RECHTS | - |
| D006 | VORDERE/HINTERE VERBINDUNG | - |
| D085 | VERBINDUNG HINTEN/HECKKLAPPE | - |
| F030 | RUCKLEUCHTE LINKS | |
| F031 | RUCKLEUCHTE RECHTS | |
| F040 | ZUSATZBREMSLEUCHTE HINTEN (DRITTES STOPPLICHT) | |
| H001 | Zundschloss | |
| I030 | BREMSPEDALSCHALTER | |
| M001 | BODY COMPUTER |

























