Bauteile - BORDINSTRUMENT - Fiat ULYSSE 2.2 16V JTD fino a 04/03
| Bauteil-Nr. | Bezeichnung | Bezug zur Baugruppe |
| B001 | VERTEILER IM MOTORRAUM | |
| C010 | MASSE VORNE LINKS | - |
| C011 | MASSE VORNE RECHTS | - |
| C020 | MASSE ARMATURENBRETT BEIFAHRERSEITE | - |
| D070 | VERBINDUNG FAHRERSITZ | - |
| D213 | VERBINDUNG KRAFTSTOFFBEHALTER | - |
| E050 | INSTRUMENTENTAFEL | |
| H001 | Zundschloss | |
| I040 | HANDBREMSHEBELSCHALTER | |
| I046 | SCHALTER SICHERHEITSGURT FAHRERSEITE | - |
| K020 | BREMSBELAGVERSCHLEISSSENSOR LINKS (SCHALTER) | |
| K021 | BREMSBELAGVERSCHLEI?FUHLER RECHTS (SCHALTER) | |
| K025 | BREMSFLUSSIGKEITSFUHLER (SCHALTER) | - |
| K026 | Motorkuhlmittelstandfuhler | - |
| K030 | SENSOR OLDRUCKMANGEL | |
| K032 | MOTOROLSTANDFUHLER | |
| K036 | TEMPERATURGEBER/SENSOR MOTORKUHLFLUSSIGKEIT | |
| M001 | BODY COMPUTER | |
| M010 | MOTORELEKTRONIK | |
| M050 | ABS-ELEKTRONIK | |
| M060 | AIRBAG-ELEKTRONIK | |
| M140 | ELEKTRONIK KONTROLLLEUCHTEN UND KILOMETERZAHLER (NSO) | - |
| M172 | KNOTEN MULTIFUNKTIONSBILDSCHIRM | - |
| N040 | ELEKTROKRAFTSTOFFPUMPE UND KRAFTSTOFFSTANDGEBER |
Informationen fur den Fahrer werden uber drei Vorrichtungen angezeigt:- Knoten Instrumententafel in der Mitte des Armaturenbretts,- Knoten Kontrollleuchten Kilometerzahler oberhalb der Lenksaule,- Knoten Multifunktionsbildschirm, der in der Grundversion vor der Instrumententafel angebracht ist, oder, bei Versionen mit Connect Nav + (als Farbbildschirm DT) in den Connect integriert ist.Der Knoten Instrumententafel enthalt folgende Anzeigen:- Tacho,- Drehzahlmesser,- Kraftstoffstandanzeige,- Kuhlmitteltemperaturanzeige,- Hodometer- Kraftstoffreserveleuchte,- Kontrollleuchte zu hohe Wassertemperatur,- Anzeige Olstand.Die komplette Nullstellung des Hodometers ist nur moglich, wenn die angegebene Nummer unter 250 liegt.Die Ruckstellung kann nur ein Mal vorgenommen werden.Der Knoten Kontrollleuchten Kilometerzahler ist mit dem CAN-Netz verbunden und wird vom Body Computer verwaltet.Der Knoten ist mit der Instrumententafel verbunden, von welcher er die Anzeigebefehle empfangt und an welche er seinen Zustand uber das VAN-Netz ubermittelt.Kontrollleuchten am Knoten Kilometerzahler:- Kontrollleuchte Abblendlicht,- Kontrollleuchte Fernlicht,- Kontrollleuchten Fahrtrichtungsanzeiger,- Kontrollleuchte Nebelschlussleuchte,- Kontrollleuchte Nebelscheinwerfer,- Kontrolleuchte ESP- ABS-Kontrollleuchte,- Kontrolleuchte EOBD- Kontrollleuchte Cruise-Control,- Kontrollleuchte fur Bremsflussigkeitsstand und Parkbremse - EBD,- Kontrollleuchte Oldruckschalter,- Batterieladeleuchte,- Kontrollleuchte Gluhuberwacher (Diesel),- Warnleuchte Fahrersicherheitsgurt,- Kontrollleuchte Beifahrerairbag ausgeschaltet,- Kontrolleuchte AirbagDas Display des Kilometerzahlers kann die folgenden Werte anzeigen:- in der oberen Reihe die Tageskilometer und die Anzeige des Motorolstands (wo vorgesehen),- in der unteren Reihe die Gesamtkilometer und die Wartungsanzeige.Daruber hinaus liefert das Display bei Versionen mit Automatikgetriebe die Information uber den eingelegten Gang und das Warnsymbol fur Glatteis auf der Fahrbahn.- Uhrzeit,- Datum,- Au?entemperatur- Autoradioinformationen (und CD-Wechsler),- Bordcomputer (Verbrauch/Durchschnittsgeschwindigkeit/Reichweite),- Zustand der Turen.Die Beleuchtung der drei Module erfolgt uber einen Helligkeitsregler: Die Beleuchtungshelligkeit wird uber eine Taste am Knoten Kontrollleuchten Kilometerzahler verandert und von diesem Knoten verwaltet, der dann den Knoten Instrumententafel und den Knoten Multifunktionsbildschirm ansteuert.Alle Einzelheiten zu Merkmalen und Funktionsweise der Instrumente finden Sie in der "BETRIEBS- UND WARTUNGSANLEITUNG".Das Schema zeigt die Funktion der Kontrollleuchten, die nicht fur andere Funktionen benutzt werden:- Elektronischer Tacho- Elektronischer Drehzahlmesser- Tages- und Gesamtkilometerzahler,- Kraftstoffstandanzeige mit Kontrollleuchte fur Reserve,- Kuhlflussigkeitstemperaturanzeige mit Kontrollleuchte fur Hochsttemperatur,- Kontrollleuchte unzureichende Bremsflussigkeit/Handbremse - EBD,- Kontrollleuchte Oldruckschalter.Die anderen Kontrollleuchten und Funktionen werden zusammen mit den Schemata der betreffenden Bauteile erlautert.
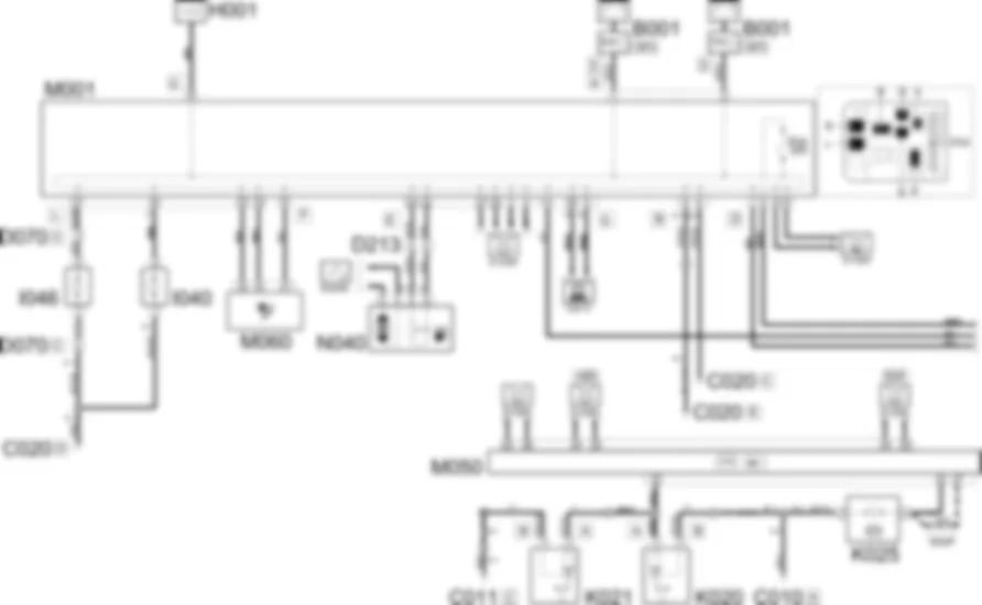
Die Verwaltung der Kontrollleuchten und der vom Display angezeigten Informationen erfolgt durch den Knoten Kontrollleuchten Kilometerzahler M140 und den Knoten Instrumententafel E050, die uber das CAN-Netz von den beteiligten Elektroniken die jeweiligen Informationen erhalten.Zu diesen beiden Knoten kommt noch der Knoten Multifunktionsbildschirm, der in den DT-Farbbildschirm integriert ist.Die Module E050 (Pin 3) und M140 (Pin 4) erhalten die Stromversorgung vom Knoten Body Computer M001 (Pin 6 Stecker D) uber die Leitung mit Sicherung F14.Der Knoten Kontrolleuchten Hodometer M140 (Pin 2, 5), die Instrumententafel E050 (Pin 6, 12) und der Knoten Body Computer M001 (Pin 8, 10 Stecker D) dialogieren uber CAN.Der Knoten Body Computer M001 (Pin 21, 23 Stecker L) dialogiert mit der Airbagsteuerung M060 (Pin 33, 30) und (Pin 5 Stecker F) versorgt ihn (Pin 47).Am Knoten Body Computer M001 ist ausserdem folgendes angeschlossen:- an Pin 35 Stecker L der Schalter Handbremse gezogen I040 (Pin 2);- an Pin 37 Stecker L der Schalter Sicherheitsgurte Fahrerseite I046 (Pin 2);- an Pin 14 und 15 Stecker E die E-Kraftstoffpumpe und der Kraftstoffstandgeber N040 (Pin 5 und 6);- an Pin 14 Stecker G der Kuhlmittelstandsensor K026 (Pin 2);- an Pin 1 Stecker D, der Knoten Mehrfunktionsdisplay M172 (Pin 1);- an Pin 8 und 10 Stecker G das System des Mehrfunktionssteckers fur die Diagnose.Pin 3 und 4 der Kraftstoffpumpe und des Kraftstoffstandgebers N040 sind mit dem Zund-/Einspritzsystem verbunden.Pin 3 des Kuhlmittelstandsensors K026 ist uber die Leitung mit Sicherung F06 mit dem Verteiler im Motorraum B001 (Pin 20 Stecker F) verbunden.Am Verteiler im Motorraum B001 ist ausserdem folgendes angeschlossen:- an Pin 20 Stecker B der Sensor fur ungenugenden Oldruck K030 (Pin 2);- an Pin 7, 22, 6 Stecker B, der Olstandgeber K032 (Pin 1, 2, 3)Die von B001 erhaltenen Informationen werden (Pin 11, 12 Stecker F) uber CAN an den Body Computer M001 (Pin 2, 4 Stecker E) weiter geleitet.Uber CAN dialogiert der Knoten Body Computer M001 (Pin 25, 27 Stecker E) mit der ABS-Steuerung M050 (Pin 15, 26), welche (Pin 14, 25) mit der Motorkontrollsteuerung M010 (Pin A3, A4 Stecker A) dialogiert.Bei den Versionen mit ESP dialogiert die Steuerung mit der Motorkontrollsteuerung M010 uber Pin 14 und 35.Die Motorkontrollsteuerung M010 (Pin D1, E1 Stecker B) wird mit dem Kuhlmitteltemperatursensor K036 (Pin 2, 1) verbunden.An der ESP/ABS-Steuerung M050 wird folgendes geliefert:- an Pin 22, die Signale vom sensor fur den Bremsbelagsverschlei? links K020 und rechts K021 (Pin 1 Stecker A).- an Pin 21 (oder 17 bei den Versionen mit ESP), das Signal vom Bremsflussigkeitsensor K025 (Pin 1).Der Knoten Mehrfunktionsdisplay M172 (Pin 7, 9) dialogiert mit der Instrumententafel E050 (Pin 6, 12) uber CAN:
| Bauteil-Nr. | Bezeichnung | Bezug zur Baugruppe |
| B001 | VERTEILER IM MOTORRAUM | |
| C010 | MASSE VORNE LINKS | - |
| C011 | MASSE VORNE RECHTS | - |
| C020 | MASSE ARMATURENBRETT BEIFAHRERSEITE | - |
| D070 | VERBINDUNG FAHRERSITZ | - |
| D213 | VERBINDUNG KRAFTSTOFFBEHALTER | - |
| E050 | INSTRUMENTENTAFEL | |
| H001 | Zundschloss | |
| I040 | HANDBREMSHEBELSCHALTER | |
| I046 | SCHALTER SICHERHEITSGURT FAHRERSEITE | - |
| K020 | BREMSBELAGVERSCHLEISSSENSOR LINKS (SCHALTER) | |
| K021 | BREMSBELAGVERSCHLEI?FUHLER RECHTS (SCHALTER) | |
| K025 | BREMSFLUSSIGKEITSFUHLER (SCHALTER) | - |
| K026 | Motorkuhlmittelstandfuhler | - |
| K030 | SENSOR OLDRUCKMANGEL | |
| K032 | MOTOROLSTANDFUHLER | |
| K036 | TEMPERATURGEBER/SENSOR MOTORKUHLFLUSSIGKEIT | |
| M001 | BODY COMPUTER | |
| M010 | MOTORELEKTRONIK | |
| M050 | ABS-ELEKTRONIK | |
| M060 | AIRBAG-ELEKTRONIK | |
| M140 | ELEKTRONIK KONTROLLLEUCHTEN UND KILOMETERZAHLER (NSO) | - |
| M172 | KNOTEN MULTIFUNKTIONSBILDSCHIRM | - |
| N040 | ELEKTROKRAFTSTOFFPUMPE UND KRAFTSTOFFSTANDGEBER |



































