Bauteile - AIRBAG - Fiat ULYSSE 2.2 16V JTD fino a 04/03
| Bauteil-Nr. | Bezeichnung | Bezug zur Baugruppe |
| B001 | VERTEILER IM MOTORRAUM | |
| C015 | MASSE ARMATURENBRETT FAHRERSEITE | - |
| C020 | MASSE ARMATURENBRETT BEIFAHRERSEITE | - |
| C050 | MASSE AIRBAGANLAGE | - |
| D020 | VERBINDUNG ARMATURENBRETT / HINTEN | - |
| D070 | VERBINDUNG FAHRERSITZ | - |
| D071 | VERBINDUNG BEIFAHRERSITZ | - |
| E050 | INSTRUMENTENTAFEL | |
| H001 | Zundschloss | Arbeit5520AZUNDSCHLOSS |
| H075 | SCHALTER FUR SPERRE DES BEIFAHRERAIRBAGS | |
| I046 | SCHALTER SICHERHEITSGURT FAHRERSEITE | - |
| I047 | SCHALTER SICHERHEITSGURT BEIFAHRERSEITE | - |
| K066 | SENSOR FUR SEITENAIRBAG, FAHRERSEITE | |
| K067 | SENSOR FUR SEITENAIRBAG, BEIFAHRERSEITE | |
| M001 | BODY COMPUTER | |
| M060 | AIRBAG-ELEKTRONIK | |
| M093 | ELEKTRONIK KNOTEN LENKRAD (NVO) | |
| M140 | ELEKTRONIK KONTROLLLEUCHTEN UND KILOMETERZAHLER (NSO) | - |
| Q009 | AIRBAG FAHRERSEITE | |
| Q011 | AIRBAG AM ARMATURENBRETT (BEIFAHRERSEITE) | |
| Q020 | GURTSTRAFFER VORNE FAHRERSEITE | |
| Q021 | GURTSTRAFFER VORNE BEIFAHRERSEITE | |
| Q022 | GURTSTRAFFER HINTEN FAHRERSEITE | |
| Q023 | GURTSTRAFFER HINTEN BEIFAHRERSEITE | |
| Q030 | SEITENAIRBAG FAHRERSEITE | |
| Q031 | SEITENAIRBAG BEIFAHRERSEITE | |
| Q040 | FENSTERAIRBAG FAHRERSEITE | - |
| Q041 | FENSTERAIRBAG BEIFAHRERSEITE | - |
Das Fahrzeug besitzt ein elektronisch betatigtes Sicherheitssystem, das im Falle eines Frontalzusammensto?es mit einer gewissen Starke die vorderen Gurtstraffer und die Frontairbags auf der Fahrer- und Beifahrerseite auslost.Im Falle eines Seitenaufpralls mit einer gewissen Starke werden dagegen die entsprechenden Seiten- und Kopfairbag (nur auf der Seite des Aufpralls) ausgelost.Die Elektronik regelt und uberwacht das gesamte System mit allen Bauteilen und aktiviert ggf. die Ruckhaltesysteme (Airbag und Gurtstraffer).Die Steuerung befindet sich unter der Mittelkonsole des Fahrzeugs und ist fest an der Karosserie verankert: so befinden sich die Beschleunigungsaufnehmer der Steuerung nahe am Schwerpunkt des Fahrzeugs und konnen die Verzogerung des gesamten Fahrzeugs exakt erfassen.In den Saulen der Vorderturen sitzen Beschleunigungssensoren, die den Seitenaufprall zur Elektronik melden.Stellt die Kontrolllogik anhand der Daten der beiden Sensoren einen Frontalaufprall bestimmter Starke fest, dann sendet die Steuerung die Signale zum Auslosen der vorderen Module in der ersten Stufe und zum Auslosen der vorderen und hinteren Gurtstraffer.Wenn die Elektronik einen starkeren Frontalaufprall feststellt, sendet die Steuerung die Befehle zur Auslosung der vorderen Module in der zweiten Stufe.Bei einem Seitenaufprall einer gewissen Starke werden dagegen die Seitenairbags vorne und hinten sowie der entsprechende Kopfairbag ausgelost (nur auf der Seite des Aufpralls).Die beiden Frontairbagmodule sind zweistufig: die erste Stufe setzt, wie bereits erwahnt, bei einer ersten Aufprallstarke ein, die zweite Stufe bei einem starkeren Aufprall.Die beiden Stufen sind durch zwei getrennte Ladungen verwirklicht, welche das Airbagkissen zu 60 % "fullen" (erste Stufe und weitere 40 % fur die zweite Stufe).Der Fahrerairbag ist in der Mitte des Lenkrades eingebaut. es ist auf einer baskulierenden Platte eingebaut, was die Betatigung der Signalhorner erlaubt. Die Platte tragt ein Metallgehause mit dem gefalteten Luftsack und dem Gasgenerator, der den Luftsack aufblast.Ein Spiralkontakt erlaubt den Anschlusskabeln der Airbagmodule den Lenkraddrehungen ohne Gefahr eines Bruchs folgen zu konnen.Das Airbagmodul auf der Beifahrerseite befindet sich im Armaturenbrett uber dem Handschuhfach und ist uber einen geeigneten Bugel direkt an der Quertraverse des Fahrzeugs befestigt.Der Beifahrerairbag kann durch einen entsprechenden Schalter manuell mit dem Fahrzeugschlussel abgeschaltet werden: er befindet sich am Rand des Armaturenbretts und kann nur bei offener Tur betatigt werden.Bei Schlussel auf OFF schaltet die Elektronik die entsprechende Kontrollleuchte “Beifahrerairbag ausgeschaltet” auf der Instrumententafel ein.Die Seitenairbags sitzen an der Au?enseite der Vordersitze.Der Kopf-Airbag besteht aus einem rolloartigem Luftkissen, das sich zwischen dem Kopf des Insassen und der Seitenscheibe aufblaht. Das gefaltete Kissen des Kopf-Airbags sitzt unter dem Dachhimmel. Der Gasgenerator sitzt in der B-Saule.Die Gurtstraffer sind in den Aufrollern der vorderen und hinteren Sicherheitsgurte integriert.Die Elektronik besitzt eine Eigendiagnose:768 Bei Arbeiten an der Airbag-Anlage sind die entsprechenden Sicherheitsvorschriften strengstens einzuhalten. Fur weitere Details siehe
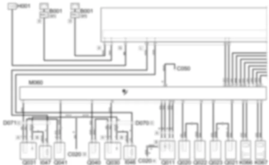
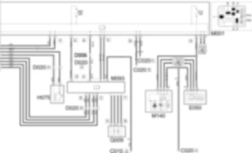
Die Airbagsteuerung M060 erhalt die Stromversorgung uber zwei Leitungen (Pin 47 und 37) vom Knoten Body Computer M001 (Pin 5 und 11 Stecker F), von denen nur eine (die erste) unter Schlussel liegt.Der Knoten Body Computer M001 dialogiert mit den verschiedenen Steuerungen uber CAN:- von Pin 23 und 21 Stecker L mit der Airbagsteuerung M060 (Pin 30 und 33);- von Pin 3 und 5 Stecker G mit dem Lenkradknoten M093 (Pin 3 und 1);- von Pin 8 und 10 Stecker D mit der Instrumententafel (Pin 6 und 12) und der Steuerung der Kontrolleuchten und Hodometer M140 (Pin 2 und 5).Die Steuerungen E050 (Pin 13) und M140 (Pin 4) erhalten die Stromversorgung vom Knoten Body Computer M001 (Pin 6 Stecker D) uber die Leitung mit Sicherung F14.Die Steuerung M093 (Pin 5 Stecker A und Pin 4 Stecker D) erhalt die Stromversorgung durch zwei Leitungen, die beide aus dem Knoten Body Computer M001 (Pin 11 Stecker B und Pin 1 Stecker G) kommen und von denen nur eine (die zweite) mit Sicherung F04 geschutzt ist.Das Fahrerairbag Q009 ist am Stecker F des Lenkradknotens M093 verbunden, der (Pin 1-2 Stecker B und C) an der Airbagsteuerung M060 (Pin 2-1, 20-21) angeschlossen ist.Die Schalter I046 und I047 (Pin 2) informieren den Knoten Body Computer M001 (Pin 37 und 39 des Stecker L) uber das korrekte Anlegen der vorderen Sicherheitsgurte.Das Beifahrerairbag Q011 (Pin 1, 2, 3, 4 Stecker A) wird an die Steuerung M060 (Pin 18, 19, 3, 4) angeschlossen und kann durch Betatigung des Schalters H075 (Pin 3 und 6), der mit der selben Steuerung (Pin 49 und 50) verbunden ist, deaktiviert werden.Ausserdem ist die Steuerung M060 mit folgendem verbunden:- von Pin 7 an Pin 1 des Steckers A des Sidebag auf der Beifahrerseite Q031;- von Pin 6 an Pin 2 des Headbag auf der Beifahrerseite Q041;- von Pin 11 an Pin 2 des Headbag auf der Fahrerseite Q040;- von Pin 10 an Pin 2 des Sidebag auf der Fahrerseite Q030;- von Pin 13 an Pin 1 des Gurtstraffers auf der Fahrerseite Q020;- von Pin 14 an Pin 2 des hinteren Gurtstraffers auf der Fahrerseite Q022;- von Pin 23 an Pin 2 des hinteren Gurtstraffers auf der Beifahrerseite Q023;- von Pin 22 an Pin 1 des Gurtstraffers auf der Beifahrerseite Q021;- von Pin 12 und 9 an Pin 1 und 2 des Sensors fur Sidebag auf der Fahrerseite K066;- von Pin 5 und 8 an Pin 1 und 2 des Sensors fur Sidebag auf der Beifahrerseite K066;
| Bauteil-Nr. | Bezeichnung | Bezug zur Baugruppe |
| B001 | VERTEILER IM MOTORRAUM | |
| C015 | MASSE ARMATURENBRETT FAHRERSEITE | - |
| C020 | MASSE ARMATURENBRETT BEIFAHRERSEITE | - |
| C050 | MASSE AIRBAGANLAGE | - |
| D020 | VERBINDUNG ARMATURENBRETT / HINTEN | - |
| D070 | VERBINDUNG FAHRERSITZ | - |
| D071 | VERBINDUNG BEIFAHRERSITZ | - |
| E050 | INSTRUMENTENTAFEL | |
| H001 | Zundschloss | Arbeit5520AZUNDSCHLOSS |
| H075 | SCHALTER FUR SPERRE DES BEIFAHRERAIRBAGS | |
| I046 | SCHALTER SICHERHEITSGURT FAHRERSEITE | - |
| I047 | SCHALTER SICHERHEITSGURT BEIFAHRERSEITE | - |
| K066 | SENSOR FUR SEITENAIRBAG, FAHRERSEITE | |
| K067 | SENSOR FUR SEITENAIRBAG, BEIFAHRERSEITE | |
| M001 | BODY COMPUTER | |
| M060 | AIRBAG-ELEKTRONIK | |
| M093 | ELEKTRONIK KNOTEN LENKRAD (NVO) | |
| M140 | ELEKTRONIK KONTROLLLEUCHTEN UND KILOMETERZAHLER (NSO) | - |
| Q009 | AIRBAG FAHRERSEITE | |
| Q011 | AIRBAG AM ARMATURENBRETT (BEIFAHRERSEITE) | |
| Q020 | GURTSTRAFFER VORNE FAHRERSEITE | |
| Q021 | GURTSTRAFFER VORNE BEIFAHRERSEITE | |
| Q022 | GURTSTRAFFER HINTEN FAHRERSEITE | |
| Q023 | GURTSTRAFFER HINTEN BEIFAHRERSEITE | |
| Q030 | SEITENAIRBAG FAHRERSEITE | |
| Q031 | SEITENAIRBAG BEIFAHRERSEITE | |
| Q040 | FENSTERAIRBAG FAHRERSEITE | - |
| Q041 | FENSTERAIRBAG BEIFAHRERSEITE | - |








































