AUTOMOTIVE ELECTRICIANS

Fiat DUCATO 2.8 JTD 8V fino a 02/05 – ECLAIRAGE DU COMBINE DE BORD – – SCHEMA ELECTRIQUE, LOCALISATION COMPOSANTS, DESCRIPTION DU FONCTIONNEMENT – SCHEMA ELECTRIQUE, LOCALISATION COMPOSANTS, DESCRIPTION DU FONCTIONNEMENT

Fiat DUCATO 2.8 JTD 8V  fino a 02/05 – ECLAIRAGE DU COMBINE DE BORD –  – SCHEMA ELECTRIQUE, LOCALISATION COMPOSANTS, DESCRIPTION DU FONCTIONNEMENT – SCHEMA ELECTRIQUE, LOCALISATION COMPOSANTS, DESCRIPTION DU FONCTIONNEMENT

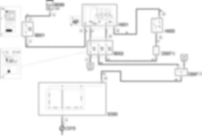
Schema electrique - ECLAIRAGE DU COMBINE DE BORD - Fiat DUCATO 2.8 JTD 8V fino a 02/05





Composants - ECLAIRAGE DU COMBINE DE BORD - Fiat DUCATO 2.8 JTD 8V fino a 02/05



Code composantDesignationReference a l''ensemble
B001CENTRALE DE DERIVATION DU COMPARTIMENT MOTEUR
B002MAXI FUSE D'ALIMENTATION GENERALE-
B099BOITE MAXI FUSE SUR BATTERIE-
C015MASSE TABLEAU DE BORD COTE CONDUCTEUR-
D097LIAISON DE COURT-CIRCUIT-
E050COMBINE DE BORD
H001CONTACTEUR A 'CLE
H005COMMODO
-

Localisation Composants - ECLAIRAGE DU COMBINE DE BORD - Fiat DUCATO 2.8 JTD 8V fino a 02/05





Composants - ECLAIRAGE DU COMBINE DE BORD - Fiat DUCATO 2.8 JTD 8V fino a 02/05



Code composantDesignationReference a l''ensemble
B001CENTRALE DE DERIVATION DU COMPARTIMENT MOTEUR
B002MAXI FUSE D'ALIMENTATION GENERALE-
B099BOITE MAXI FUSE SUR BATTERIE-
C015MASSE TABLEAU DE BORD COTE CONDUCTEUR-
D097LIAISON DE COURT-CIRCUIT-
E050COMBINE DE BORD
H001CONTACTEUR A 'CLE
H005COMMODO
-

Description - ECLAIRAGE DU COMBINE DE BORD - Fiat DUCATO 2.8 JTD 8V fino a 02/05


Tous les instruments (cadrans et indicateurs) s''eclairent quand la cle est tournee en position MAR.L''intensite de l''eclairage des temoins du combine de bord ne varie pas.Les temoins pour l''eclairage des instruments sont actives a reception du signal d''enclenchement des feux de position, transmis par le commodo.

Description du fonctionnement - ECLAIRAGE DU COMBINE DE BORD - Fiat DUCATO 2.8 JTD 8V fino a 02/05


L''eclairage du combine de bord E050 est automatique quand les feux de position sont enclenches. La centrale de derivation sous le combine de bord B002 fournit le signal d''enclenchement des feux de position - broche 24 connecteur C - a la jonction du court-circuit D097 - broche 1. La jonction de court-circuit D097 alimente, a partir de la broche 6, le combine de bord E050, au niveau de la broche 9 connecteur B. L''eclairage du combine de bord utilise comme reference la masse C015 situee sur le combine de bord sur la broche 4 du connecteur A.Le circuit est protege par les fusibles F37, F24 et F12, situes dans la centrale de derivation sous le combine de bord B002, et par le fusible F03, situe dans la centrale de derivation du compartiment moteur B001.

CENTRALE DE DERIVATION DU COMPARTIMENT MOTEUR



B001A



B001A



B001A



B001A



B001A



B001A



B001A



B001A



B001A



B001A



B001A



B001A



B001A



B001A



B001B



B001B



B001C



B001C



B001D



B001E



B001E



B001E



B001E



B001E



B001E



B001E



B001E



B001E



B001E



B001F



MAXI FUSE D'ALIMENTATION GENERALE



B002A



B002B



B002C



B002D



BOITE MAXI FUSE SUR BATTERIE



B099A



B099A



B099A



B099B



B099C



B099D



B099D



B099D



B099D



B099E



B099E



B099E



B099E



B099F



B099F



B099F



B099G



B099H



B099H



B099I



MASSE TABLEAU DE BORD COTE CONDUCTEUR



C015



LIAISON DE COURT-CIRCUIT



D097A



D097B



D097C



D097D



D097E



D097E



D097E



D097E



D097E



D097F



D097F



D097F



D097F



D097G



D097H



D097I



D097L



D097L



D097L



D097L



D097L



D097M



COMBINE DE BORD



E050A



E050B



E050C



E050D



E050E



CONTACTEUR A 'CLE



H001A



H001A



H001A



H001A



H001A



H001B



COMMODO



H005A



H005B



H005C



H005D



H005D



H005D



H005D



H005D



H005D


Can't find your car? Check -> DiagnostData.com!