Bauteile - ANLASSER UND BATTERIELADUNG - Fiat ULYSSE 2.0 16V JTD fino a 04/03
| Bauteil-Nr. | Bezeichnung | Bezug zur Baugruppe |
| A001 | BATTERIE | |
| A010 | DS-GENERATOR | |
| A020 | ANLASSER | |
| B001 | VERTEILER IM MOTORRAUM | |
| B6 | GROSS-SICHERUNGSKASTEN 2 | - |
| C010 | MASSE VORNE LINKS | - |
| C011 | MASSE VORNE RECHTS | - |
| C020 | MASSE ARMATURENBRETT BEIFAHRERSEITE | - |
| D001 | VERBINDUNG VORNE/ARMATURENBRETT | - |
| E050 | INSTRUMENTENTAFEL | |
| H001 | Zundschloss | |
| L050 | E-VENTILGRUPPE AUTOMATIKGETRIEBE | - |
| M001 | BODY COMPUTER | |
| M140 | ELEKTRONIK KONTROLLLEUCHTEN UND KILOMETERZAHLER (NSO) | - |
| P087 | ENTSTORER | - |
Der Stromkreis des Anlassers und der Stromerzeugung bestehen aus der Batterie, dem Anlasser und dem DS-Generator.Die Batterie (12 V) ist eine wartungsarme Bleibatterie.Wenn der Zundschlussel in die Endstellung (D) gedreht wird, erhalten die Motorwicklungen Strom und erzeugen die erforderlichen Magnetfelder, um das Ritzel des Anlassermotors zu drehen. Gleichzeitig erhalt der Magnetschalter Strom, so dass das Ritzel in den Zahnkranz des Schwungrades eingreift und dieses mitdreht.Bei Versionen mit Automatikgetriebe erfolgt die Anlasserfreigabe durch die Getriebeelektronik.Der DS-Generator ladt die Batterie nach, wenn der Motor lauft.Die Generatorwelle wird durch einen Riemen vom Verbrennungsmotor angetrieben: Es wird ein Magnetfeld erzeugt, das eine Wechselspannung in den fest stehenden Standerwicklungen induziert.Eine Gleichrichterbrucke auf der Ruckseite des Generators wandelt den Wechsel- in Gleichstrom zum Aufladen der Batterie um.Ein Spannungsregler im DS-Generator halt die Spannung konstant bei etwa 14 V, unabhangig von Lastanderungen und der Motordrehzahl.
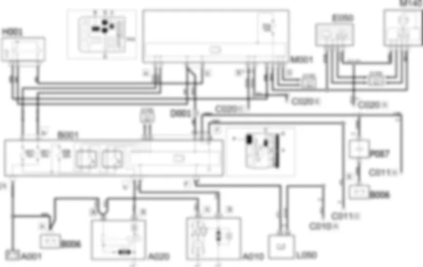
Die Batterie A001 versorgt am Anschluss A den Verteiler im Motorraum B001 und das Gro?sicherungsgehause B006 mit Strom. Letztere Verbindung liegt auch am Pin 30 des Anschlusses A am Anlassermotor A020 an und gelangt von dort an den Pin B+ des Anschlusses A am DS-Generator A010.Pin 50 des Anschlusses B von A020 und Pin D+ des Anschlusses B von A010 sind mit Pin 2 bzw. 3 des Steckers C von B001 verbunden. Nur die erste der beiden Leitungen wird durch die Sicherung F08 geschutzt.Der Verteiler B001 (Pin 5 und 4 des Steckers D) versorgt mit zwei durch die Sicherungen MF05 bzw. MF04 geschutzten Leitungen den Knoten Body Computer M001 (Pin 2 und 1 des Steckers A).Das Zundschloss H001 (Pin 1, 2 und 3) ist mit dem Knoten Body Computer M001 verbunden (Pin 4 des Steckers G, Pin 5 des Steckers D bzw. Pin 6 des Steckers G).Der Body Computer M001 ist auch verbunden:- von Pin 6 des Steckers G aus mit dem Verteiler B001 (Pin 9 des Steckers E),- von Pin 6 des Steckers D zur Stromversorgung aus uber eine durch die Sicherung F14 geschutzte Leitung mit der Instrumententafel E050 (Pin 13) und der Elektronik Kontrollleuchten und Kilometerzahler M140 (Pin 4).Der Knoten Body Computer M001 (Pin 8 und 10 des Steckers D), die Instrumententafel E050 (Pin 6 und 12), die Elektronik Kontrollleuchten und Kilometerzahler M140 (Pin 2 und 5) und der Verteiler im Motorraum B001 (Pin 11 und 12 des Steckers F) kommunizieren uber die CAN-Leitung miteinander.Der Entstorfilter P087 ist verbunden:- an Pin 1 mit Pin 2 des Steckers B des Gro?sicherungsgehauses B006,- an Pin 2 mit dem Stecker A der Masse C011 und Pin 19 des Steckers F von B001.Schlie?lich ist Pin A5 der Baugruppe Elektroventile Automatikgetriebe L050 mit Pin 15 des Steckers F des Verteilers im Motorraum B001 verbunden, wahrend Pin A4 mit dem Stecker A der vorderen linken Masse C010 verbunden ist.
| Bauteil-Nr. | Bezeichnung | Bezug zur Baugruppe |
| A001 | BATTERIE | |
| A010 | DS-GENERATOR | |
| A020 | ANLASSER | |
| B001 | VERTEILER IM MOTORRAUM | |
| B6 | GROSS-SICHERUNGSKASTEN 2 | - |
| C010 | MASSE VORNE LINKS | - |
| C011 | MASSE VORNE RECHTS | - |
| C020 | MASSE ARMATURENBRETT BEIFAHRERSEITE | - |
| D001 | VERBINDUNG VORNE/ARMATURENBRETT | - |
| E050 | INSTRUMENTENTAFEL | |
| H001 | Zundschloss | |
| L050 | E-VENTILGRUPPE AUTOMATIKGETRIEBE | - |
| M001 | BODY COMPUTER | |
| M140 | ELEKTRONIK KONTROLLLEUCHTEN UND KILOMETERZAHLER (NSO) | - |
| P087 | ENTSTORER | - |
























