SCHEMA ELETTRICO - ILLUMINAZIONE COMANDI - Fiat BRAVO 1.9 JTD 16v
COMPONENTI - ILLUMINAZIONE COMANDI - Fiat BRAVO 1.9 JTD 16v
| Codice componenti | Denominazione | Riferimento all’operazione |
| B002 | CENTRALINA DI DERIVAZIONE SOTTO PLANCIA | |
| B099 | SCATOLA MAXI FUSE SU BATTERIA | - |
| C016 | MASSA GRUPPO CONDIZIONATORE | - |
| C020 | MASSA PLANCIA LATO PASSEGGERO | - |
| C030 | MASSA POSTERIORE SINISTRA | - |
| C038 | MASSA SU TUNNEL CENTRALE | - |
| D008 | GIUNZIONE ANTERIORE/CONDIZIONATORE - RISCALDATORE | - |
| D030 | GIUNZIONE PORTA ANTERIORE SINISTRA | - |
| D031 | GIUNZIONE PORTA ANTERIORE DESTRA | - |
| D035 | GIUNZIONE PORTA POSTERIORE SINISTRA | - |
| D036 | GIUNZIONE PORTA POSTERIORE DESTRA | - |
| D047 | GIUNZIONE CONTATTO SPIRALATO | |
| E050 | QUADRO STRUMENTI | |
| G010 | PLAFONIERA ANTERIORE | |
| G045 | LUCI COMANDI CONDIZIONATORE/RISCALDATORE | |
| G065 | LUCE MANIGLIA PORTA ANTERIORE LATO GUIDA | |
| G066 | LUCE MANIGLIA PORTA ANTERIORE LATO PASSEGGERO | |
| G067 | LUCE MANIGLIA PORTA POSTERIORE SINISTRA | |
| G068 | LUCE MANIGLIA PORTA POSTERIORE DESTRA | |
| H001 | COMMUTATORE DI ACCENSIONE | |
| H020 | INTERRUTTORE LUCI DI EMERGENZA | |
| H044 | GRUPPO COMANDI ALZACRISTALLI SU PORTA ANTERIORE LATO GUIDA | |
| H050 | INTERRUTTORE ALZACRISTALLO SU PORTA ANTERIORE LATO PASSEGGERO | |
| H060 | COMMUTATORE TETTO APRIBILE | |
| H080 | COMANDI CONDIZIONATORE | |
| H090 | GRUPPO COMANDI INTERRUTTORI | |
| M001 | BODY COMPUTER | |
| P020 | AUTORADIO | |
| P050 | ACCENDISIGARI/PRESA DI CORRENTE |
LOCALIZZAZIONE COMPONENTI - ILLUMINAZIONE COMANDI - Fiat BRAVO 1.9 JTD 16v
| Codice componenti | Denominazione | Riferimento all’operazione |
| B002 | CENTRALINA DI DERIVAZIONE SOTTO PLANCIA | |
| B099 | SCATOLA MAXI FUSE SU BATTERIA | - |
| C016 | MASSA GRUPPO CONDIZIONATORE | - |
| C020 | MASSA PLANCIA LATO PASSEGGERO | - |
| C030 | MASSA POSTERIORE SINISTRA | - |
| C038 | MASSA SU TUNNEL CENTRALE | - |
| D008 | GIUNZIONE ANTERIORE/CONDIZIONATORE - RISCALDATORE | - |
| D030 | GIUNZIONE PORTA ANTERIORE SINISTRA | - |
| D031 | GIUNZIONE PORTA ANTERIORE DESTRA | - |
| D035 | GIUNZIONE PORTA POSTERIORE SINISTRA | - |
| D036 | GIUNZIONE PORTA POSTERIORE DESTRA | - |
| D047 | GIUNZIONE CONTATTO SPIRALATO | |
| E050 | QUADRO STRUMENTI | |
| G010 | PLAFONIERA ANTERIORE | |
| G045 | LUCI COMANDI CONDIZIONATORE/RISCALDATORE | |
| G065 | LUCE MANIGLIA PORTA ANTERIORE LATO GUIDA | |
| G066 | LUCE MANIGLIA PORTA ANTERIORE LATO PASSEGGERO | |
| G067 | LUCE MANIGLIA PORTA POSTERIORE SINISTRA | |
| G068 | LUCE MANIGLIA PORTA POSTERIORE DESTRA | |
| H001 | COMMUTATORE DI ACCENSIONE | |
| H020 | INTERRUTTORE LUCI DI EMERGENZA | |
| H044 | GRUPPO COMANDI ALZACRISTALLI SU PORTA ANTERIORE LATO GUIDA | |
| H050 | INTERRUTTORE ALZACRISTALLO SU PORTA ANTERIORE LATO PASSEGGERO | |
| H060 | COMMUTATORE TETTO APRIBILE | |
| H080 | COMANDI CONDIZIONATORE | |
| H090 | GRUPPO COMANDI INTERRUTTORI | |
| M001 | BODY COMPUTER | |
| P020 | AUTORADIO | |
| P050 | ACCENDISIGARI/PRESA DI CORRENTE |
DESCRIZIONE - ILLUMINAZIONE COMANDI - Fiat BRAVO 1.9 JTD 16v
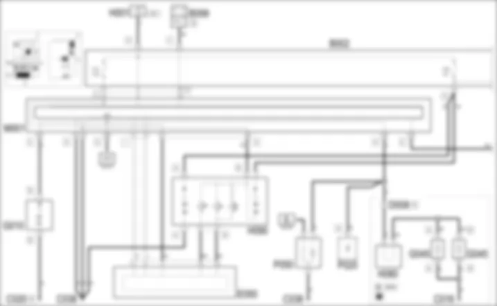
La vettura e dotata di numerose sorgenti di luce per un''ottimale illuminazione degli strumenti e dei comandi posizionati all''interno della stessa.Fra questi alcuni comandi sono illuminati con chiave su MAR (INT), altri a luci di posizione inserite, altri ancora con intensita variabile, secondo una logica di regolazione reostatata gestita da Body Computer.Il Body Computer gestisce l''illuminazione - a luci di posizione inserite - di:- accendisigari;- display autoradio.(solo versione “aftermarket”)- comandi climatizzazione.Il Body Computer gestisce la illuminazione reostatata dello strumento con relativo display.In caso di luci di posizione disattivate, il display e’ illuminato al 100% e non e possibile effettuarne la regolazione dell’intensita luminosa (dimming).E’ possibile regolare, da parte del conducente, il livello dell’intensita luminosa del quadro e in generale dell’ interno abitacolo (su 8 livelli) attraverso la pressione dei tasti “+” e ”–“ del gruppo di comandi al centro della plancia, lato sinistro.L’intensita luminosa non e riducibile fino a zero.Per maggiori detagli:La illuminazione del gruppo comandi sulle porte e dele maniglie avviene "sotto chiave", con la seguente eccezione: dopo un key-off, per un tempo di 2 minuti i comandi sulle porte sono ancora illuminati fino alla chiusura delle stesse: in tali condizioni e possibile infatti effettuare l’azionamento dei cristalli.Tutti gli altri comandi sono semplicemente illuminati "sottochiave" (INT).
DESCRIZIONE FUNZIONALE - ILLUMINAZIONE COMANDI - Fiat BRAVO 1.9 JTD 16v
I comandi "MODE" "+" e "-" sono collocati sul gruppo di comandi al centro della plancia, lato sinistro H90B.Al pin 1 di H90B giunge dal pin 36 del connettore G di M1 la massa di riferimento.; dai comandi sono inviati segnali analogici al quadro strumenti E50, ai pin 13 e 16 del quadro strumenti E50.Tramite la linea CAN il Body Computer M1 si collega al quadro strumenti E50, dal quale riceve il segnale di "regolazione intensita luminosa ", che viene trasmesso al nodo radio ed alla centralina di climatizzazione, nelle versioni con climatizzatore automatico.La alimentazione a luci di posizione inserite viene fornita dal Body Computer M1 - pin 18 del connettore H alla luce dell''accendisigari P50, nonche ai comandi della radio P20 e ai comandi clima G45 (nelle versioni con riscaldatore o climatizzatore manuale).La linea di alimentazione "chiave su MAR'''' (INT) , protetta dal fusibile F49 della centralina sottoplancia B2 , fornisce l''''illuminazione al comando luci emergenza H20 , nonche ai comandi al volante D47, al gruppo di comandi H90 - lato guida, connettore A e lato passeggero, connettore B -, e ai comandi del tetto apribile H60.I led di illuminazione del gruppo comandi sulle porte e le quattro luci sulle maniglie G65, G66, G67 e G68 sono alimentati dal pin 32 del connettore E di M1 secondo la logica precedentemente descritta; per maggiori dettagli,




















































