AUTOMOTIVE ELECTRICIANS

Buick Roadmaster Estate Wagon 1991 – G TESTS W CODES 5 0L TBI 1991 ENGINE PERFORMANCE General Motors 5 0L B Body Self Diagnostics TBI Tests W Codes

Buick Roadmaster Estate Wagon 1991 - G - TESTS W/CODES - 5.0L TBI 1991 ENGINE PERFORMANCE General Motors 5.0L "B" Body Self-Diagnostics TBI Tests W/Codes


Buick Roadmaster Estate Wagon 1991 - INTRODUCTION

Most engine control problems are the result of mechanical breakdowns, poor electrical connections or damaged vacuum hoses. Before considering the computer system as a possible cause of problems, perform checks and inspections covered in BASIC TESTING article. Failure to do so may result in lost diagnostic time.

If no faults were found while performing BASIC TESTING PROCEDURES, proceed with DIAGNOSTIC PROCEDURE. If no fault codes or only a non-running Code 12 is present and driveability problems exist, proceed to TESTS W/O CODES article in this section for diagnosis by symptom (i.e. ROUGH IDLE, NO START, etc.). If only intermittent codes are present, see INTERMITTENTS in TESTS W/O CODES article in this section.


Buick Roadmaster Estate Wagon 1991 - SELF-DIAGNOSTIC SYSTEM


All vehicle are equipped with either an Electronic Control Module (ECM) or Powertrain Control Module (PCM). Unless specifically stated, references to ECM also apply to PCM equipped vehicles. Control module is equipped with a self-diagnostic system, which detects system failures or abnormalities. When a malfunction occurs, control module will illuminate the SERVICE ENGINE SOON light located on instrument panel. When malfunction is detected and light is turned on, a corresponding trouble code will be stored in control module memory. To retrieve stored codes, see RETRIEVING CODES (NON-SCAN) in this article. Malfunctions are recorded as HARD FAILURES or as INTERMITTENT FAILURES.


Buick Roadmaster Estate Wagon 1991 - HARD FAILURES


Hard failures cause SERVICE ENGINE SOON light to illuminate and remain on until the malfunction is repaired. If light comes on and remains on (light may flash) during vehicle operation, cause of malfunction must be determined using diagnostic (code) charts. If a sensor fails, control module will use a substitute value in its calculations to continue engine operation. In this condition, vehicle is functional, but most likely degraded driveability will be encountered.


Buick Roadmaster Estate Wagon 1991 - INTERMITTENT FAILURES


Intermittent failures cause SERVICE ENGINE SOON light to flicker or illuminate and go out about 10 seconds after the intermittent fault goes away. The corresponding trouble code, however, will be retained in control module memory. If related fault does not reoccur within 50 engine restarts, related trouble code will be erased from control module memory. Intermittent failures may be caused by sensor, connector or wiring related problems. See INTERMITTENTS in the TESTS W/O CODES article in this section.


Buick Roadmaster Estate Wagon 1991 - DIAGNOSTIC PROCEDURE


Diagnosis of the computerized engine control system should be performed in the following order:

  1. Make sure all engine systems not related to the computer system are operating properly. DO NOT proceed with testing unless all other problems have been repaired. DIAGNOSTIC CIRCUIT CHECK must be performed prior to utilizing trouble code charts. See the article BASIC TESTING in this section.
  2. If trouble codes were displayed (other than Code 12), decide whether codes are hard or intermittent trouble codes. Hard codes will cause the SERVICE ENGINE SOON light to illuminate continuously while engine is running. See HARD OR INTERMITTENT TROUBLE CODE DETERMINATION in this article. For diagnosing hard codes, proceed to appropriate trouble code chart in this article. For diagnosing intermittent codes, proceed to INTERMITTENTS in TESTS W/O CODES article. Exceptions are Code 13, 15, 24, 44 and 45 charts, which may be used to help diagnose intermittent codes.
  3. If no trouble codes were displayed and a driveability problem exists, refer to SYMPTOMS in TESTS W/O CODES article in this section. The comments there will send you to the proper system or component to check in SYSTEM/COMPONENT TESTS article in this section.
  4. After any repairs are made, clear any trouble codes and perform FIELD SERVICE MODE check in BASIC TESTING article in this section.

Buick Roadmaster Estate Wagon 1991 - RETRIEVING CODES (NON-SCAN)


NOTE: For information on retrieving codes using a "Scan" tester, refer to owners manual supplied with "Scan" tester.

  1. Turn ignition on. DO NOT start engine. SERVICE ENGINE SOON light should glow. Locate Assembly Line Data Link (ALDL) connector attached to control module wiring harness. Most ALDL connectors are located under dash on driver's side of vehicle. For exact location of ALDL, see appropriate COMPONENT LOCATIONS illustration in the article I - SYSTEM/COMPONENT LOCATIONS in this section. Turn ignition on with engine not running. Insert jumper wire from terminal "B" (diagnostic test terminal) to terminal "A" (ground) of ALDL connector. See Fig. 1 .

    NOTE: Inserting jumper wire into test and ground terminals of ALDL connector with engine running will cause fuel injected vehicles to enter field service mode. Flashes of the SERVICE ENGINE SOON light will not indicate codes if this is done. See FIELD SERVICE MODE in BASIC TESTING article in this section.

    Buick Roadmaster Estate Wagon 1991 - Component Locations -  ALDL Connector Terminal Identification
    Fig. 1: Buick Roadmaster Estate Wagon 1991 - Component Locations - ALDL Connector Terminal Identification

  2. SERVICE ENGINE SOON light should begin to flash codes. Each code will be repeated 3 times. If codes are not flashed or SERVICE ENGINE SOON light does not illuminate, perform DIAGNOSTIC CIRCUIT CHECK in BASIC TESTING article in this section. To exit diagnostic mode, turn ignition off and remove jumper wire from ALDL connector.

Buick Roadmaster Estate Wagon 1991 - READING TROUBLE CODES


The control module stores component failure information under a related trouble code which can be recalled for diagnosis and repair. Trouble codes may be read by counting flashes of the SERVICE ENGINE SOON light, or by reading the output of a diagnostic "Scan" tester connected to the ALDL connector. The tester is faster to use, more accurate, and capable of reading information which otherwise would necessitate testing individual control module and sensor/solenoid connector terminals with a digital voltmeter. See SCAN TESTER USAGE and tables under SCAN DATA in this article.

NOTE: When using a "Scan" tester, there is a time delay between serial data updates. For instantaneous response, a digital voltmeter must be used.

If "Scan" tester is not available, it is possible to read flashes of the SERVICE ENGINE SOON light by grounding the diagnostic test terminal "B" of the ALDL with ignition on and engine off. For example, FLASH, FLASH, pause, FLASH, longer pause, identifies Code 21. The first series of flashes are the first digit of trouble code. The second series of flashes are the second digit of trouble code. Trouble codes are displayed starting with the lowest numbered code. Each code is displayed 3 times. Codes will continue to repeat as long as ALDL test terminal is grounded.

NOTE: Trouble codes will be recorded at various operating times. Some codes require operation of that sensor or switch for 5 seconds; others may require operation for 5 minutes or longer at normal operating temperature, road speed and load. Therefore, some codes may not set in a service bay operational mode and may require road testing vehicle in order to duplicate condition under which code will set.


Buick Roadmaster Estate Wagon 1991 - TROUBLE CODE DEFINITION



Buick Roadmaster Estate Wagon 1991 ECM/PCM TROUBLE CODE DEFINITION

Code No. Circuit Affected
12 (1) No RPM Reference Pulse
13 Open Oxygen Sensor Circuit
14 CTS Signal Voltage Low
15 CTS Signal Voltage High
21 TPS Signal Voltage High
22 TPS Signal Voltage Low
23 MAT Sensor Signal Voltage High
24 Vehicle Speed Sensor Circuit
25 MAT Sensor Signal Voltage Low
32 EGR System Error
33 MAP Sensor Signal Voltage High
34 MAP Sensor Signal Voltage Low
35 IAC Idle Speed Error
42 EST Circuit Open Or Grounded
43 ESC Error
44 Lean Exhaust Indication
45 Rich Exhaust Indication
51 Faulty PROM, MEM-CAL or ECM/PCM
52 Faulty/Missing CALPAC or MEM-CAL
53 Anti-Theft System Fault
54 Fuel Pump Voltage Low
55 ECM/PCM Error
(1) Display of a Code 12 is normal when no reference pulses are received by control module (engine not running).

NOTE: Trouble code charts should only be used if SERVICE ENGINE SOON light is illuminated (indicating a current problem exists). Exceptions are Code 13, 15, 24, 44 and 45 charts, which may be used to help diagnose intermittent codes. Anytime control module-related Codes 51, 52 or 55 are displayed with another code, start with 50-series code first, then proceed to low profile numbered codes.


Buick Roadmaster Estate Wagon 1991 - HARD OR INTERMITTENT TROUBLE CODE DETERMINATION


During any diagnostic procedure, it must be determined if codes are hard failure codes or intermittent failure codes. Diagnostic charts will not usually help analyze intermittent codes. To determine hard codes and intermittent codes, proceed as follows:

  1. MANUALLY enter diagnostic mode. Read and record all stored trouble codes. Exit diagnostic mode and clear trouble codes. See CLEARING TROUBLE CODES.
  2. Apply parking brake and place transmission in Neutral or Park. Block drive wheels and start engine. SERVICE ENGINE SOON light should go out. Run warm engine at specified curb idle for 2 minutes and note SERVICE ENGINE SOON light.
  3. If SERVICE ENGINE SOON light comes on, MANUALLY enter diagnostic mode. Read and record trouble codes. This will reveal hard failure codes. Codes 13, 15, 24, 44, 45 and 55 may require a road test to reset hard failure after trouble codes were cleared.
  4. If SERVICE ENGINE SOON light does not come on, all stored trouble codes were intermittent failures. Exceptions are noted under DIAGNOSTIC PROCEDURE.

Buick Roadmaster Estate Wagon 1991 - CLEARING TROUBLE CODES


Turn ignition switch to ON position and ground diagnostic test terminal "B" at ALDL connector. Turn ignition switch to OFF position and remove control module fuse from fuse block for 10 seconds. Replace fuse. Remove diagnostic terminal ground lead. If fuse cannot be located, pigtail at battery can be disconnected. When power to ECM is removed, degraded driveability may be exhibited until control module "relearns" optimum operational parameters.


Buick Roadmaster Estate Wagon 1991 - ECM/PCM LOCATION


On most vehicles the engine control module is located behind the right or left side of the dash, or behind the right or left kick panel. For illustration of engine control module locations see COMPONENT LOCATIONS in I - SYSTEM/COMPONENT LOCATIONS article in this section.


Buick Roadmaster Estate Wagon 1991 - DIAGNOSTIC MATERIALS Diagnostic Aids


Diagnostic aids (located in many trouble code charts) are additional tips used to help diagnose trouble codes when inspected circuit checks out okay. Diagnostic aids may help lead to a definitive solution to that trouble code problem.


Buick Roadmaster Estate Wagon 1991 - Field Service Mode Check


If ALDL test terminal "B" is grounded with engine running, SERVICE ENGINE SOON light will indicate operational mode of engine. This test confirms proper operation of fuel system and verifies closed loop operation. Clear codes and perform this test after any repair is completed. Field service mode check can be found by proceeding to FIELD SERVICE MODE CHECK in BASIC TESTING article in this section.


Buick Roadmaster Estate Wagon 1991 - SPECIAL TOOLS (DIAGNOSTIC)


NOTE: Special "Scan" testers plugged into the ALDL may be used to read trouble codes and check voltages in the system on the serial data line (terminal "E", or terminal "M" on P-4 systems). These testers can save a great deal of time. For additional information, see SCAN TESTER USAGE and tables under SCAN DATA in this article.

The computerized engine control system is most easily diagnosed using a "Scan" tester; however, other tools may aid in diagnosing problems if a "Scan" tester is unavailable. These tools are a tachometer, test light, ohmmeter, digital voltmeter with 10-megohm input impedance (minimum), vacuum pump, vacuum gauge, fuel injector test lights (for both TBI and PFI) and 6 jumper wires 6" long (one wire with female connectors at both ends, one wire with male connector at both ends and 4 wires with male and female connectors at opposite ends). A test light, rather than a voltmeter, must be used when indicated by a diagnostic chart.


Buick Roadmaster Estate Wagon 1991 - SCAN TESTER USAGE


NOTE: Prior to connection of "Scan" tester to vehicle, diagnostic system should be checked to determine if system is operating properly and if information received by "Scan" tester will be accurate. This is done by performing DIAGNOSTIC CIRCUIT CHECK located in BASIC TESTING article in this section. If vehicle does not pass diagnostic circuit check,information received by "Scan" tester may be invalid.

The "Scan" tester is a specialized tester which, when plugged into ALDL, can be used to diagnose on-board computer control systems by providing instant access to circuit voltage information without need to crawl under dash or hood to backprobe sensors and connectors. "Scan" testers cut down diagnostic time dramatically by furnishing input data (voltage signals) which can be compared to specification parameters. See tables under SCAN DATA in this article. They may also furnish information on output device (solenoids and motors) status. However, status parameters are only an indication that output signals have been sent to devices by the control module. It does not indicate if devices have responded properly to that signal. This will need to be verified at output device using a voltmeter or test light.

NOTE: Code 12 should always exist when ALDL is grounded with key on and engine not running, but may not be indicated by all makes of "Scan" testers.

If trouble codes are not present, this is not an indication that there is not a problem. Driveability related problems with codes displayed occur about 20 percent of the time, while driveability problems without codes occur about 80 percent of the time. Sensors that are out of specification WILL NOT set a trouble code but WILL cause driveability problems. Using a "Scan" tester is the easiest method of checking sensor specifications and other data parameters. Tester is also useful in finding intermittent wiring problems by wiggling wiring harnesses and connections (key on, engine off) while observing data parameters. See tables under SCAN DATA in this article.

NOTE: Information obtained by "Scan" tester is only as accurate as the tester itself. If erroneous voltage signals are suspected, it will be necessary to verify tester information using a digital voltmeter and wiring schematic. If non-existent codes are displayed, turn ignition off, remove tester, turn ignition on and ground ALDL test terminal "B". If same codes are not flashed by SERVICE ENGINE SOON light that were indicated by "Scan" tester, tester cannot be used on vehicle and information obtained by it will not be guaranteed accurate.


Buick Roadmaster Estate Wagon 1991 - SCAN DATA


NOTE: Information contained in the following tables is typical of readings taken on vehicle with engine idling, upper radiator hose hot, closed throttle, transmission in Park or Neutral, closed loop status achieved and all accessories off (except as noted in tables). Data parameters are updated every 1 1/4 seconds. On systems using P-4 computers, parameter updates are more often. Not all devices and systems are used on all models and the following lists represent only the most commonly used parameters. For additional information, refer to owners manual furnished with tester.


Buick Roadmaster Estate Wagon 1991 THROTTLE BODY INJECTION

Tester Position Units Measured Nominal Data Value
A/C Clutch On/Off Off (On With A/C)
A/C Request Yes/No No/Yes (With Request)
AIR Divert Sol. On/Off On (Air To Switching Sol.); Off (Air To Atmosphere)
AIR Switching Sol. On/Off On (To Exhaust Manifold); Off (To Catalytic Converter)
BARO Volts 3-4.5
Battery Voltage Volts 13.5-14.5
Block Learn Counts 118-138 (128 Normal)
Brake Switch On/Off On When Engaged
Canister Purge Sol. On/Off On/Engine Cold (Idle Some)
Clear Flood On/Off See Tester Manual
Coolant Fan On/Off Off Below 216?F (102?C)
Coolant Temp. ?C 85-105? (Norm. Temperature)
Crank RPM RPM 100-900
Cross Counts Counts 0-255
Cruise Cont. Sw. On/Off On When Engaged
EGR Solenoid On/Off On When Energized
EGR Duty Cycle 0-100% 0/closed-100/Fully Open
Fan Relay On/Off On When Energized
Fan Request On/Off On With Request
Fuel Back-Up Yes/No Yes When Engaged
IAC Counts 0-50
Ignition/Crank On/Off On With Ignition/Crank
Injector Pulse Width Mil./Sec .8-3.0
INT (Integrator) Counts 110-145 (128 Normal)
Knock Retard (ESC) Counts 0-255
Knock Signal Yes/No Yes When Knock Exists
MAT ?C 10-90?
MAP Volts 1 (Idle) to 4.5 (WOT)
Open/Closed Loop Status Ol/Cl Closed/Open During Extended Idle
O2 Sensor Millivolts 100 (Lean) To 999 (Rich)
P/N Switch P/N/RDL Park/Neutral
P/S Switch Norm/Hi Normal
PROM I.D. PROM # Original Factory Number
RPM RPM Spec. +/-25 RPM Drive (A/T); Spec. +/-50 RPM Neut. (M/T)
Spark Advance No. Deg. Varies
TCC On/Off Off (On With Command)
TPS Volts 1.25 (Idle) to 5.0 (WOT)
Throttle Angle 0-100% 0 (Idle) to 110 (WOT)
Trouble Codes Code # No Codes
Upshift Light (Man. Trans.) On/Off Off
VSS or MPH MPH 0-Actual
3rd Gear Switch On/Off On/3rd & 4th Gear
4th Gear Switch On/Off On/4th Gear


Buick Roadmaster Estate Wagon 1991 - TEST PROCEDURE SUMMARY


If no hard fault codes are present, driveability symptoms exist or intermittent codes exist, proceed to TESTS W/O CODES article for diagnosis by symptom (i.e. ROUGH IDLE, NO START, etc.), or intermittent diagnostic procedures in this section.


Buick Roadmaster Estate Wagon 1991 - DIAGNOSTIC FLOW CHARTS FOR CODES: 13 TO 55


NOTE: Schematics are supplied courtesy of General Motors Corp.


Buick Roadmaster Estate Wagon 1991 - CODE 13, OPEN OXYGEN SENSOR CIRCUIT


NOTE: Test numbers refer to test numbers on diagnostic chart.

  1. This tests if problem still exists. Vehicle cannot enter closed loop mode if oxygen sensor circuit is open. Code 13 indicates an open in the O2 sensor circuit. Code will set if:
    • Engine is at normal operating temperature.
    • Neither Code 21 nor Code 22 are stored.
    • O2 sensor voltage is constant within a specified range (.34-.55 volt).
    • Throttle angle is greater than idle.
    • A precalibrated amount of time has elapsed since start-up.
    • All conditions have existed for a precalibrated amount of time.
  2. Determines if O2 sensor, wiring or control module is at fault. If wiring is good, grounding oxygen sensor wire will cause .45 volt reference supplied by the control module to pull low.
  3. This tests O2 sensor circuit wiring. Use only a high impedance (10-megohm minimum) digital voltmeter.

Buick Roadmaster Estate Wagon 1991 - Diagnostic Aids


Control module will not go into closed loop if Code 13 is set. Code 13 may set if vehicle runs out of fuel or stalls while vehicle is in motion. If oxygen sensor ground becomes loose, a false oxygen sensor reading will occur. This can result in a Code 13 being set.


Fig. 2: Buick Roadmaster Estate Wagon 1991 - Component Locations - Code 13, Schematic, Open Oxygen Sensor Circuit


Fig. 3: Buick Roadmaster Estate Wagon 1991 - Component Locations - Code 13, Flow Chart, Open Oxygen Sensor Circuit


Buick Roadmaster Estate Wagon 1991 CODE 13 ECM TERMINAL & CIRCUIT WIRING IDENTIFICATION

Application ECM Terminal Wire Color
O2 Signal D7 Purple
O2 Ground D6 Tan


Buick Roadmaster Estate Wagon 1991 - CODE 14, COOLANT TEMPERATURE SENSOR SIGNAL VOLTAGE LOW


NOTE: This chart assumes engine cooling system is functioning properly (not overheating). Test numbers refer to test numbers on diagnostic chart.

  1. Code 14 indicates the control module has seen low coolant sensor voltage signal (high temperature) at control module terminal for a precalibrated period of time. This checks if conditions for Code 14 still exist.
  2. This tests for grounded sensor signal line between control module and coolant sensor.

Buick Roadmaster Estate Wagon 1991 - Diagnostic Aids


After the engine is started, temperature should rise steadily to about 190?F (88?C), then stabilize when thermostat opens. At normal operating temperature, signal voltage at control module terminal should be 1.5-2.0 volts. Check sensor for shifted calibration by using sensor TEMPERATURE-TO-RESISTANCE VALUES table. When Code 14 is set, control module will turn on electric cooling fan(s), if equipped.


Fig. 4: Buick Roadmaster Estate Wagon 1991 - Component Locations - Code 14, Schematic, Temp. Sensor Signal Voltage Low

NOTE: For shared sensor ground tie-offs, see appropriate diagram in WIRING DIAGRAMS.


Fig. 5: Buick Roadmaster Estate Wagon 1991 - Component Locations - Code 14, Flow Chart, Temp. Sensor Signal Voltage Low


Buick Roadmaster Estate Wagon 1991 CODE 14 ECM TERMINAL & CIRCUIT WIRING IDENTIFICATION

Application ECM Terminal Wire Color
CTS Signal C10 Yellow
CTS Ground A11 Black


Buick Roadmaster Estate Wagon 1991 TEMPERATURE-TO-RESISTANCE VALUES (1)

Temperature ?F (?C) Ohms
210 (100) 185
160 (70) 450
100 (38) 1800
70 (20) 3400
20 (-7) 13,500
0 (-18) 25,000
-40 (-40) 100,700
(1) Measure resistance across sensor terminals.


Buick Roadmaster Estate Wagon 1991 - CODE 15, COOLANT TEMPERATURE SENSOR SIGNAL VOLTAGE HIGH


NOTE: Test numbers refer to test numbers on diagnostic chart.

  1. Code 15 indicates control module has seen high resistance in coolant sensor circuit. This could be due to high resistance (cold temperature) or high voltage at coolant sensor terminal at control module for a precalibrated period of time. This checks if conditions for Code 15 still exist.
  2. This test simulates conditions for a Code 14. If control module recognizes the low voltage signal, "Scan" tester will display greater than 130?C. This indicates the control module and wiring are not at fault.
  3. This test determines if coolant sensor ground or signal circuit is open.

Buick Roadmaster Estate Wagon 1991 - Diagnostic Aids


After the engine is started, temperature should rise steadily to about 190?F (88?C), then stabilize when thermostat opens. At normal operating temperature, voltage at control module sensor signal line should be 1.5-2.0 volts. Check sensor for shifted calibration by using sensor temperature-to-resistance table. When Code 14 is set, control module will turn on electric cooling fan(s), if equipped.


Fig. 6: Buick Roadmaster Estate Wagon 1991 - Component Locations - Code 15, Schematic, Temp. Sensor Signal Voltage High

NOTE: For shared sensor ground tie-offs, see appropriate diagram in WIRING DIAGRAMS.


Fig. 7: Buick Roadmaster Estate Wagon 1991 - Component Locations - Code 15, Flow Chart, Temp. Sensor Signal Voltage High


Buick Roadmaster Estate Wagon 1991 CODE 15 ECM TERMINAL & CIRCUIT WIRING IDENTIFICATION

Application ECM Terminal Wire Color
CTS Signal C10 Yellow
CTS Ground A11 Black


Buick Roadmaster Estate Wagon 1991 TEMPERATURE-TO-RESISTANCE VALUES (1)

Temperature ?F (?C) Ohms
210 (100) 185
160 (70) 450
100 (38) 1800
70 (20) 3400
20 (-7) 13,500
0 (-18) 25,000
-40 (-40) 100,700
(1) Measure resistance across sensor terminals.


Buick Roadmaster Estate Wagon 1991 - CODE 21, THROTTLE POSITION SENSOR SIGNAL VOLTAGE HIGH


NOTE: Test numbers refer to test numbers on diagnostic chart.

  1. This test checks if code is the result of a hard failure or an intermittent condition.
  2. This test simulates conditions for a Code 22. If control module recognizes the change of state, the control module and wiring are okay.
  3. This step isolates a faulty sensor, control module or open sensor ground circuit. If sensor ground is shared by another sensor, there may be an accompanying code related to that sensor.

Buick Roadmaster Estate Wagon 1991 - Diagnostic Aids


A "Scan" tester displays throttle position in volts. Closed throttle voltage should be low. Voltage should increase gradually to about 4.5 volts at a steady rate, as throttle angle is increased. If code is intermittent, see INTERMITTENTS in TESTS W/O CODES article in this section.


Fig. 8: Buick Roadmaster Estate Wagon 1991 - Component Locations - Code 21, Schematic, TPS Signal Voltage High

NOTE: For shared sensor reference and shared sensor ground tie-offs, see appropriate diagram in WIRING DIAGRAMS.


Fig. 9: Buick Roadmaster Estate Wagon 1991 - Component Locations - Code 21, Flow Chart, TPS Signal Voltage High


Buick Roadmaster Estate Wagon 1991 CODE 21 ECM TERMINAL & CIRCUIT WIRING IDENTIFICATION

Application ECM Terminal Wire Color
TPS Signal C13 Dark Blue
TPS Ground A11 Black
TPS Reference C14 Gray


Buick Roadmaster Estate Wagon 1991 - CODE 22, THROTTLE POSITION SENSOR SIGNAL VOLTAGE LOW


NOTE: Test numbers refer to test numbers on diagnostic chart.

  1. This test checks if code is the result of a hard failure or an intermittent condition.
  2. This test simulates conditions for a Code 21. If control module recognizes the change of state, the control module and wiring are okay.
  3. This simulates a high signal voltage to check for an open in the TPS signal line to control module. "Scan" tester should recognize this signal and display high TPS voltage.

Buick Roadmaster Estate Wagon 1991 - Diagnostic Aids


A "Scan" tester displays throttle position in volts. Closed throttle voltage should be low. Voltage should increase gradually to about 4.5 volts at a steady rate, as throttle angle is increased. If code is intermittent, see INTERMITTENTS in TESTS W/O CODES article in this section.


Fig. 10: Buick Roadmaster Estate Wagon 1991 - Component Locations - Code 22, Schematic, TPS Signal Voltage Low

NOTE: For shared sensor reference and shared sensor ground tie-offs, see appropriate diagram in WIRING DIAGRAMS.


Fig. 11: Buick Roadmaster Estate Wagon 1991 - Component Locations - Code 22, Flow Chart, TPS Signal Voltage Low


Buick Roadmaster Estate Wagon 1991 CODE 22 ECM TERMINAL & CIRCUIT WIRING IDENTIFICATION

Application ECM Terminal Wire Color
TPS Signal C13 Dark Blue
TPS Ground A11 Black
TPS Reference C14 Gray


Buick Roadmaster Estate Wagon 1991 - CODE 23, MAT SENSOR SIGNAL VOLTAGE HIGH


NOTE: Test numbers refer to test numbers on diagnostic chart.

  1. This checks if code is the result of a hard failure or an intermittent condition. Code 23 will set if engine has been running for a precalibrated period of time, has reached operating temperature and signal voltage indicates a MAT temperature less than -22?F (-30?C).
  2. This simulates conditions for a Code 25. If the "Scan" tester displays a high temperature, the control module and wiring are not at fault.
  3. This checks for continuity of sensor signal and ground circuits. If ground circuit is shared by other sensors and ground circuit is open, accompanying codes related to those sensors may be present.

Buick Roadmaster Estate Wagon 1991 - Diagnostic Aids


If the engine is allowed to cool overnight, the coolant and MAT sensors should read close to each other, when measured with a "Scan" tester. A Code 23 will result if signal and ground circuits become open. Check sensor for shifted calibration by using sensor TEMPERATURE-TO-RESISTANCE VALUES table.


Fig. 12: Buick Roadmaster Estate Wagon 1991 - Component Locations - Code 23, Schematic, MAT Sensor Signal Voltage High

NOTE: For shared sensor ground tie-offs, see appropriate diagram in WIRING DIAGRAMS.


Fig. 13: Buick Roadmaster Estate Wagon 1991 - Component Locations - Code 23, Flow Chart, MAT Sensor Signal Voltage High


Buick Roadmaster Estate Wagon 1991 CODE 23 ECM TERMINAL & CIRCUIT WIRING IDENTIFICATION

Application ECM Terminal Wire Color
MAT Signal C12 Tan
MAT Ground A11 Black


Buick Roadmaster Estate Wagon 1991 TEMPERATURE-TO-RESISTANCE VALUES (1)

Temperature ?F (?C) Ohms
210 (100) 185
160 (70) 450
100 (38) 1800
70 (20) 3400
20 (-7) 13,500
0 (-18) 25,000
-40 (-40) 100,700
(1) Measure resistance across sensor terminals.


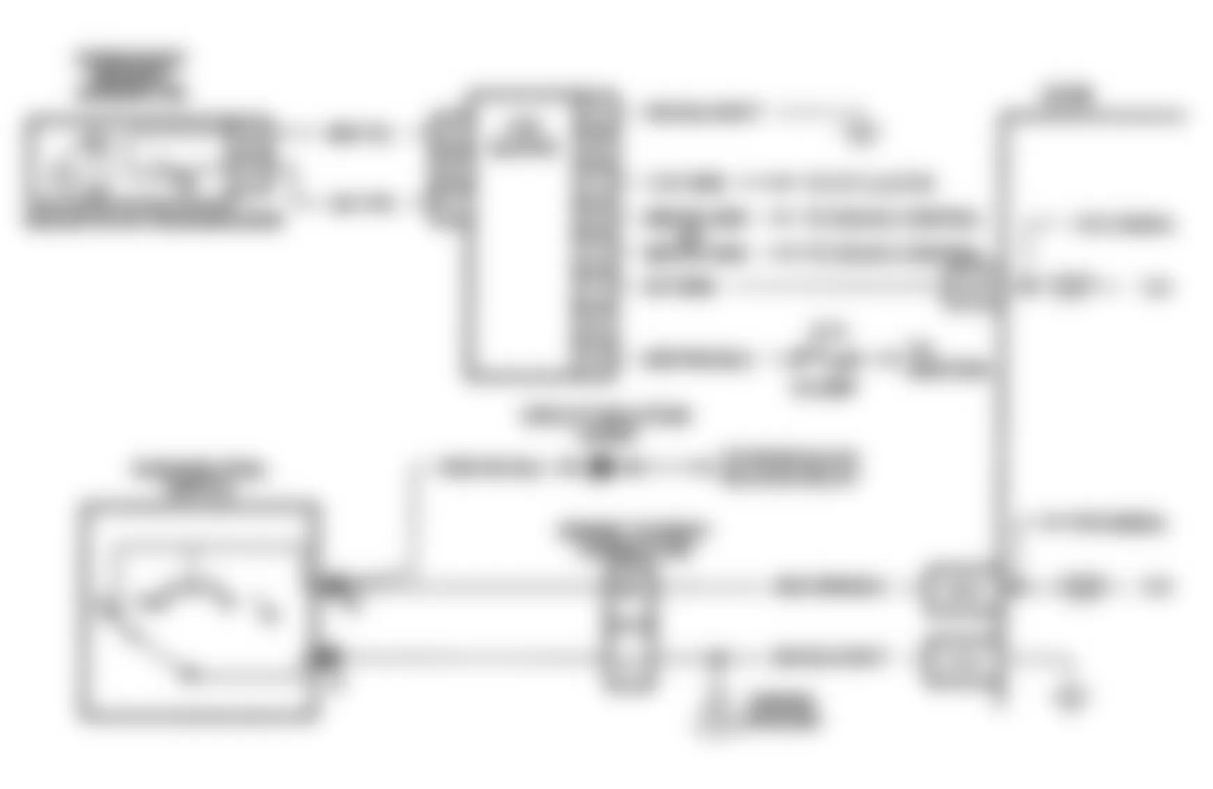
Buick Roadmaster Estate Wagon 1991 - CODE 24, VEHICLE SPEED SENSOR (VSS)


The speed sensor, which is a Permanent Magnet (PM) generator, provides the control module with vehicle speed information. The PM generator, mounted in the transmission, produces a pulsing voltage signal whenever the vehicle speed is more than 3 MPH. The voltage level and pulses increase with vehicle speed. The control module converts the pulsing voltage to MPH, which is used by the control module in calculations to determine vehicle adjustments.

NOTE: Test numbers refer to test numbers on diagnostic chart.

  1. Code 24 will set if VSS signal circuit voltage is constant, engine speed is 1200-4400 RPM, TPS indicates throttle is near idle position, transmission is not in Park or Neutral and all conditions have been met for at least 4 seconds.
  2. A voltage of less than one volt at the instrument panel connector indicates that VSS signal circuit wire may be shorted to ground. Disconnect signal wire at the VSS buffer. If voltage remains less than 10 volts, circuit is shorted to ground or open. If circuit is not open or shorted to ground, check for poor control module connection or faulty control module.

Buick Roadmaster Estate Wagon 1991 - Diagnostic Aids


A faulty or misadjusted park/neutral switch may set a false Code 24. Use "Scan" tester and check for proper signal in Drive, while wiggling shifter.


Fig. 14: Buick Roadmaster Estate Wagon 1991 - Component Locations - Code 24, Schematic, Speed Sensor (VSS)

NOTE: Disregard Code 24 that sets while wheels are not turning.


Fig. 15: Buick Roadmaster Estate Wagon 1991 - Component Locations - Code 24, Flow Chart Speed Sensor (VSS)


Buick Roadmaster Estate Wagon 1991 - CODE 25, MAT SENSOR SIGNAL VOLTAGE LOW


NOTE: Test numbers refer to test numbers on diagnostic chart.

  1. This checks if the code is a hard failure or an intermittent condition. Code 25 will set if a MAT temperature greater than 266?F (130?C) is sensed for more than a precalibrated period.
  2. This simulates condition for Code 23. if control module recognizes the open circuit and "Scan" tester displays a temperature of less than -30? C, control module and wiring are okay.

Buick Roadmaster Estate Wagon 1991 - Diagnostic Aids


If the engine is allowed to cool overnight, the coolant temperature sensor and MAT sensor should read close to each other, when measured with a "Scan" tester. A Code 25 will result if sensor signal circuit is shorted to ground. Check sensor for shifted calibration by using sensor TEMPERATURE-TO-RESISTANCE VALUES table.


Fig. 16: Buick Roadmaster Estate Wagon 1991 - Component Locations - Code 25, Schematic, MAT Sensor Signal Voltage Low

NOTE: For shared sensor ground tie-offs, see appropriate diagram in WIRING DIAGRAMS.


Fig. 17: Buick Roadmaster Estate Wagon 1991 - Component Locations - Code 25, Flow Chart, MAT Sensor Signal Voltage Low


Buick Roadmaster Estate Wagon 1991 CODE 25 ECM TERMINAL & CIRCUIT WIRING IDENTIFICATION

Application ECM Terminal Wire Color
MAT Signal C12 Tan
MAT Ground A11 Black


Buick Roadmaster Estate Wagon 1991 TEMPERATURE-TO-RESISTANCE VALUES (1)

Temperature ?F (?C) Ohms
210 (100) 185
160 (70) 450
100 (38) 1800
70 (20) 3400
20 (-7) 13,500
0 (-18) 25,000
-40 (-40) 100,700
(1) Measure resistance across sensor terminals.


Buick Roadmaster Estate Wagon 1991 - CODE 32, EGR SYSTEM ERROR (1 OF 3)


ECM operates a normally closed solenoid to regulate vacuum to EGR valve. When ECM provides a path to ground for the EGR solenoid winding, solenoid opens, allowing vacuum to pass through to EGR valve. ECM monitors EGR effectiveness by shutting off vacuum to EGR valve during a steady cruise above 50 MPH, and monitoring the change in MAP sensor vacuum signal. If vacuum signal change is not within a precalibrated window, Code 32 will be set.

NOTE: Test numbers refer to test numbers on diagnostic chart.


Buick Roadmaster Estate Wagon 1991 - Plugged Intake Passage


  1. Shut off engine and remove EGR valve. Plug exhaust side port with a shop rag or suitable plug. Attempt to start engine. If engine runs at a very high idle (up to 3000 RPM is possible) or if engine starts and stalls, EGR intake passage is not plugged. If vehicle starts and idles normally, intake side passage is plugged.

Buick Roadmaster Estate Wagon 1991 - Plugged Exhaust Passage


  1. With EGR valve removed, plug intake manifold side passage with a suitable plug. Start engine and listen for exhaust noise. If no exhaust gas escapes from open EGR port, exhaust passage is plugged.
  2. By grounding ALDL test terminal B, EGR solenoid should energize and allow vacuum to be applied to gauge. Vacuum at gauge may or may not slowly bleed off; however, what is important is that gauge is able to read amount of vacuum being applied.
  3. When ALDL test terminal is ungrounded, gauge vacuum should bleed off through a vent in the solenoid. Pump gauge vacuum may or may not bleed off but this does not indicate a problem.
  4. This test determines if electrical control part of system is at fault or if the connector or solenoid is at fault.
  5. EGR valves used with this engine are stamped with a P for positive backpressure or an N for negative backpressure. Proceed to the appropriate chart for the valve being tested.


Fig. 18: Buick Roadmaster Estate Wagon 1991 - Component Locations - Code 32, Schematic, EGR System Error


Fig. 19: Buick Roadmaster Estate Wagon 1991 - Component Locations - Code 32, Flow Chart, (1 of 3) EGR System Error


Buick Roadmaster Estate Wagon 1991 - CODE 32, EGR SYSTEM ERROR (2 OF 3) POSITIVE BACKPRESSURE


NOTE: Test numbers refer to test numbers on diagnostic chart.

  1. 6) Remaining tests check the ability of the EGR valve to interact with the exhaust system. This system uses a positive backpressure EGR valve which will not hold vacuum until sufficient exhaust backpressure is at the base of the EGR valve.
  2. 7) EGR valve diaphragm should move when sufficient backpressure is at the base of the valve and when vacuum is being supplied to the valve. Rapidly snapping the throttle from idle should provide sufficient backpressure which will close internal valve vacuum bleed. With valve bleed closed, the jumpered vacuum supply can now lift the valve off its seat.
  3. 8) Excessive exhaust backpressure from bent or restricted exhaust system components could provide enough backpressure at base of EGR valve to allow undesired EGR action at idle.
  4. 9) Plugged EGR exhaust passages can block exhaust backpressure at base of EGR valve. If this occurs, internal EGR valve bleed will remain open, preventing vacuum from operating the valve.


Fig. 20: Buick Roadmaster Estate Wagon 1991 - Component Locations - Code 32, Flow Chart (2 of 3) EGR System Error


Buick Roadmaster Estate Wagon 1991 - CODE 32, EGR SYSTEM ERROR (3 OF 3) NEGATIVE BACKPRESSURE


NOTE: Test numbers refer to test numbers on diagnostic chart.

  1. 6) Remaining tests check the ability of the EGR valve to interact with the exhaust system. This system uses a negative backpressure EGR valve which will hold vacuum with engine off.
  2. 7) When engine is started, exhaust backpressure at base of EGR valve should open the valve's internal bleed. This will vent the applied vacuum, allowing valve to seat.


Fig. 21: Buick Roadmaster Estate Wagon 1991 - Component Locations - Code 32, Flow Chart (3 of 3) EGR System Error


Buick Roadmaster Estate Wagon 1991 - CODE 33, MAP SENSOR SIGNAL VOLTAGE HIGH


NOTE: Test numbers refer to test numbers on diagnostic chart.

  1. This test confirms Code 33 and determines if it is the result of a hard failure or an intermittent condition. Code 33 will set when voltage signal reading is too high for greater than a precalibrated period of time, TPS voltage indicates throttle is closed and neither Code 21 or 22 is present.
  2. This step simulates conditions for a Code 34. If the control module recognizes and sets Code 34, low MAP signal, the control module and 5-volt reference and MAP signal circuits are not at fault. If ground circuit is shared with other sensors and ground circuit becomes open, additional codes related to these sensors may be set.

Buick Roadmaster Estate Wagon 1991 - Diagnostic Aids


With the ignition switch in the ON position and the engine stopped, manifold pressure is equal to atmospheric pressure and the signal voltage will be high. Comparison of the BARO readings from a known good vehicle using the same sensor is a good way to check the accuracy of the suspected sensor. Readings should be the same within +/- .4 volt. Code 33 will result if ground circuit is open or MAP signal circuit is shorted to voltage or to 5-volt reference circuit.


Fig. 22: Buick Roadmaster Estate Wagon 1991 - Component Locations - Code 33, Schematic, MAP Sensor Signal Voltage High

NOTE: For shared sensor reference and shared sensor ground tie-offs, see appropriate diagram in WIRING DIAGRAMS.


Fig. 23: Buick Roadmaster Estate Wagon 1991 - Component Locations - Code 33, Flow Chart, MAP Sensor Signal Voltage High


Buick Roadmaster Estate Wagon 1991 - CODE 34, MAP SENSOR SIGNAL VOLTAGE LOW


NOTE: Test numbers refer to test numbers on diagnostic chart.

  1. This confirms Code 34 and determines if code was caused by a hard failure or an intermittent fault. Code 34 will set when ignition is on and MAP signal voltage is low. On some systems, engine must be running to set code.
  2. Jumpering MAP signal to 5-volt reference at MAP harness connector will determine if sensor is at fault or if there is a problem with the control module or wiring.
  3. "Scan" tester may not display 12 volts. The important thing is the control module recognizes the voltage as greater than 4 volts (high MAP voltage signal), indicating the control module and MAP signal circuit are not at fault.

Buick Roadmaster Estate Wagon 1991 - Diagnostic Aids


With the ignition switch in the ON position and the engine stopped, manifold pressure is equal to atmospheric pressure and the signal voltage will be high. Compare BARO readings with a known good vehicle using the same sensor is a good way to check the accuracy of the suspected sensor. Readings should be the same within +/- .4 volt. A Code 34 will also result if 5-volt reference and MAP signal circuits are open or shorted to ground.


Fig. 24: Buick Roadmaster Estate Wagon 1991 - Component Locations - Code 34, Schematic, MAP Sensor Signal Voltage Low

NOTE: For shared sensor reference and shared sensor ground tie-offs, see appropriate diagram in WIRING DIAGRAMS.


Fig. 25: Buick Roadmaster Estate Wagon 1991 - Component Locations - Code 34, Flow Chart, MAP Sensor Signal Voltage Low


Buick Roadmaster Estate Wagon 1991 - CODE 35, IAC IDLE SPEED ERROR


Code 35 will set when closed throttle engine speed is 150 RPM greater or less than correct idle speed for 20 seconds.

NOTE: Test numbers refer to test numbers on diagnostic chart.

  1. IAC driver is used to extend and retract IAC valve. Movement is verified by an engine speed change. If no change in speed occurs, valve can be retested when removed from throttle body.
  2. Checks IAC movement quality from step 1). Between 700-1500 RPM, engine speed should change smoothly with each flash of the tester light in both extend and retract. If IAC valve is retracted beyond the control range (about 1500 RPM), it may take many flashes in the extend position before engine speed begins to drop. This is normal on certain engines. Fully extending the IAC may cause engine to stall. This may be normal.
  3. Steps 1) and 2) verified proper IAC valve operation while this step checks the IAC circuits. Each light on the node light should flash Red and Green while the IAC valve is cycled. While the sequence of color is not important if either light is off or does not flash Red and Green, check the circuits for faults beginning with poor terminal contacts.

Buick Roadmaster Estate Wagon 1991 - Diagnostic Aids


A slow, unstable idle may be caused by a system problem that cannot be overcome by IAC. "Scan" counts will be greater than 60 if too low, and zero counts, if too high. If idle is too high, stop engine. Fully extend IAC with driver. Start engine. If idle speed is greater than 800 RPM, look for possible vacuum leaks.


Buick Roadmaster Estate Wagon 1991 - System Too Lean


If air/fuel ratio is too lean, the idle speed may be either too high (check for vacuum leaks) or too low. Engine speed may vary up and down and disconnecting the IAC may not help. "Scan" and/or digital voltmeter (10-megohm) will read an oxygen sensor output less than 300 mv (.3 volt). Check for low fuel pressure or water in the fuel. A contaminated O2 sensor (caused by silicone) will produce lean air/fuel mixtures with an oxygen sensor output fixed greater than 800 mv (.8 volt). This may also set Code 45.


Buick Roadmaster Estate Wagon 1991 - System Too Rich


If air/fuel ratio is too rich, idle speed will be too low and "Scan" tester counts will usually be greater than 80. The system may be obviously rich, with Black smoke from the tailpipe. "Scan" tester and/or voltmeter will read an oxygen sensor voltage signal fixed greater than 800 mv (.8 volt). Look for high fuel pressure or injectors leaking or sticking. Remove IAC and inspect bore for foreign material or evidence of IAC valve dragging the bore.


Buick Roadmaster Estate Wagon 1991 - Throttle Body


Remove IAC and inspect bore for evidence of IAC valve dragging.


Buick Roadmaster Estate Wagon 1991 - IAC Valve Connections


Inspect carefully for loose or corroded connections.


Buick Roadmaster Estate Wagon 1991 - PCV Valve


An incorrect PCV valve may cause incorrect idle speed.


Fig. 26: Buick Roadmaster Estate Wagon 1991 - Component Locations - Code 35, Schematic, IAC Idle Speed Error


Fig. 27: Buick Roadmaster Estate Wagon 1991 - Component Locations - Code 35, Flow Chart, IAC Idle Speed Error


Buick Roadmaster Estate Wagon 1991 - CODE 35, IAC IDLE SPEED ERROR USING TECH I


Code 35 will set when closed throttle engine speed is 150 RPM greater or less than correct idle speed for 20 seconds.

NOTE: Test numbers refer to test numbers on diagnostic chart.

  1. The Tech 1 RPM control mode is used to extend and retract the IAC valve. Movement is verified by an engine speed change. If no change in speed occurs, valve can be retested when removed from throttle body. If IAC valve is retracted beyond the control range (about 1500 RPM), it may take many flashes in the extend position before engine speed begins to drop. This is normal on certain engines. Fully extending the IAC may cause engine to stall. This may be normal.
  2. This test uses the Tech 1 to command the IAC controlled idle speed. The control module issues commands to obtain the requested idle speed. Each light on the node light should flash Red and Green while the IAC valve is cycled. While the sequence of color is not important if either light is off or does not flash Red and Green, check the circuits for faults beginning with poor terminal contacts.

Buick Roadmaster Estate Wagon 1991 - Diagnostic Aids


A slow, unstable idle may be caused by a system problem that cannot be overcome by IAC. "Scan" counts will be greater than 60 if too low, and zero counts, if too high. If idle is too high, stop engine. Fully extend IAC with driver. Start engine. If idle speed is greater than 800 RPM, look for possible vacuum leaks.


Buick Roadmaster Estate Wagon 1991 - System Too Lean


If air/fuel ratio is too lean, the idle speed may be either too high (check for vacuum leaks) or too low. Engine speed may vary up and down and disconnecting the IAC may not help. "Scan" and/or digital voltmeter (10-megohm) will read an oxygen sensor output less than 300 mv (.3 volt). Check for low fuel pressure or water in the fuel. A contaminated O2 sensor (caused by silicone) will produce lean air/fuel mixtures with an oxygen sensor output fixed greater than 800 mv (.8 volt). This may also set Code 45.


Buick Roadmaster Estate Wagon 1991 - System Too Rich


If air/fuel ratio is too rich, idle speed will be too low and "Scan" tester counts will usually be greater than 80. The system may be obviously rich, with Black smoke from the tailpipe. "Scan" tester and/or voltmeter will read an oxygen sensor voltage signal fixed greater than 800 mv (.8 volt). Look for high fuel pressure or injectors leaking or sticking. Remove IAC and inspect bore for foreign material or evidence of IAC valve dragging the bore.


Buick Roadmaster Estate Wagon 1991 - Throttle Body


Remove IAC and inspect bore for evidence of IAC valve dragging.


Buick Roadmaster Estate Wagon 1991 - IAC Valve Connections


Inspect carefully for loose or corroded connections.


Buick Roadmaster Estate Wagon 1991 - PCV Valve


An incorrect PCV valve may cause incorrect idle speed.


Fig. 28: Buick Roadmaster Estate Wagon 1991 - Component Locations - Code 35, Schematic, IAC Idle Speed Error Using Tech I


Fig. 29: Buick Roadmaster Estate Wagon 1991 - Component Locations - Code 35, Flow Chart, IAC Idle Speed Error Using Tech I


Buick Roadmaster Estate Wagon 1991 - CODE 42, EST CIRCUIT OPEN OR GROUNDED


Code 42 indicates the ECM has seen an open or short to ground in HEI EST or by-pass circuit.

NOTE: Test numbers refer to test numbers on diagnostic chart.

  1. This test confirms Code 42 and determines if fault is a hard failure or intermittent condition.
  2. This test checks for a normal EST ground path through the ignition module. If EST circuit is shorted to ground, reading will be less than 500 ohms.
  3. As test light voltage touches by-pass circuit, the module should switch. This will cause the ohmmeter to switch from hundreds of ohms to thousands of ohms. This test assures that the module "switched".
  4. If module did not switch, this step will test for a short in circuit No. 423, an open in circuit No. 424, and a faulty ignition module connection or module.
  5. This step confirms that Code 42 is a faulty ECM and not an intermittent problem in circuits No. 423 and 424.

Buick Roadmaster Estate Wagon 1991 - Diagnostic Aids


The "Scan" tester does not have the ability to help diagnose a Code 42 problem. See INTERMITTENTS in TESTS W/O CODES article in this section.


Fig. 30: Buick Roadmaster Estate Wagon 1991 - Component Locations - Code 42, Schematic, EST Circuit Open or Grounded


Fig. 31: Buick Roadmaster Estate Wagon 1991 - Component Locations - Code 42, Flow Chart, EST Circuit Open or Grounded


Buick Roadmaster Estate Wagon 1991 - CODE 43, ESC ERROR WITHOUT ESC MODULE


NOTE: Test numbers refer to test numbers on diagnostic chart. If an audible knock is heard from the engine at idle, repair the internal engine problems before proceeding.

  1. If tapping on engine does not produce a knock signal on "Scan" tester, try tapping the engine closer to the sensor before proceeding.
  2. The ECM supplies a 5-volt reference signal on the knock sensor line. With knock sensor connected this signal is pulled low to about 2.5 volts. Knock signal, which is an AC signal, rides on this 2.5-volt DC signal.
  3. This test determines if the knock sensor is faulty or if the ESC portion of MEM-CAL is faulty.

Buick Roadmaster Estate Wagon 1991 - Diagnostic Aids


Check knock sensor signal circuit for a potential open or short to ground. An open knock signal circuit would cause the 5-volt reference to remain high at ECM knock signal terminal. A short to ground in the knock signal circuit would cause the 5-volt reference signal to pull low to near zero volts. Resistance to ground through the knock sensor should be 3300-4500 ohms. Also check for proper installation of MEM-CAL.


Fig. 32: Buick Roadmaster Estate Wagon 1991 - Component Locations - Code 43, Schematic, ESC Error Without ESC Module


Fig. 33: Buick Roadmaster Estate Wagon 1991 - Component Locations - Code 43, Flow Chart, ESC Error Without ESC Module


Buick Roadmaster Estate Wagon 1991 - CODE 43, ESC ERROR V8 WITH ESC MODULE


  1. If conditions for a Code 43 exist, "Scan" tester will indicate knock signal presence. There should not be a knock signal at idle unless an internal or system problem exists.
  2. Determines if system is functioning at this time. Usually, a knock signal can be generated by tapping on the exhaust manifold. If no knock signal is generated, try tapping on engine block closer to sensor.
  3. Because Code 43 sets when the signal voltage on the spark retard line remains low, this test should cause the signal on that line to go high. The 12-volt signal should be seen by the control module as a "no knock" signal if the control module and wiring are okay.
  4. This test will determine if the knock signal is being detected on the sensor-to-controller line or if the ESC module is at fault.
  5. If sensor line is routed too close to secondary ignition wires, the ESC module may see induced interference as a knock signal.
  6. This checks ground circuit to module. An open ground will cause the voltage on the monitored line to constantly remain about 12 volts. This would cause the Code 43 functional test to fail.
  7. Contacting the sensor-to-controller wire with a test light connected to 12 volts will generate a knock signal to the controller. This will determine if the ESC controller is operating correctly.

Buick Roadmaster Estate Wagon 1991 - Diagnostic Aids


Code 43 can be caused by a faulty connection at the knock sensor, at the ESC module or at the control module. Check the controller-to-control module signal line for an open or short to ground. Check for poor connections or damaged harness. Inspect control module harness connectors for backed-out sensor signal and ECM input signal terminals, improper mating, broken locks, improperly formed or damaged terminals or damaged harness. If connections and harness check out okay, monitor knock signal parameter using "Scan" tester, while moving related connectors and wiring harness. If failure is induced, knock signal will abruptly change. This may help to isolate the malfunction.


Fig. 34: Buick Roadmaster Estate Wagon 1991 - Component Locations - Code 43, ESC Error With ESC Module


Fig. 35: Buick Roadmaster Estate Wagon 1991 - Component Locations - Code 43, ESC Error With ESC Module


Buick Roadmaster Estate Wagon 1991 - CODE 44, LEAN EXHAUST INDICATION


Oxygen sensor acts like an open sensor circuit and produces no voltage when exhaust temperature is less than 600?F (316?C). An open sensor circuit or cold sensor causes "open loop" operation.

NOTE: Test numbers refer to test numbers on diagnostic chart.

  1. Checks to see if O2 sensor is registering a lean condition. Code 44 is set when O2 sensor voltage signal at control module is low (less than .3 volt) for a precalibrated period and system is operating in "closed loop".

Buick Roadmaster Estate Wagon 1991 - Diagnostic Aids


Using the "Scan" tester, observe the Block Learn Memory (BLM) value at different RPMs. If conditions for a Code 44 exist, the block learn value will be around 150.


Buick Roadmaster Estate Wagon 1991 - O2 Sensor Wire


O2 sensor wire may be mispositioned and laying against the exhaust manifold. Check for ground between sensor and wire connector.


Buick Roadmaster Estate Wagon 1991 - Fuel Contamination


Water, even small amounts, near the in-tank fuel pump inlet can be delivered to the injector. The water may cause a lean exhaust and set Code 44.


Buick Roadmaster Estate Wagon 1991 - Fuel Pressure


System will be lean if fuel pressure is low. It may be necessary to monitor fuel pressure while driving vehicle. For fuel pressure checking procedure, see BASIC TESTING article in this section.


Buick Roadmaster Estate Wagon 1991 - Exhaust Leaks


If the exhaust system has large leaks, exhaust system negative pressure pulses can cause outside air to be drawn into the system and past the O2 sensor. Vacuum or crankcase leaks can also cause a lean condition.


Buick Roadmaster Estate Wagon 1991 - Misfire Or Stall


If engine misfires or stalls while vehicle is moving, including running out of fuel, a Code 44 may set. If Code 44 is intermittent, see INTERMITTENTS in TESTS W/O CODES article in this section.


Fig. 36: Buick Roadmaster Estate Wagon 1991 - Component Locations - Code 44, Schematic, Lean Exhaust Indication


Fig. 37: Buick Roadmaster Estate Wagon 1991 - Component Locations - Code 44, Flow Chart, Lean Exhaust Indication


Buick Roadmaster Estate Wagon 1991 CODE 44 ECM TERMINAL & CIRCUIT WIRING IDENTIFICATION

Application ECM Terminal Wire Color
O2 Signal D7 Purple
O2 Ground D6 Tan


Buick Roadmaster Estate Wagon 1991 - CODE 45, RICH EXHAUST INDICATION


Oxygen sensor acts like an open sensor circuit and produces no voltage when exhaust temperature is less than 600?F (316?C). An open sensor circuit or cold sensor causes "open loop" operation.

Code 45 indicates a rich exhaust and diagnosis should begin with these items: fuel pressure, leaking injector, HEI shielding (ground), vapor canister fuel saturation, coolant sensor, MAP sensor, O2 sensor contamination and TPS intermittent output.

NOTE: Test numbers refer to test numbers on diagnostic chart.

  1. Test checks to see if O2 sensor is registering a rich condition. Code 45 is set when vehicle is at operating temperature (in "closed loop"), throttle angle is greater than idle, O2 sensor signal at control module is greater than .7 volt for a precalibrated period and time since engine start is one minute or more.

Buick Roadmaster Estate Wagon 1991 - Diagnostic Aids


If other codes of lower number are set with Code 45, use those charts first. Malfunction in the MAP or TPS sensor circuits can cause a Code 45 to set. If other codes are not set, Code 45, rich exhaust, is most likely caused by one of the following:


Buick Roadmaster Estate Wagon 1991 - Fuel Pressure High


If fuel pressure is too high, air/fuel ratios will be rich. For fuel pressure checking procedure, see BASIC TESTING article in this section. The control module can compensate for slight increases but if air/fuel ratio becomes too rich a Code 45 will be set.


Buick Roadmaster Estate Wagon 1991 - Ignition Ground


If an open occurs at circuit No. 453, HEI induced electrical "noise" may result, causing simulated reference pulses to be picked up by control module on reference line of EST harness. Additional pulses result in a higher than actual engine speed signal. The control module will increase injector pulse width ("on" time) to match the increased RPM signal. "Scan" tester will show higher than actual RPM, which can help in diagnosing this problem.


Buick Roadmaster Estate Wagon 1991 - Evaporative Fuel Canister


Fuel saturation of the charcoal canister will cause a rich air/fuel ratio. If full of fuel, check canister control valves and hoses.


Buick Roadmaster Estate Wagon 1991 - MAP Sensor


An output that causes the control module to sense a higher than normal manifold pressure (low vacuum) can cause the system to go rich. Disconnecting the MAP sensor will allow the control module to substitute a fixed value for the MAP sensor. If the condition disappears, substitute a different MAP sensor and continue testing.


Buick Roadmaster Estate Wagon 1991 - TPS


An intermittent TPS output will cause the system to operate rich due to a false indication of engine acceleration.


Buick Roadmaster Estate Wagon 1991 - O2 Sensor Contamination


O2 sensor contamination, caused by silicone in certain fuels or use of improper RTV sealant, may cause a White powdery coating to cover the exterior of the O2 sensor. The false high signal voltage (low oxygen content sensed) produced is interpreted by the control module as a rich mixture, causing the control module to set Code 45.


Buick Roadmaster Estate Wagon 1991 - EGR Problem


EGR valve sticking open at idle is usually accompanied by a rough idle and/or stalling. Also check for shorted or leaking injector, or fuel contaminated oil. If Code 45 is intermittent, see INTERMITTENTS in TESTS W/O CODES article in this section.


Fig. 38: Buick Roadmaster Estate Wagon 1991 - Component Locations - Code 45, Schematic, Rich Exhaust Indication


Fig. 39: Buick Roadmaster Estate Wagon 1991 - Component Locations - Code 45, Flow Chart, Rich Exhaust Indication


Buick Roadmaster Estate Wagon 1991 CODE 45 ECM TERMINAL & CIRCUIT WIRING IDENTIFICATION

Application ECM Terminal Wire Color
O2 Signal D7 Purple
O2 Ground D6 Tan


Buick Roadmaster Estate Wagon 1991 - CODE 47, PCM-BCM DATA LOSS


Check for momentary loss of BCM's 7 volts on circuit No. 807, 750 or 555. Also, ensure that MEM-CAL is properly installed.


Buick Roadmaster Estate Wagon 1991 - CODE 51, FAULTY PROM/MEM-CAL


Check that all pins are fully inserted in socket. If okay, replace PROM/MEM-CAL, clear memory and recheck. If Code 51 reappears, replace control module.


Buick Roadmaster Estate Wagon 1991 - CODE 52, FAULTY CALPAK


Check that all pins are fully inserted in socket. If okay, replace CALPAK, clear memory and recheck. If Code 51 reappears, replace control module.


Buick Roadmaster Estate Wagon 1991 - CODE 53, VEHICLE ANTI-THEFT SYSTEM


The Vehicle Anti-Theft System (VATS) is designed to disable vehicle operation if an incorrect ignition key or starting procedure is used. The anti-theft decoder module sends a signal to the ECM if the correct key is used. If the proper signal does not reach the ECM on circuit No. 229, the ECM will not pulse the injectors and the vehicle will not start. Code 53 will set.

NOTE: Test numbers refer to test numbers on diagnostic chart.

  1. If the engine cranks and a Code 53 is stored, it indicates the VATS decoder module, which generates the signal to the ECM, is not operating or circuit No. 229 is open or shorted to ground. If VATS decoder module is okay, the ECM may be at fault, but this is not likely.
  2. If Code 53 is stored and the engine will not start, it indicates an anti-theft system problem, an incorrect ignition key or starting procedure is used.

NOTE: Power fuse for VATS is the ECM fuse. If condition is intermittent, see INTERMITTENTS in TESTS W/O CODES article in this section.


Buick Roadmaster Estate Wagon 1991 - VATS Diagnosis


The VATS is a sophisticated system which interfaces the ECM and starter with a power source, decoder module, starter enable relay, ignition switch and instrument cluster. Before replacing the decoder module, check the system for the following common problems.

  • Check ignition key pellet sensing contacts in the ignition lock cylinder. Look into cylinder lock. If contacts are damaged, replace cylinder lock.
  • Check ECM and GAGES fuses
  • Check security indicator bulb in the instrument panel.
  • A defective resistor pellet within the ignition key or incorrect resistance value of key (15 different assigned values) will cause vehicle not to start. Key must be correct electrically and mechanically. If incorrect key is used to try to start vehicle, decoder will not allow vehicle to start for 2-4 minutes, even if correct key is inserted.


Fig. 40: Buick Roadmaster Estate Wagon 1991 - Component Locations - Code 53, Schematic (F Body) Anti-Theft System


Fig. 41: Buick Roadmaster Estate Wagon 1991 - Component Locations - Code 53, Flow Chart (F Body) Anti-Theft System


Buick Roadmaster Estate Wagon 1991 - CODE 54, FUEL PUMP VOLTAGE LOW


The ECM monitors fuel pump pressure switch circuit voltage for fuel system adjustments. This signal is also used to store a trouble code if the fuel pump relay is defective or fuel pump voltage is lost while the engine is running. There should be about 12 volts on the ECM fuel pump voltage monitor circuit for 2 seconds after the ignition is turned on, or any time reference pulses are being received by the ECM.

Code 54 will set if the voltage on the voltage monitor circuit is low for 2-4 seconds since the last reference pulse is cycled off. However, if the voltage detected is low with the engine running, the light will only remain on while the condition exists. If no fault is found, see INTERMITTENTS in TESTS W/O CODES article in this section.


Fig. 42: Buick Roadmaster Estate Wagon 1991 - Component Locations - Code 54, Schematic, Fuel Pump Voltage Low


Fig. 43: Buick Roadmaster Estate Wagon 1991 - Component Locations - Code 54, Flow Chart Fuel Pump Voltage Low


Buick Roadmaster Estate Wagon 1991 - CODE 55, ECM ERROR


Ensure correct MEM-CAL or PROM is being used and that it is properly installed. If so, replace control module. Clear codes, confirm closed loop operation and check operation of SERVICE ENGINE SOON light.

Can't find your car? Check -> DiagnostData.com!