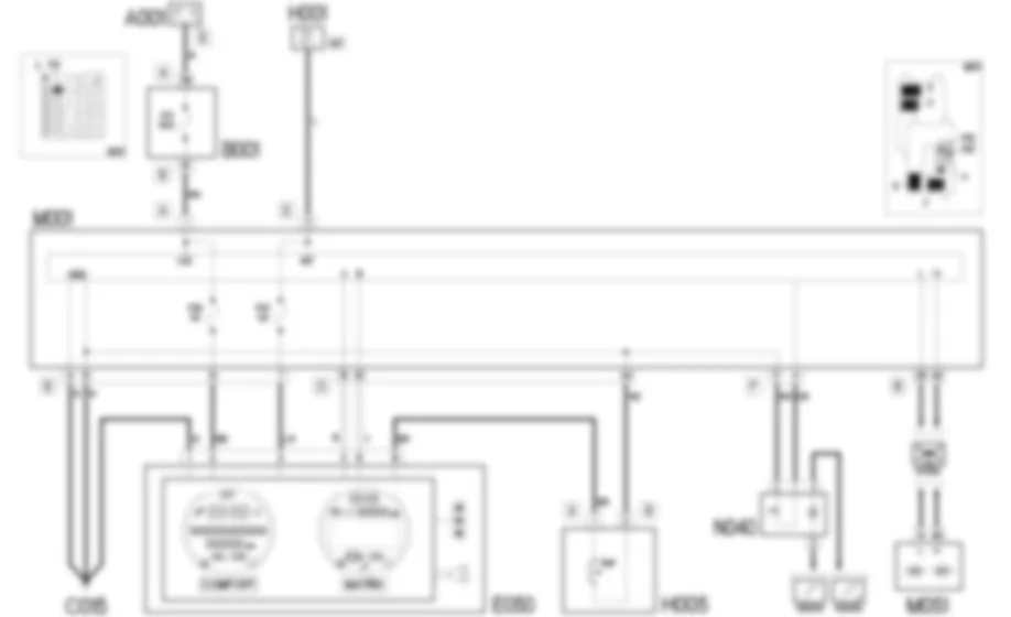
SCHEMA ELECTRIQUE - TRIP COMPUTER - Fiat 500 1.4 16v
COMPOSANTS - TRIP COMPUTER - Fiat 500 1.4 16v
| Code composant | Designation | Reference a l''operation |
| A001 | BATTERIE | |
| B001 | CENTRALE DE DERIVATION | |
| C015 | MASSE TABLEAU DE BORD COTE CONDUCTEUR | - |
| E050 | COMBINE DE BORD | |
| H001 | CONTACTEUR A 'CLE | |
| H005 | COMMODO | |
| M001 | ORDINATEUR DE BORD | |
| M051 | CENTRALE DU CIRCUIT DE FREINAGE | |
| N040 | POMPE ELECTRIQUE CARBURANT ET COMMANDE D'INDICATEUR DE NIVEAU |
DESCRIPTION - TRIP COMPUTER - Fiat 500 1.4 16v
L''ordinateur Trip permet d''afficher a l''ecran du combine de bord les parametres relatifs au trajet, a la consommation et aux distances parcourues par le vehicule.Le Trip Computer prevoit deux modes de fonctionnement (A et B), entierement independants l''un de l''autre, dont l''affichage est commande par la pression du bouton TRIP situe sur le levier D du commodo.Le mode d''affichage a l''ecran des donnees obeit a un ordre preetabli :TRIP A :
DESCRIPTION FONCTIONNELLE - TRIP COMPUTER - Fiat 500 1.4 16v
L''alimentation sous cle (INT) du combine de bord E050 est fournie a la broche 3 via la ligne protegee par le fusible F37 de l''ordinateur de bord M001 (broche 7 du connecteur E); l''alimentation directe de la batterie est quant a elle fournie a la broche 2 de E050 via la ligne protegee par le fusible F53 de ce meme ordinateur (broche 14 du connecteur E).La broche 1 du combine de bord E050 est raccordee a la masse de la planche de bord cote conducteur C015.L''ordinateur M001 recoit une alimentation directe de la batterie (broche 1 du connecteur A) protegee par le fusible F01 de la centrale de derivation du compartiment moteur B001 (broche 18 du connecteur B). Il recoit egalement une alimentation sous cle (INT) a la broche 11 du connecteur E.L''ordinateur de bord M001 est egalement relie a la masse de la planche de bord cote conducteur C015 via les broches 9 et 10 du connecteur E.Le combine de bord E050 se connecte a partir des broches 5 et 6 avec l''ordinateur de bord M001 (broches 18 et 20 du connecteur D) et via ce dernier avec l''ensemble du reseau CAN:Via le reseau C-CAN, l''ordinateur de bord M001 (broches 44 et 45 du connecteur B) recoit le signal tachymetrique envoye par la centrale du systeme de freinage M051 (broches 26 et 14) et il se charge de le communiquer au combine de bord E050.L''indicateur digital du niveau de carburant est gere selon les donnees en provenance de la jauge faisant partie de l''ensemble pompe a carburant N040. L''ordinateur de bord fournit au capteur une reference de masse (broche 17 du connecteur F) et recoit un signal proportionnel a la broche 4 de ce meme connecteur qu''il achemine au combine de bord E050 via le reseau B-CAN.La centrale de controle moteur M010 transmet au combine de bord, via le reseau CAN, le signal provenant du capteur de regime moteur K046.
EMPLACEMENT DES COMPOSANTS - TRIP COMPUTER - Fiat 500 1.4 16v
| Code composant | Designation | Reference a l''operation |
| A001 | BATTERIE | |
| B001 | CENTRALE DE DERIVATION | |
| C015 | MASSE TABLEAU DE BORD COTE CONDUCTEUR | - |
| E050 | COMBINE DE BORD | |
| H001 | CONTACTEUR A 'CLE | |
| H005 | COMMODO | |
| M001 | ORDINATEUR DE BORD | |
| M051 | CENTRALE DU CIRCUIT DE FREINAGE | |
| N040 | POMPE ELECTRIQUE CARBURANT ET COMMANDE D'INDICATEUR DE NIVEAU |























