SCHEMA ELETTRICO - LUCI STOP - Fiat BRAVO 1.9 JTD 8v
COMPONENTI - LUCI STOP - Fiat BRAVO 1.9 JTD 8v
| Codice componenti | Denominazione | Riferimento all’operazione |
| B002 | CENTRALINA DI DERIVAZIONE SOTTO PLANCIA | |
| B099 | SCATOLA MAXI FUSE SU BATTERIA | - |
| C020 | MASSA PLANCIA LATO PASSEGGERO | - |
| C030 | MASSA POSTERIORE SINISTRA | - |
| C038 | MASSA SU TUNNEL CENTRALE | - |
| E050 | QUADRO STRUMENTI | |
| F030 | FANALE POSTERIORE SINISTRO | |
| F031 | FANALE POSTERIORE DESTRO | |
| F040 | FANALE POSTERIORE SUPPLEMENTARE ('TERZO STOP') | |
| I030 | INTERRUTTORE PEDALE FRENO | |
| H001 | COMMUTATORE DI ACCENSIONE | |
| M001 | BODY COMPUTER |
LOCALIZZAZIONE COMPONENTI - LUCI STOP - Fiat BRAVO 1.9 JTD 8v
| Codice componenti | Denominazione | Riferimento all’operazione |
| B002 | CENTRALINA DI DERIVAZIONE SOTTO PLANCIA | |
| B099 | SCATOLA MAXI FUSE SU BATTERIA | - |
| C020 | MASSA PLANCIA LATO PASSEGGERO | - |
| C030 | MASSA POSTERIORE SINISTRA | - |
| C038 | MASSA SU TUNNEL CENTRALE | - |
| E050 | QUADRO STRUMENTI | |
| F030 | FANALE POSTERIORE SINISTRO | |
| F031 | FANALE POSTERIORE DESTRO | |
| F040 | FANALE POSTERIORE SUPPLEMENTARE ('TERZO STOP') | |
| I030 | INTERRUTTORE PEDALE FRENO | |
| H001 | COMMUTATORE DI ACCENSIONE | |
| M001 | BODY COMPUTER |
DESCRIZIONE - LUCI STOP - Fiat BRAVO 1.9 JTD 8v
Le luci di arresto vettura (luci "stop"), sono collocate posteriormente nei fanali laterali e nell''apposito fanale centrale "terzo stop", composto da 8 lampadine del tipo tutto vetro.Esse sono azionate ogni volta che viene premuto il pedale del freno attraverso l''apposito interruttore posto sul pedale stesso.
DESCRIZIONE FUNZIONALE - LUCI STOP - Fiat BRAVO 1.9 JTD 8v
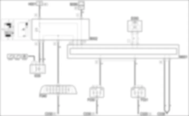
L''''interruttore I30 e alimentato sotto chiave (INT) dalla linea fusibile F37 della centralina sottoplancia B2: quando viene premuto il pedale del freno, l''''interruttore si chiude e invia il segnale "N.A.'''' al Body Computer M1 , pin 2 del connettore F-.Il Body Computer M1 e alimentato direttamente dalla batteria dalla linea protetta dal maxifuse d B99 al pin 18 del connettore F di interfaccia con la centralina sottoplancia B2; la alimentazione sotto chiave (INT) giunge al pin 9 del connettore F di interfaccia con la centralina B2.Il Body Computer M1 comanda di conseguenza l''alimentazione delle luci stop poste nei fanali F30 (sinistra) F31 (destra) - dai pin 44 e 31 del connettore E.L''''interruttore I30 comanda direttamente il fanale ”3. stop “ centrale F40 attraverso la centralina sottoplancia B2, pin 5 del connettore D.Tramite la linea CAN il Body Computer M1 si collega al quadro strumenti E50, per gestire, in caso di avarie rilevate al circuito o al fusibile, la spia "avaria luci". e la segnalazione "controllare luci stop"



























