AUTOMOTIVE ELECTRICIANS

Fiat DOBLO 1.9 JTD 8V Fino a 10/2000 – PLAFONIERE – – 7 posti – SCHEMA ELETTRICO, LOCALIZZAZIONE COMPONENTI, DESCRIZIONE FUNZIONALE – SCHEMA ELETTRICO, LOCALIZZAZIONE COMPONENTI, DESCRIZIONE FUNZIONALE

Fiat DOBLO 1.9 JTD 8V  Fino a 10/2000 – PLAFONIERE –  – 7 posti – SCHEMA ELETTRICO, LOCALIZZAZIONE COMPONENTI, DESCRIZIONE FUNZIONALE – SCHEMA ELETTRICO, LOCALIZZAZIONE COMPONENTI, DESCRIZIONE FUNZIONALE

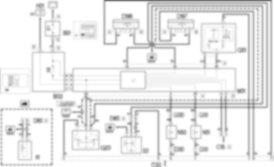
Schema elettrico - PLAFONIERE - Fiat DOBLO 1.9 JTD 8V Fino a 10/2000





COMPONENTI - PLAFONIERE - Fiat DOBLO 1.9 JTD 8V Fino a 10/2000



Codice componenteDenominazioneRiferimento al complessivo
B1 Centralina di derivazione vano motore-
B1 Centralina di derivazione vano motore
B1 Centralina di derivazione vano motore
B2 Centralina di derivazione sotto plancia
C15 Massa plancia lato guida-
C30 Massa posteriore sinistra-
D196 Giunzione porta laterale scorrevole Dx-
D197 Giunzione porta laterale scorrevole Dx-
D35 Giunzione porta posteriore sinistra-
D36 Giunzione porta posteriore destra-
D85 Giunzione posteriore/portellone-
G10 Plafoniera anteriore
G20 Plafoniera posteriore (centrale)-
G20 Plafoniera posteriore (centrale)
I16 Interruttore su porta anteriore sinistra
I17 Interruttore su porta anteriore destra
I21 Interruttore su porta battente posteriore
M1 Body computer-
M1 Body computer

Localizzazione componenti - PLAFONIERE - Fiat DOBLO 1.9 JTD 8V Fino a 10/2000





COMPONENTI - PLAFONIERE - Fiat DOBLO 1.9 JTD 8V Fino a 10/2000



Codice componenteDenominazioneRiferimento al complessivo
B1 Centralina di derivazione vano motore-
B1 Centralina di derivazione vano motore
B1 Centralina di derivazione vano motore
B2 Centralina di derivazione sotto plancia
C15 Massa plancia lato guida-
C30 Massa posteriore sinistra-
D196 Giunzione porta laterale scorrevole Dx-
D197 Giunzione porta laterale scorrevole Dx-
D35 Giunzione porta posteriore sinistra-
D36 Giunzione porta posteriore destra-
D85 Giunzione posteriore/portellone-
G10 Plafoniera anteriore
G20 Plafoniera posteriore (centrale)-
G20 Plafoniera posteriore (centrale)
I16 Interruttore su porta anteriore sinistra
I17 Interruttore su porta anteriore destra
I21 Interruttore su porta battente posteriore
M1 Body computer-
M1 Body computer

Descrizione - PLAFONIERE - Fiat DOBLO 1.9 JTD 8V Fino a 10/2000


La plafoniera anteriore comprende due luci di cortesia con altrettanti commutatori di comando; quella posteriore, invece, e costituita da un''unica luce .Con i commutatori di comando e possibile selezionare le seguenti modalita di funzionamento della plafoniera anteriore:con commutatore sinistro in posizione centrale: le lampade si accendono/spengono all''apertura/chiusura delle porte;con commutatore sinistro premuto verso sinistra: le lampade sono sempre spente;con commutatore sinistro premuto verso destra: le lampade sono sempre accese;Tramite il commutatore destro, a plafoniera spenta, e possibile accendere singolarmente la lampada destra o sinistra a seconda della posizione del commutatore stesso.Alcuni modelli hanno poi, per rendere piu agevole l''ingresso e l''uscita dalla vettura, due diverse logiche di temporizzazioni.Le plafoniere si accendono all''ingresso vettura seguendo queste modalita:allo sblocco delle porte anteriori per un tempo pari a 15 secondi;alla chiusura di una porta (entro i tre minuti) per un tempo pari ai sette secondi.In ogni caso la temporizzazione viene interrotta portando la chiave di accensione in posizione MAR.Per quanto riguarda la temporizzazione delle plafoniere ad uscita vettura (togliendo quindi la chiave dal commutatore d''accensione), l''accensione segue questa logica:entro due minuti dallo spegnimento del motore per un tempo pari ai tre minuti;alla chiusura di una porta (entro i tre minuti) per un tempo pari a sette secondi.La temporizzazione termina automaticamente al bloccaggio delle porte.

Descrizione funzionale - PLAFONIERE - Fiat DOBLO 1.9 JTD 8V Fino a 10/2000


L''alimentazione della plafoniera anteriore G10 giunge al pin 2 attraverso il body computer M01. Questo ne gestisce l''alimentazione a la temporizzazione attraverso una logica di funzionamento in base ai segnali in ingresso al connettore A del body computer provenienti:dalla plafoniera anteriore G10 (pin 3) ed entrante al pin 21;dall''interruttore del motoriduttore serratura porta anteriore sinistra N50 al pin 8;dall''interruttore del motoriduttore serratura porta anteriore sinistra N51 al pin 25;dalle giunzioni porta laterale scorrevole sinistra D196 e destra D197 e dall''interruttore su porta battente posteriore I21 (per la versione con portellone basculante, dall''interuttore apertura baule I11 ) ai pin 16 e 26;Il body computer M01 e alimentato sia "sotto chiave" che direttamente rispettivamente al pin 11 del connettore E ed al pin A del connettore C della centralina di derivazione sotto plancia B02 . Per l''alimentazione diretta esiste un fusibile di protezione F1 situato nella centralina di derivazione vano motore B01 .I pin 8 e 9 del connettore D del body computer sono collegati a massa.Il body computer gestisce al pin 33 connettore A l''alimentazione della plafoniera posteriore G20 e l''alimentazione della luce baule (]).La plafoniera posteriore G20 e collegata al pin3 :alla serratura portellone I21 al pin 3; (pin 1 di I11 con porta basculante);alla giunzione porta laterale scorrevole sinistra D196 al pin 3;alla giunzione porta laterale scorrevole destra D197 al pin 3;al body computer al pin 16 e 26 connettore A.Entrambe le plafoniere sono collegate a massa al pin 1.

CENTRALINA DI DERIVAZIONE



B001A



B001B



B001C



B001C



B001C



B001C



B001C



B001D



B001E



B001F



B001F



B001F



B001F



B001F



B1A



B1A



B1B



B1C



B1C



B1C



B1C



B1C



B1C



B1C



B1C



B1D



B1E



B1E



B1F



B1F



B1F



B1F



B1F



B1F



CENTRALINA DI DERIVAZIONE SOTTO PLANCIA



B002A



B002A



B002A



B002A



B002A



B002C



B002D



B002D



B002E



B002E



B002E



B002F



B002G



B002G



B2A



B2A



B2A



B2A



B2A



B2C



B2D



B2D



B2D



B2E



B2E



B2E



B2E



B2F



B2G



MASSA PLANCIA LATO GUIDA



C015A



C015A



C015C



C15A



C15A



C15B



C15C



GIUNZIONE PORTA LATERALE SCORREVOLE SX



D196



D196A



D196A



D196A



D196B



D196B



D196B



D196B



GIUNZIONE PORTA LATERALE SCORREVOLE DX



D197



D197A



D197A



D197A



D197B



D197B



D197B



D197B



GIUNZIONE POSTERIORE-PORTA POST. SINISTRA



D35A



D35A



D35B



GIUNZIONE POSTERIORE/PORTA POST. DESTRA



D36A



D36A



D36B



GIUNZIONE POSTERIORE/PORTELLONE



D085A



D085A



D085A



D085A



D085A



D085A



D085A



D085B



D085B



D85A



D85A



D85A



D85A



D85A



D85B



D85B



INTERRUTTORE SU PORTA ANTERIORE SINISTRA



I016A



I016B



I16A



INTERRUTTORE SU PORTA ANTERIORE DESTRA



I017A



I017B



I17A



BODY COMPUTER



M001A



M001A



M001A



M001A



M001A



M001C



M001C



M001C



M001D



M001D



M001E



M001E



M001F



M001F



M1A



M1A



M1A



M1A



M1C



M1D



M1E



M1F


Can't find your car? Check -> DiagnostData.com!