WIRING DIAGRAM - RADIO - Fiat GRANDE PUNTO 1.3 Multijet
COMPONENTS - RADIO - Fiat GRANDE PUNTO 1.3 Multijet
| Component code | Description | Reference to the operation |
| B001 | JUNCTION UNIT | |
| B045 | LUGGAGE COMPARTMENT JUNCTION UNIT (CVB) | |
| B099 | MAXI FUSE BOX ON BATTERY | |
| C015 | DASHBOARD EARTH, DRIVER'S SIDE | - |
| C020 | PASSENGER SIDE DASHBOARD EARTH | - |
| D020 | DASHBOARD/REAR COUPLING | - |
| D030 | DRIVER'S FRONT DOOR COUPLING | - |
| D031 | PASSENGER FRONT DOOR COUPLING | - |
| D035 | LEFT REAR DOOR COUPLING | - |
| D036 | RIGHT REAR DOOR COUPLING | - |
| D047 | CLOCK SPRING COUPLING | |
| H001 | IGNITION SWITCH | |
| M001 | BODY COMPUTER | |
| P020 | RADIO | |
| P025 | AERIAL FEED/AMPLIFIER | |
| P030 | LEFT REAR SPEAKER | |
| P031 | RIGHT REAR SPEAKER | |
| P035 | SPEAKER ON FRONT DOOR LEFT | |
| P036 | SPEAKER IN RIGHT FRONT DOOR | |
| P045 | LEFT FRONT TWEETER SPEAKER | |
| P046 | RIGHT FRONT TWEETER SPEAKER | |
| P049 | REAR CENTRE WOOFER SPEAKER |
COMPONENT LOCATION - RADIO - Fiat GRANDE PUNTO 1.3 Multijet
| Component code | Description | Reference to the operation |
| B001 | JUNCTION UNIT | |
| B045 | LUGGAGE COMPARTMENT JUNCTION UNIT (CVB) | |
| B099 | MAXI FUSE BOX ON BATTERY | |
| C015 | DASHBOARD EARTH, DRIVER'S SIDE | - |
| C020 | PASSENGER SIDE DASHBOARD EARTH | - |
| D020 | DASHBOARD/REAR COUPLING | - |
| D030 | DRIVER'S FRONT DOOR COUPLING | - |
| D031 | PASSENGER FRONT DOOR COUPLING | - |
| D035 | LEFT REAR DOOR COUPLING | - |
| D036 | RIGHT REAR DOOR COUPLING | - |
| D047 | CLOCK SPRING COUPLING | |
| H001 | IGNITION SWITCH | |
| M001 | BODY COMPUTER | |
| P020 | RADIO | |
| P025 | AERIAL FEED/AMPLIFIER | |
| P030 | LEFT REAR SPEAKER | |
| P031 | RIGHT REAR SPEAKER | |
| P035 | SPEAKER ON FRONT DOOR LEFT | |
| P036 | SPEAKER IN RIGHT FRONT DOOR | |
| P045 | LEFT FRONT TWEETER SPEAKER | |
| P046 | RIGHT FRONT TWEETER SPEAKER | |
| P049 | REAR CENTRE WOOFER SPEAKER |
DESCRIPTION - RADIO - Fiat GRANDE PUNTO 1.3 Multijet
As an option, the vehicle may be fitted with a HIFI system with special hifi speakers and a subwoofer containing a power amplifier.The system has been developed ad hoc for the vehicle: the acoustic properties of the passenger compartment have been carefully studied so that the amplifier and the speakers are ideally suited to the vehicle: optimum listening is available in any part of the passenger compartment.Unlike the system fitted as standard, the Bose system offers:- special speakers at front and rear;- subwoofer containing a power amplifier located in the boot.
FUNCTIONAL DESCRIPTION - RADIO - Fiat GRANDE PUNTO 1.3 Multijet
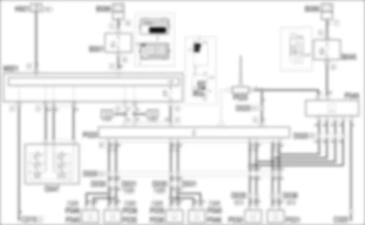
The radio P20 is supplied directly (4 of connector A) from the battery via the line for fuse F51 of the Body Computer M1.Pin 8 of connector A is earthed.Pins 1 and 3 of connector A connect to the CAN that connects the radio P20 to the Body Computer M1 (pins 5 and 20 of connector D) and to the other system nodes.The Body Computer M1 is connected to the radio controls on the steering wheel via the clock spring D47: pin 35 of connector D supplies a reference earth to pin 7 of D47; pin 52 of connector D of M1 receives signals from the pushbuttons located to the left of the steering wheel while pin 50 of connector D of M1 receives signals from the pushbuttons on the left of the steering wheel.The Body Computer M1 - connector G - is supplied directly from the battery via a line protected by maxifuse F2 of the engine compartment control unit B1; its ignition-controlled supply (INT) is received at pin 2 of connector D; pin 10 of connector H or M1 supplies the Body Computer with a reference earth.The amplifier in the subwoofer P49 receives a direct supply from the battery - at pin 3 - via the line for fuse F67 of the fuse box in the boot B45; pin 7 of amplifier P49 is earthed.Pin 6 of P49 is connected to the radio P20 - pin 5 of connector A - which supplies a positive enablement signal to turn on the amplifier (the aerial supply).The following cables with signals for the speakers and toward subwoofer P49 leave connector B of P20:- pins 5 and 6 to the left front speakers P35 and P45 (or P36 and P46 on right hand drive versions)- pins 3 and 4 to the right front speakers P36 and P46 (or P35 and P45 on right hand drive versions);- pins 7 and 8 to the left rear speaker P30 and subwoofer P49;- pins 1 and 2 to the right rear speaker P31 and subwoofer P49;





































