AUTOMOTIVE ELECTRICIANS

Fiat GRANDE PUNTO 1.4 16v – RADIO – – Provision for car ratio – WIRING DIAGRAM, LOCATION COMPONENTS, OPERATIONAL DESCRIPTION – WIRING DIAGRAM, LOCATION COMPONENTS, OPERATIONAL DESCRIPTION

Fiat GRANDE PUNTO 1.4 16v   – RADIO –  – Provision for car ratio – WIRING DIAGRAM, LOCATION COMPONENTS, OPERATIONAL DESCRIPTION – WIRING DIAGRAM, LOCATION COMPONENTS, OPERATIONAL DESCRIPTION

WIRING DIAGRAM - RADIO - Fiat GRANDE PUNTO 1.4 16v





COMPONENTS - RADIO - Fiat GRANDE PUNTO 1.4 16v



Component codeDescriptionReference to the operation
B001JUNCTION UNIT
B099MAXI FUSE BOX ON BATTERY
C015DASHBOARD EARTH, DRIVER'S SIDE-
D020DASHBOARD/REAR COUPLING-
D030DRIVER'S FRONT DOOR COUPLING -
D031PASSENGER FRONT DOOR COUPLING-
D035LEFT REAR DOOR COUPLING-
D036RIGHT REAR DOOR COUPLING-
H001IGNITION SWITCH
M001BODY COMPUTER
P020RADIO
P025AERIAL FEED/AMPLIFIER
P030LEFT REAR SPEAKER
P031RIGHT REAR SPEAKER
P035SPEAKER ON FRONT DOOR LEFT
P036SPEAKER IN RIGHT FRONT DOOR
P045LEFT FRONT TWEETER SPEAKER
P046RIGHT FRONT TWEETER SPEAKER

COMPONENT LOCATION - RADIO - Fiat GRANDE PUNTO 1.4 16v





Component codeDescriptionReference to the operation
B001JUNCTION UNIT
B099MAXI FUSE BOX ON BATTERY
C015DASHBOARD EARTH, DRIVER'S SIDE-
D020DASHBOARD/REAR COUPLING-
D030DRIVER'S FRONT DOOR COUPLING -
D031PASSENGER FRONT DOOR COUPLING-
D035LEFT REAR DOOR COUPLING-
D036RIGHT REAR DOOR COUPLING-
H001IGNITION SWITCH
M001BODY COMPUTER
P020RADIO
P025AERIAL FEED/AMPLIFIER
P030LEFT REAR SPEAKER
P031RIGHT REAR SPEAKER
P035SPEAKER ON FRONT DOOR LEFT
P036SPEAKER IN RIGHT FRONT DOOR
P045LEFT FRONT TWEETER SPEAKER
P046RIGHT FRONT TWEETER SPEAKER

DESCRIPTION - RADIO - Fiat GRANDE PUNTO 1.4 16v


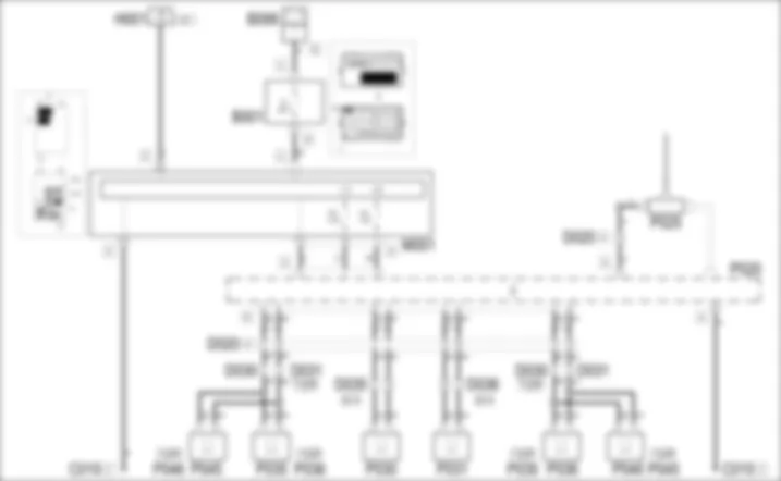
The vehicle can be fitted, on request, with a simple preparation, (opt. 082) which includes a simple power supply for the radio not fitted on the vehicle, but installed in the aftermarket in accordance with the following ISO standard pin out: (connector A of P20):- pin 1 : n.c. (mute)- pin 2 : n.c.- pin 3 : n.c.- pin 4 : direct power supply- pin 5 : aerial power supply- pin 6 : control lighting- pin 7: ignition-operated power supply +15- pin 8 : earthThe second connection (connector B of P20) for connection with the speakers is the same as the standard version.769The radio installed in the AFTERMARKET is therefore not a CAN node through which information is exchanged with the Body Computer and with the other electronic units.The vehicle is equipped with preparation comprising:- front speakers: woofer and tweeter in the doors;- rear speakers in the doors (5 door versions) or in the rear side panels (3 door versions);- cables connecting the radio with the speakers;- aerial with support fitted at the rear of the roof with a coaxial connecting cable.

FUNCTIONAL DESCRIPTION - RADIO - Fiat GRANDE PUNTO 1.4 16v


The radio P20 is supplied directly (4 of connector A) from the battery via the line for fuse F51 of the Body Computer M1.The radio P20 is supplied via the ignition (7 of connector A) from the battery via the line for fuse F61 of the Body Computer M1.Pin 8 of connector A is earthed.Pin 6 of connector A of P20 receives the power supply for the dimmer lighting, coming from pin 19 of connector H of M1.The aerial power supply P25 is sent from the radio P20 from pin 5 of connector A.The following cables with signals for the speakers leave connector B of P20:- pins 5 and 6 to the left front speakers P35 and P45 (or P36 and P46 on right hand drive versions)- pins 3 and 4 to the right front speakers P36 and P46 (or P35 and P45 on right hand drive versions);- pins 7 and 8 to the left rear speaker P30;- pins 1 and 2 to the right rear speaker P31;The aerial P25 is connected to the radio by means of the special coaxial cable.

JUNCTION UNIT



B001A



B001A



B001A



B001A



B001B



B001B



B001C



B001C



B001C



B001C



B001C



B001X



MAXI FUSE BOX ON BATTERY



B099A



B099A



B099B



B099D



B099D



B099E



B099F



DASHBOARD EARTH, DRIVER'S SIDE



C015A



C015B



C015C



DASHBOARD/REAR COUPLING



D020A



D020A



D020A



D020A



D020A



D020A



D020A



D020B



D020B



D020B



DRIVER'S FRONT DOOR COUPLING



D030



D030



D030



D030



D030



D030



D030



D030



PASSENGER FRONT DOOR COUPLING



D031



D031



D031



D031



LEFT REAR DOOR COUPLING



D035



D035



RIGHT REAR DOOR COUPLING



D036



D036



IGNITION SWITCH



H001



BODY COMPUTER



M001A



M001C



M001D



M001E



M001G



M001H



M001H



M001H



M001K



RADIO



P020A



P020A



P020A



P020A



P020B



P020B



P020B



P020C



P020D



AERIAL FEED/AMPLIFIER



P025



LEFT REAR SPEAKER



P030



P030



RIGHT REAR SPEAKER



P031



P031



SPEAKER ON FRONT DOOR LEFT



P035



SPEAKER IN RIGHT FRONT DOOR



P036



LEFT FRONT TWEETER SPEAKER



P045



RIGHT FRONT TWEETER SPEAKER



P046


Can't find your car? Check -> DiagnostData.com!