AUTOMOTIVE ELECTRICIANS

Fiat IDEA 1.3 JTD 16v – ALZACRISTALLI POSTERIORI – – SCHEMA ELETTRICO, LOCALIZZAZIONE COMPONENTI, DESCRIZIONE FUNZIONALE – SCHEMA ELETTRICO, LOCALIZZAZIONE COMPONENTI, DESCRIZIONE FUNZIONALE

Fiat IDEA 1.3 JTD 16v   – ALZACRISTALLI POSTERIORI –  – SCHEMA ELETTRICO, LOCALIZZAZIONE COMPONENTI, DESCRIZIONE FUNZIONALE – SCHEMA ELETTRICO, LOCALIZZAZIONE COMPONENTI, DESCRIZIONE FUNZIONALE
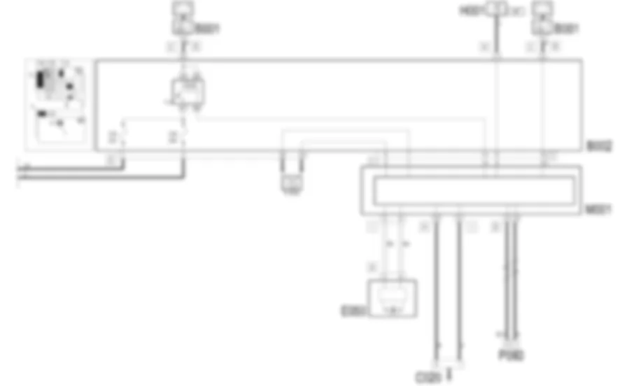
Schema elettrico



COMPONENTI
Codice componenteDenominazioneRiferimento al complessivo
B1Centralina di derivazione vano motore5505A
B2Centralina di derivazione sotto plancia5505A
C20Massa plancia lato passeggero-
C30Massa posteriore sinistra-
C31Massa posteriore destra-
D35Giunzione posteriore / porta post. sinistra-
D36Giunzione posteriore / porta post. destra-
E50Quadro strumenti5560B
H1Commutatore di accensione5520A
H44Comandi alzacristalli su porta anteriore lato gu7005M
H53Interruttore alzacristallo post. sinistro su porta7010M
H54Interruttore alzacristallo post. destro su porta p7010M
K19Sensore antischiacciamento su porta posteriore si7010A
K24Sensore antischiacciamento su porta posteriore de7010A
M1Body computer5505A
M63Centralina vano baule5505A
M66Centralina comando porta lato guida5505A
N65Motorino alzacristallo posteriore sinistro7010M
N66Motorino alzacristallo posteriore destro7010M
P93Antenna per dispositivo ricevitore bloccaporte-
Localizzazione componenti

COMPONENTI
Codice componenteDenominazioneRiferimento al complessivo
B1Centralina di derivazione vano motore5505A
B2Centralina di derivazione sotto plancia5505A
C20Massa plancia lato passeggero-
C30Massa posteriore sinistra-
C31Massa posteriore destra-
D35Giunzione posteriore / porta post. sinistra-
D36Giunzione posteriore / porta post. destra-
E50Quadro strumenti5560B
H1Commutatore di accensione5520A
H44Comandi alzacristalli su porta anteriore lato gu7005M
H53Interruttore alzacristallo post. sinistro su porta7010M
H54Interruttore alzacristallo post. destro su porta p7010M
K19Sensore antischiacciamento su porta posteriore si7010A
K24Sensore antischiacciamento su porta posteriore de7010A
M1Body computer5505A
M63Centralina vano baule5505A
M66Centralina comando porta lato guida5505A
N65Motorino alzacristallo posteriore sinistro7010M
N66Motorino alzacristallo posteriore destro7010M
P93Antenna per dispositivo ricevitore bloccaporte-
DescrizioneGli alzacristalli delle porte posteriori vengono azionati tramite i relativi interruttori posti sulle relative porte e dalla porta anteriore lato guida .La centralina vano baule provvede direttamente al controllo del funzionamento dei motori alzacristallo posteriori.I comandi dalla porta anteriore lato guida vengono trasmessi via rete CAN dalla centralina su porta.I motori alzacristallo vengono comandati sia in modo manuale sia in automatico, a seconda degli allestimenti.Il funzionamento automatico avviene secondo la seguente logica:se la pressione sul tasto e compreso tra 60 e 300 millisecondi, il funzionamento e manuale: il vetro sale/scende solo a tasto premuto;se la pressione sul tasto e superiore ai 300 millisecondi, il funzionamento e invece automatico: anche se viene rilasciato il tasto relativo, il vetro continua a salire/scendere fino al finecorsa oppure fino all'intervento eventuale del sistema di sicurezza anti-schiacciamento;una successiva pressione del tasto durante il movimento del vetro lo blocca nella posizione in cui si trova;una pressione sul tasto inferiore a 60 millisecondi viene ignorata (e considerato un urto accidentale).La centralina vano baule gestisce anche la funzione anti-schiacciamento: acquisisce cioe l'informazione dell'eventuale presenza di un ostacolo durante la movimentazione del vetro in chiusura (salita): un sensore resistivo e inserito in una guaina applicata alla guarnizione superiore, che viene compressa in caso di ostacolo alla corretta chiusura del vetro: in tali circostanze la centralina interrompe immediatamente la corsa del vetro e la inverte fino al fine corsa inferiore.Il corretto funzionamento del sensore anti-schiacciamento e controllato dalla funzione di "check" . della centralina: nel caso di avaria tale informazione viene inviata via CAN al quadro strumenti in modo da accendere la spia " avaria generica e visualizzare l'informazione sul display.Inoltre in caso di avaria rilevata, la centralina inibisce il funzionamento automatico in salita permettendolo solamente a step di 500ms ad ogni pressione del pulsante.Il circuito e comandato secondo la logica di controllo dalla centralina vano baule, la cui alimentazione protetta da due specifici fusibili e comandata dal teleruttore servizi della centralina sottoplancia: in tal modo l'alimentazione avviene sia con chiave su MAR che con chiave su STOP durante la fase di avviamento questo teleruttore e temporaneamente disattivato, mentre con chiave su STOP, il Body Computer mantiene attivato il teleruttore per 3 minuti, ma lo disattiva dopo 30 secondi all'apertura di una delle porteLa centralina porta anteriore lato guida gestisce anche il blocco dei comandi posteriori (protezione), attuato mediante la pressione dell'apposito tasto "LOCK': lo stato di blocco viene indicato mediante l'accensione di un led sul retro del tasto stesso e dall'assenza di illuminazione dei tasti di comando posteriori. Con blocco attivo nessun pulsante comanda gli alzacristalli.cristalli vengono automaticamente aperti oppure chiusi anche tramite l'apposito comando prolungato (maggiore di 2 secondi) inviato dal pulsante del telecomando.L'antenna del ricevitore telecomando e collegata direttamente al Body Computer nel quale e contenuta l'elettronica del ricevitore vero e proprio.
Descrizione funzionale Il teleruttore servizi T13, collocato nella centralina sottoplancia B2 , alimenta con la logica sopra descritta e controllata dal Body Computer M1 pin 14 del connettore F la centralina vano baule (che gestisce gli alzacristalli posteriori) M63 pin A8 del connettore A e pin B8 del connettore B, attraverso due linee, protette dai fusibili F33 e F34 . La centralina e collegata tramite la linea CAN alla centralina porta anteriore lato guida M66 . Nel gruppo H44 sono integrati anche i comandi per i cristalli posteriori ed il tasto LOCK: appositi segnali analogici sono inviati ai pin 27 del connettore B e 1 e 3 del connettore C di M66 (il pin 33 del connettore A fornisce la massa di riferimento). A tasto LOCK premuto la centralina M66 comanda l'accensione del led relativo, sempre posto in H44 (dal pin 7 del connettore C ). La centralina M66 dialoga via CAN con la centralina M63 , la quale comanda i motorini N65 (sinistro) e N66 (destro). Analogamente i comandi sulle porte posteriori H53 e H54 inviano appositi segnali analogici alla centralina M63 per azionare i motorini N65 e N66 . Ai pin A5 e B3 del connettore A di M63 e pin A4 e A6 del connettore B di M63 giungono i segnali dei sensori anti-schiacciamento K19 e K24 . Tramite la linea CAN la centralina M63 si collega anche al Body Computer M1 . no al quadro strumenti E50 , per gestire, in caso di avarie rilevate ai sensori antipizzicamento la spia "avaria generica". La antenna-ricevitore RF P93 invia al Body Computer M1 il segnale di apertura/chiusura delle porte e anche dei cristalli e del tetto apribile, collegandosi ai pin 21 e 31 del connettore B 2394081VedereE3040BLOCCAPORTE .

Centralina di derivazione vano motore



B1A



B1B



B1C



B1C



B1D



B1E



B1E



B1E



B1X



COMPONENTI MULTIFUNZIONI



5505A10


<anchor>0</anchor><span>Stacco</span><icon><imageid>20</imageid></icon>1Riattacco212395632-7040A37COPERCHIETTO accessofusibili su plancia portastrumenti - S.R.2395371-5505A35GRUPPO BODY COMPUTER/CENTRALINA DI DERIVAZIONE PRINCIPALE- S.R.1. Disimpegnare i ritegni (1a) e separare la centralina di derivazione(1b) dal body computer (1c)2050745

5505A13


<anchor>0</anchor><span>Stacco</span><icon><imageid>20</imageid></icon>1Riattacco21Aprire il coperchio vano motore.1. Disimpegnare i ritegni (1a) e rimuovere il coperchio (1b).2050746

5505A29


<anchor>0</anchor><span>Stacco</span><icon><imageid>20</imageid></icon>1Riattacco212395368-5505A13CENTRALINA di derivazioneSUPPLEMENTARE nel vano motore - S.R.1. Svitare le viti di fissaggio (1a) del contenitore centralina(1b).2050749

5505A32


<anchor>0</anchor><span>Stacco</span><icon><imageid>20</imageid></icon>1Riattacco212395632-7040A37COPERCHIETTO accessofusibili su plancia portastrumenti - S.R.2395371-5505A35GRUPPO BODY COMPUTER/CENTRALINA DI DERIVAZIONE PRINCIPALE- S.R.1. Disimpegnare i ritegni (1a) e separare la centralina di derivazione(1b) dal body computer (1c)2050751

5505A35


<anchor>0</anchor><span>Stacco</span><icon><imageid>20</imageid></icon>1Riattacco212395632-7040A37COPERCHIETTO accessofusibili su plancia portastrumenti - S.R.1. Scollegare le connessioni elettriche (1a, 1b, 1c, 1d, 1e, 1f).2. Svitare la vite di fissaggio staffa.3. Spostare leggermente la staffa (3a) del rivestimento planciae svitare la vite (3b).4. Svitare le altre viti di fissaggio gruppo body computer/centralinadi derivazione.5. Spostare leggermente gruppo body computer/centralina di derivazione.6. Scollegare le connessioni elettriche (6a, 6b, 6c).7. Recuperare il gruppo body computer/centralina di derivazione.2050752

5505A42



5505A43


<anchor>0</anchor><span>Stacco</span><icon><imageid>20</imageid></icon>1Riattacco211. Scollegare le connessioni elettriche (1a), (1b), (1c) della centralina.2. Svitare viti.3. Recuperare la centralina.2050753

5505A46



5505A47


<anchor>0</anchor><span>Stacco</span><icon><imageid>20</imageid></icon>1Riattacco211. Scollegare le connessioni elettriche (1a), (1b), (1c) della centralina.2. Svitare viti.3. Recuperare la centralina.2050754

5505A48



Centralina di derivazione sotto plancia



B2A



B2A



B2B



B2C



B2D



B2D



B2E



B2G



B2H



Massa plancia lato passeggero



C20B



C20



Massa posteriore sinistra



C30



C30



Massa posteriore destra



C31



C31



Giunzione posteriore / porta post. sinistra



D35



D35



D35



Giunzione posteriore / porta post. destra



D36



D36



D36



Quadro strumenti



E50A



E50B



QUADRO DI BORDO ANALOGICO



5560B10


<anchor>0</anchor><span>Stacco</span><icon><imageid>20</imageid></icon>1Riattacco212395307-5010D56SENSORE IRRAGGIAMENTO SOLARE- S.R. a seguito verifica impianto elettrico2395626-7040A11PALPEBRA QUADRO DI BORDO - S.R.1. Svitare le viti.2. Spostare leggermente il quadro.2050838

Commutatore di accensione



H1A



H1B



COMMUTATORE DI AVVIAMENTO



5520A12


<anchor>0</anchor><span>Stacco</span><icon><imageid>20</imageid></icon>1Riattacco212395628-7040A26RIVESTIMENTO del piantoneguida - S.R.2395472-5580E08ANTENNA per dispositivo CHIAVE ELETTRONICA (CODE)- S.R.1. Scollegare le connessioni elettriche (1a, 1b) dal commutatoredi avviamento.2. Con un trapano perforare e rimuovere le viti senza testa (2a).Rimuovere il commutatore di avviamento (2b). 232050765

5520A14


23

Comandi alzacristalli su porta anteriore lato gu



H44A



H44A



H44B



H44B



ALZACRISTALLI ELETTRICI PORTE ANTERIORI



7005M12



7005M14


<anchor>0</anchor><span>Stacco</span><icon><imageid>20</imageid></icon>1Riattacco212395512-7005E12RICOPRIMENTO angolaredi una porta anteriore, sx o dx - S.R.1. Svitare le viti.2. Spostare il gruppo interruttori.3. Scollegare la connessione elettrica.4. Scollegare il tirante (4a) di apertura porta dai ritegni (4b).5. Recuperare il gruppo interruttori con mostrina.2050926

7005M26



7005M27


<anchor>0</anchor><span>Stacco</span><icon><imageid>20</imageid></icon>1Riattacco212395519-7005M28MOTORINO dell'ALZACRISTALLO elettricodi una porta anteriore, sx o dx - S.R. a pannello porta/telaio disupporto staccati1. Utilizzare un trapano e rimuovere i rivetti.2. Rimuovere il meccanismo disimpegnandolo dai ritegni/centraggi.2050928

7005M28


<anchor>0</anchor><span>Stacco</span><icon><imageid>20</imageid></icon>1Riattacco211. Scollegare la connessione del motorino alzacristallo.2. Svitare viti.3. Rimuovere il motorino disimpegnando il suo alberino scanalato.2050929

7005M29



Interruttore alzacristallo post. sinistro su porta



H53



ALZACRISTALLI ELETTRICI PORTE LATERALI POSTERIORI



7010M10


<anchor>0</anchor><span>Stacco</span><icon><imageid>20</imageid></icon>1Riattacco211. Aprire la porta e svitare la vite.2. Spostare il gruppo maniglia (2a) disimpegnando il ritegno (2b).3. Scollegare la connessione elettrica dell'interruttore alzacristallo.4. Disimpegnare il tirante (4a) dai ritegni (4b).5. Recuperare il gruppo mostrina.2050974

7010M20


<anchor>0</anchor><span>Stacco</span><icon><imageid>20</imageid></icon>1Riattacco211. Scollegare la connessione del motorino alzacristallo.2. Svitare viti.3. Rimuovere il motorino disimpegnando il suo alberino scanalato.2050976

7010M21



7010M26



7010M27


<anchor>0</anchor><span>Stacco</span><icon><imageid>20</imageid></icon>1Riattacco212395564-7010M20ALZACRISTALLO elettricodi una porta posteriore, sx o dx - S.R. a pannello porta/telaiodi supporto staccati1. Utilizzare un trapano e rimuovere i rivetti.2. Rimuovere il meccanismo disimpegnandolo dai ritegni/centraggi.2050977

Interruttore alzacristallo post. destro su porta p



H54



Sensore antischiacciamento su porta posteriore si



K19



COMPLESSIVO PORTE LATERALI POSTERIORI



7010A08


<anchor>1</anchor><span>Riattacco</span><icon><imageid>21</imageid></icon>0Stacco20Controllare che il telaio nonsia danneggiato.1. Prima di posizionare il telaio (1a), verificare che la guarnizioneperimetrale (1b) sia integra e pulita. Verificare che anche la relativasuperficie di appoggio sul telaio porta sia pulita. 2050940

7010A09



7010A14


1. Se si procede alla registrazione dopo aver staccato la porta,serrare le viti delle cerniere alla coppia prescritta. 2. Se in precedenza erano state staccate le semicerniere dalla porta,serrare le viti di fissaggio delle semicerniere. 3. Svitare la vite (3a) del limitatore (3b) e richiudere la portaper fare rientrare il limitatore stesso. 2050941

7010A24


<anchor>0</anchor><span>Stacco</span><icon><imageid>20</imageid></icon>1Riattacco211. Svitare le viti di fissaggio della semicerniera alla scocca.2. Rimuovere la semicerniera (2a) e recuperare gli eventuali spessori(2b).2050943

7010A28


<anchor>0</anchor><span>Stacco</span><icon><imageid>20</imageid></icon>1Riattacco212395560-7010E10PANNELLO INTERNO portalaterale posteriore - S.R. o Sost.2395533-7010A08TELAIO di supporto INTERNO porta laterale posteriore- S.R. a pannello porta staccato1. Svitare le viti sulla scocca.2. Svitare le viti sulla porta.3. Rimuovere la guarnizione.2050945

7010A34



7010A46


<anchor>0</anchor><span>Stacco</span><icon><imageid>20</imageid></icon>1Riattacco211. Aprire la porta e scalzare la guarnizione.2050950

7010A50


<anchor>0</anchor><span>Stacco</span><icon><imageid>20</imageid></icon>1Riattacco211. Aprire la porta e scalzare la guarnizione.2050951

Sensore antischiacciamento su porta posteriore de



K24



Body computer



M1A



M1A



M1B



M1B



M1C



M1D



M1E



M1F



M1G



M1H



M1I



Centralina vano baule



M63A



M63B



Centralina comando porta lato guida



M66A



M66A



M66B



M66B



M66C



M66C



M66D



M66E



Motorino alzacristallo posteriore sinistro



N65



Motorino alzacristallo posteriore destro



N66



Antenna per dispositivo ricevitore bloccaporte



P93


Can't find your car? Check -> DiagnostData.com!