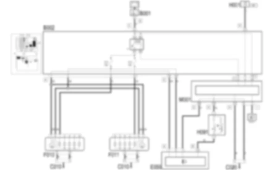
DescrizioneLa regolazione dell'orientamento del fascio luminoso dei proiettori in base al carico si ottiene tramite il dispositivo di regolazione - collocato direttamente nei proiettori - li inclina opportunamente, in modo da abbassare il fascio luminoso nel caso di vettura particolarmente carica, e di alzarlo invece quando il carico diminuisce.Due pulsanti, posti sulla gruppo di comandi posto sulla sinistra del volante, consentono l'orientamento dei proiettori in 4 posizioni di orientamento verticale predefinite da 0 a 3:posizione 0: una o due persone sui sedili anteriori, serbatoio carburante pieno, dotazione di bordo (vettura "in ordine di marcia");posizione 1: cinque persone;posizione 2: cinque persone con vano bagagli pieno (circa 50 kg);posizione 3: conducente e 300 kg di carico, tutto stivato nel bagagliaio (pieno carico);Queste 4 posizioni si ottengono agendo sui tasti "+' (il fascio luci si alza) e "-" (il fascio luci si abbassa.Il valore impostato viene memorizzato e visualizzato sul display del quadro strumenti; quando le luci anabbaglianti sono spente, la movimentazione viene disabilitata e viene mantenuta la posizione corrente delle parabole fari; quando vengono nuovamente accesi gli anabbaglianti, sul display viene acceso il simbolo "correttore assetto fari' con il numero relativo alla posizione ultima memorizzata.Tale logica di comando sopra descritta viene gestita direttamente dal nodo quadro strumenti.Il dispositivo e abilitato solo ad anabbaglianti inseriti.In caso di avaria, il sistema posiziona i proiettori in modo da evitare l'abbagliamento delle vetture provenienti in verso opposto. Il teleruttore che comanda l'inserimento degli anabbaglianti 2393999VedereE2011LUCI ANABBAGLIANTI alimenta anche i motorini di regolazione integrati all'interno dei proiettori; tale teleruttore per l'inserimento delle luci anabbaglianti viene gestito dal Body Computer: l'eccitazione del teleruttore viene attivata con i segnali di consenso di chiave su MAR (INT) e dal comando anabbaglianti del devioguida.
Descrizione funzionale Il segnale (di massa) di attivazione delle luci anabbaglianti - e dell'eventuale funzione AUTO viene inviato al pin 2 del connettore I del Body Computer M1 dal devioguida H5 . 2393999VedereE2011LUCI ANABBAGLIANTI . Il Body Computer M1 comanda l'alimentazione delle luci anabbaglianti inviando un segnale di massa alla centralina sottoplancia B2 dal pin 8 del connettore F di M1 - che eccita il teleruttore T1 : questo alimenta le luci anabbaglianti - pin 1 dei proiettori F10 (sinistro) e F11 (destro); contemporaneamente fornisce il consenso ai motorini di regolazione - pin 7dei proiettori F10 (sinistro) e F11 (destro); Ciascun circuito e protetto da un fusibile della centralina B2F13 per il proiettore sinistro e F12 per quello destro. Il comando per la regolazione dei proiettori, collocato nel gruppo comandi posto sulla sinistra del volante. H91 , invia un segnale modulato di comando- ad ogni successiva pressione dei tasti "+" oppure "-" - al quadro strumenti E50 , pin 14 del connettore B. La logica interna di E50 che gestisce la funzione, invia di conseguenza il segnale di comando vero e proprio dei motorini, dal pin 7 del connettore A, mentre al pin 8 dello stesso giunge il segnale di consenso (anabbaglianti inseriti). Tali segnali di comando "attraversano' la centralina sottoplancia - pin 1 del connettore A di B2 e azionano i motorini - pin 6 dei proiettori F10 (sinistro) e F11 (destro).
0Stacco201Riattacco212395632-7040A37COPERCHIETTO accessofusibili su plancia portastrumenti - S.R.1. Scollegare le connessioni elettriche (1a, 1b, 1c, 1d, 1e, 1f).2. Svitare la vite di fissaggio staffa.3. Spostare leggermente la staffa (3a) del rivestimento planciae svitare la vite (3b).4. Svitare le altre viti di fissaggio gruppo body computer/centralinadi derivazione.5. Spostare leggermente gruppo body computer/centralina di derivazione.6. Scollegare le connessioni elettriche (6a, 6b, 6c).7. Recuperare il gruppo body computer/centralina di derivazione.2050752
0Stacco201Riattacco21Aprire il coperchio vano motore.1. Ruotare in senso antiorario ed estrarre il coperchio.2050805
5540B25
0Stacco201Riattacco21Aprire il coperchio vano motore.1. Ruotare il ritegno del coperchio.2. Rimuovere il coperchio (2a) disimpegnando i ritegni (2b).2050808
5540B26
0Stacco201Riattacco21Aprire il coperchio vano motore.1. Ruotare il ritegno del coperchio.2. Rimuovere il coperchio (2a) disimpegnando i ritegni (2b).2050811
5540B28
0Stacco201Riattacco21Aprire il coperchio vano motore.1. Ruotare il ritegno del coperchio.2. Rimuovere il coperchio (2a) disimpegnando i ritegni (2b).2050813
5540B39
Predisporre la vetturacompleta di ruota di scorta, utensili, liquidi di rifornimento,riserva combustibile e con conducente a bordo. Controllare che la pressione pneumaticisia corretta.Portare l'interruttore di comando assettoproiettori in posizione "0.Porre la vettura su un pavimento piano,orientata perpendicolarmente ad uno schermo o superficie opaca, distante10 metri, su cui sono state tracciate le seguenti linee. 1. V-V: verticale corrispondente alla traccia del piano di simmetriadell'autovettura.2. C-C: tracce dei piani verticali passanti per i centri di riferimentodei gruppi ottici.3. HC-HC: orizzontale corrispondente all'altezza da terra dei centridi riferimento dei gruppi ottici. 4. AC-AC: orizzontale al di sotto della linea HC-HC di 12 cm.5. Linee inclinate di 15 come illustrato in figura.2050815
0Stacco201Riattacco211. Svitare le viti.2. Rimuovere il rivestimento (2a) disimpegnando i ritegni (2b).2051090
7040A26
0Stacco201Riattacco211. Svitare viti.2. Rimuovere il rivestimento inferiore (2a). Per facilitare l'estrazionedel rivestimento spostare opportunamente il piantone sterzo dopoavere disimpegnato la leva (2b) di regolazione posizione piantonesterzo. 3. Svitare viti.4. Rimuovere il rivestimento superiore.2051091
0Stacco201Riattacco211. Svitare la vite.2. Rimuovere la chiusura (2a) disimpegnando i ritegni interni (2b).2051099
7040A78
0Stacco201Riattacco211. Estrarre leggermente il cassetto (1a) dopo avere disimpegnatoi ritegni (1b).2. Scollegare la connessione elettrica dell'autoradio.3. Scollegare la connessione del cavo antenna.4. Recuperare il cassetto.2051100
7040A96
0Stacco201Riattacco211. Aprire lo sportello.2. Svitare le viti.3. Rimuovere lo sportello.2051101