AUTOMOTIVE ELECTRICIANS

Fiat MULTIPLA 1.9 JTD 8V da 04/02 a 08/03 – APERTURA BAULE – – SCHEMA ELETTRICO, LOCALIZZAZIONE COMPONENTI, DESCRIZIONE FUNZIONALE – SCHEMA ELETTRICO, LOCALIZZAZIONE COMPONENTI, DESCRIZIONE FUNZIONALE

Fiat MULTIPLA 1.9 JTD 8V  da 04/02 a 08/03 – APERTURA BAULE –  – SCHEMA ELETTRICO, LOCALIZZAZIONE COMPONENTI, DESCRIZIONE FUNZIONALE – SCHEMA ELETTRICO, LOCALIZZAZIONE COMPONENTI, DESCRIZIONE FUNZIONALE
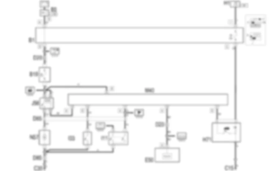
Schema elettrico

Componenti
Codice componenteDenominazioneRiferimento al complessivo
B19Fusibile bloccaporte-
B26Fus. alim. sotto chiave escluso avviam. (INT/A)-
C30Massa posteriore sinistra-
D085Giunzione posteriore/portellone ( POSTERIORE )-
H71Commutatore apertura baule-
H71Commutatore apertura bauleI11Interruttore apertura bauleI11Interruttore apertura bauleJ56Teleruttore apertura baule-
M40Centralina servizi integratiN57Motoriduttore serratura baule2883154Op. 7015B DISPOSITIVI DI CHIUSURA/APERTURA PORTELLONE
Localizzazione componenti

Componenti
Codice componenteDenominazioneRiferimento al complessivo
B19Fusibile bloccaporte-
B26Fus. alim. sotto chiave escluso avviam. (INT/A)-
C30Massa posteriore sinistra-
D085Giunzione posteriore/portellone ( POSTERIORE )-
H71Commutatore apertura baule-
H71Commutatore apertura bauleI11Interruttore apertura bauleI11Interruttore apertura bauleJ56Teleruttore apertura baule-
M40Centralina servizi integratiN57Motoriduttore serratura baule2883154Op. 7015B DISPOSITIVI DI CHIUSURA/APERTURA PORTELLONE
DescrizioneLa centralina elettronica servizi integrati gestisce l'azionamento dell'attuatore di sblocco della serratura del baule mediante comando:dall'interno tramite il pulsante apposito collocato accanto al sedile conducente;dall'esterno tramite la chiave e la serratura posterioreIl comando avviene solo a veicolo fermo (cioe in presenza di un segnale di velocita vettura inferiore a 4 km/h).Inoltre se le porte sono bloccate , il comando e possibile solo dall'interno e con chiave su ON; se invece le porte sono sbloccate (aperte), il comando e sempre possibile sia dall'esterno che dall'interno.
Descrizione funzionale La centralina servizi integrati M40 gestisce il funzionamento del circuito medesimo. La centralina M40 e alimentata direttamente dalla batteria - pin 8 del connettore B - dalla linea del maxifuse J/B2 di B5 attraverso il fusibile volante B19 . Il pin 13 del connettore B fornisce la massa. Azionando l'apposito comando H71 si invia un segnale di massa alla centralina M40 , al pin 17 connettore B. Analogamente tramite la chiave si aziona l'interruttore I33 , che invia un segnale di massa alla centralina M40 , al pin 14 connettore B. Questa invia un segnale di comando - pin 19 del connettore A - che eccita il teleruttore apertura baule J56 , il quale alimenta con la linea protetta dal fusibile volante B19 , il motoriduttore serratura baule N57 . Al pin 14 del connettore A di M40 giunge il segnale tachimetrico dal quadro strumenti E50 . Al pin 17 del connettore A di M40 giunge invece un segnale di baule aperto, che inibisce il comando di attuazione dello sblocco.

Fus. alim. sotto chiave escluso avviam. (INT/A)



B026



B026



B026



Massa posteriore sinistra



C030



C030



C030



C030



Commutatore apertura baule



H071



H071



Commutatore apertura baule



H071



H071



Commutatore apertura baule



H071



H071



Centralina servizi integrati



M040A



M040A



M040B



M040B



Centralina servizi integrati



M040A



M040A



M040B



M040B


Can't find your car? Check -> DiagnostData.com!