Wiring diagram - POWER SUPPLY - Fiat PANDA 1.1
COMPONENTS - POWER SUPPLY - Fiat PANDA 1.1
| Component code | Description | Reference to the assembly |
| A1 | Battery | 5530B |
| B1 | Engine compartment junction unit | |
| C2 | Battery earth on engine | - |
| C3 | Battery earth on bodyshell | - |
| D1 | Front/dashboard coupling | - |
| H1 | Ignition switch | |
Component location - POWER SUPPLY - Fiat PANDA 1.1
COMPONENTS - POWER SUPPLY - Fiat PANDA 1.1
| Component code | Description | Reference to the assembly |
| A1 | Battery | 5530B |
| B1 | Engine compartment junction unit | |
| C2 | Battery earth on engine | - |
| C3 | Battery earth on bodyshell | - |
| D1 | Front/dashboard coupling | - |
| H1 | Ignition switch | |
Description - POWER SUPPLY - Fiat PANDA 1.1
The entire electrical system has been designed and implemented with a view to the most up-to-date safety and protection standards and is particularly well-protected against fire.Two main types of protection are provided:active protection, to reduce possible fault causes at source.passive protection, to minimise the effects of a fault.
The first category covers careful design of wiring circuits, including well thought-out positioning and fastening and the definition of properly shielded and protected layouts.For this reason, the alternator and motor wires have been modified and protective caps adopted.Passive protections include all actions (always adopted on vehicles in any case) to reuduce high fault currents (overload and short-circuit).The ratings of all fuses in the system have been selected according to the nominal power uptake of any loads that may be activated simultaneously and to ensure cut-in in the case of a general short-circuit.All systems and electrical equipment are supplied by the battery at a voltage of 12V.The battery is recharged by the alternator during engine operation.The main power supply lines are protected by fuses and operated by relays grouped together:in the engine compartment junction unit;in the body computer node;in the junction unit under the dashboard.
767The relays in the body computer node are incorporated in the actual junction unit; therefore no type of operation can be carried out (replacement, removal, etc.).Some circuits receive a constant supply, even with the vehicle stationary and the key switched off as they are connected directly to the batteryOther circuits are supplied by turning the ignition key to various positions:insert the key and turn it through one click to ON. This supplies numerous circuits that are described as ignition-operated (INT and 15/54 lines);the second position - AVV (starting) - supplies the starter motor; (line "50"), disconnecting some other circuits (those which absorb a lot of power) thereby ensuring the maximum current flow to the actual starter motor; ("INT/A" line).
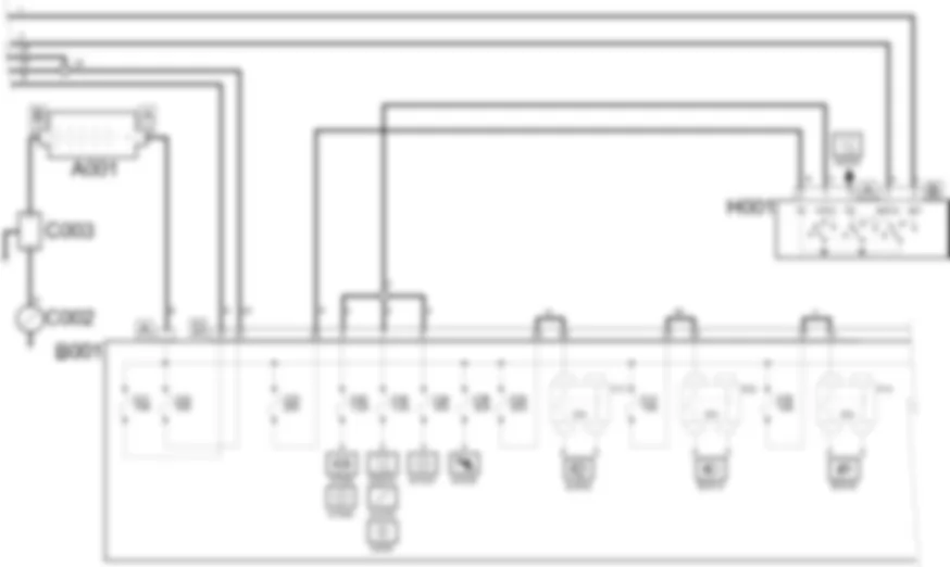
The engine compartment junction unit B001 comprises two connectors: A and D. The control unit receives a direct battery supply via connector A. Connect D is the collection of cables, coming from various consumers, which are connected directly to the junction unit (in the lower section), via "fastom" cables.767The lines that distribute power to the various appliances are represented by wiring diagrams for the various functions and systems. This general diagram shows all the lines as they leave the battery and junction unit and ignition switch. Refer to specific diagrams for more detail.
Operational description - POWER SUPPLY - Fiat PANDA 1.1
The direct battery power supply is supplied at pin 1 connector A of the engine compartment junction unit B001. This power supply is distributed:to the junction unit under the dashboard B002 (pin 17, 23) by the line protected by fuse F02;to the body computer node M001 (pin 1 connector) by the line protected by fuse F01;to the ignition switch H001 by the line protected by fuse F23.
The three junction units distribute the power supply to the various consumers connected to them protecting the lines withh specific fuses and relays.Other circuits are supplied by turning the ignition key H001 to various positions:in the ON position: INT signal (not interrupted during starting);in the AVV position: INT/A signal (supply interrupted during starting), 15/54 (identical signal to INT), 50 (direct power supply to starter motor).
JUNCTION UNIT
B001A
B001D
B001D
B001D
B001D
B001D
B001D
B001D
BATTERY EARTH ON ENGINE
C002
BATTERY EARTH ON BODYSHELL
C003
FRONT/DASHBOARD COUPLING
D001
D001
D001
D001
D001
D001
D001
IGNITION SWITCH
H001A
H001A
H001A
H001B