AUTOMOTIVE ELECTRICIANS

Fiat PANDA 1.1 – ABS – – WIRING DIAGRAM, LOCATION COMPONENTS, OPERATIONAL DESCRIPTION – WIRING DIAGRAM, LOCATION COMPONENTS, OPERATIONAL DESCRIPTION

Fiat PANDA 1.1   – ABS –  – WIRING DIAGRAM, LOCATION COMPONENTS, OPERATIONAL DESCRIPTION – WIRING DIAGRAM, LOCATION COMPONENTS, OPERATIONAL DESCRIPTION

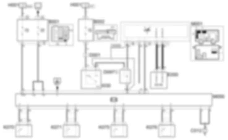
Wiring diagram - ABS - Fiat PANDA 1.1





COMPONENTS - ABS - Fiat PANDA 1.1



Component codeDescriptionReference to the assembly
B1 Engine compartment junction unit
C12 ABS front earth-
D1 front/dashboard coupling-
D4 Front/engine coupling-
D97 Short circuit coupling-
E50 Instrument panel
I30 Brake pedal switch
K71 Right front wheel sensor for ABS
K76 Right rear wheel sensor for ABS
M50 ABS control unit 3340A 2752754

Component location - ABS - Fiat PANDA 1.1





COMPONENTS - ABS - Fiat PANDA 1.1



Component codeDescriptionReference to the assembly
B1 Engine compartment junction unit
C12 ABS front earth-
D1 front/dashboard coupling-
D4 Front/engine coupling-
D97 Short circuit coupling-
E50 Instrument panel
I30 Brake pedal switch
K71 Right front wheel sensor for ABS
K76 Right rear wheel sensor for ABS
M50 ABS control unit 3340A 2752754

Description - ABS - Fiat PANDA 1.1


The anti-lock braking system is the BOSCH 8 ABS with 4 ACTIVE SENSORS and 4 CHANNELS with built-in EBD (Electronic Brake Force Distribution)The BOSCH 8 ABS is the most advanced system currently available: it has a hydraulic control unit with 12 solenoid valves.The active safety features are:ensuring the best possible braking for each wheel close to locking compatible with the grip available;safeguarding the full control of the vehicle in extreme conditions close to the wheels locking;quickest possible reponse;the capacity to automatically adapt to the most diverse operating conditions;reduced weight of the control unit.Like the passive sensors used on previous ABS versions, THE ACTIVE SENSORS have the function of detecting the speed at the wheels.The basic feature of active sensors consists in the fact that THE SIGNAL IS PROCESSED DIRECTLY BY THE SENSOR instead of sending a sinusoidal wave to the ABS control unit.The main advantages are:immediate intervention of the system;capacity of reading speed signals close to zero (passive sensors do not read speeds below 2.75 km/h);less sensitivity to external electro-magnetic interference caused by electro-magnetic fields;not subject to interference produced by electric road surface heating systems (used in some northern European countries);The integration of the EBD electronic brake force distribution in the ABS ensures optimum behaviour of the vehicle during braking thanks to the following features:improved brake force distribution;adjustments adapted to the actual wheel grip conditions and efficiency of the pads;a reduction in the temperature of the front brakes and the force required at the brake servo;continuous monitoring of the efficiency of the system;maintaining the adjustment over a period of time.The instrument panel also memorizes and transmits the status (ON/OFF) of the "ABS failure" and "EBD system failure" warning lights and whether or not they are faulty via the B-CAN.The failure signal in the instrument panel display is specific for each individual fault; in other words there is one failure message for the ABS and one for the EBD system .

Operational description - ABS - Fiat PANDA 1.1


The ABS control unit M050 receives a direct battery supply at pins 2 and 3 and an ignition-operated supply at pin 18; the lines are protected by fuses F04 and F42 , both located in the engine compartment junction unit B001.The brake pedal switch I030 contact closed signal reaches the ABS control unit M050 (pin 20) and the body computer node M001 (pin 5 connector B) simultaneously.The ABS control unit M050:from pins 16, 9 supplies the left front wheel sensors K070 and the right ones K071;from pins 6, 19 supplies the left rear wheel sensors K075 and the right ones K076;from pins 1, 10 receives the signals supplied by the left front wheel sensors K070 and the right ones K071;from pins 17, 8 receives the signals supplied by the left rear wheel sensors K075 and the right ones K076;The body computer node M001 receives the signal at pin 18 connector C and communicates, via the serial line, with the ABS control unit M050 from pins 14 and 18 of connector D.The ABS control unit M050 is connected to earth C012 at pin 1 and pin 4, whilst pin 11 is dedicated to the K line for the fault diagnosis..If a fault signal is received from the ABS control unit, the body computer node lights up the warning light in the instrument panel via the CAN (for more details).767Coupling D001 is housed, in the passenger compartment, in the lower part of the right front pillar, near the door cable loom, passenger side.

JUNCTION UNIT



B001A



B001D



B001D



B001D



B001D



B001D



B001D



B001D



ABS FRONT EARTH



C012



C012



C012



FRONT/DASHBOARD COUPLING



D001



D001



D001



D001



D001



D001



D001



FRONT/ENGINE COUPLING



D004



D004



D004



D004



D004



D004



D004



D004



D004



D004



D004



SHORT CIRCUITING COUPLING



D097A



D097A



D097A



D097A



D097A



D097B



D097B



D097B



D097B



D097B



D097C



D097C



D097C



D097D



D097E



D097E



D097F



D097G



D097G



D097H



ENGINE CONTROL AND MANAGEMENT SYSTEMS



E5010



E5010



E5010



E5020



E5020



E5020



E5020



E5020



E5020



E5030



E5030



E5030



E5050



BRAKE PEDAL SWITCH



I030



I030



I030



I030



I030



RIGHT FRONT WHEEL SENSOR FOR ABS



K071



K071



K071



RIGHT REAR WHEEL SENSOR FOR ABS



K076



K076



K076



ABS CONTROL UNIT



M050



M050



M050


Can't find your car? Check -> DiagnostData.com!