AUTOMOTIVE ELECTRICIANS

Fiat PANDA 1.3 JTD 16v – INSTRUMENT PANEL – – WIRING DIAGRAM, LOCATION COMPONENTS, OPERATIONAL DESCRIPTION – WIRING DIAGRAM, LOCATION COMPONENTS, OPERATIONAL DESCRIPTION

Fiat PANDA 1.3 JTD 16v   – INSTRUMENT PANEL –  – WIRING DIAGRAM, LOCATION COMPONENTS, OPERATIONAL DESCRIPTION – WIRING DIAGRAM, LOCATION COMPONENTS, OPERATIONAL DESCRIPTION
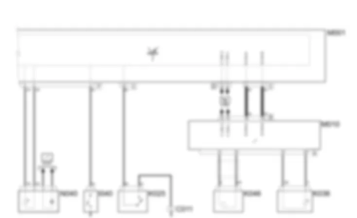
Wiring diagram



COMPONENTS
Component codeNameAssembly reference
C11Right front earth-
C20Passenger side dashboard earth-
D4Front / engine coupling-
D4Front/engine connection-
E50Instrument panel5560B
I40Handbrake "on" switch-
K25Brake fluid level sensor (switch)-
K25Brake fluid level sensor (switch)3330C
K25Brake fluid level sensor (switch)3330C
K36Engine coolant temperature sensor/sender unit1056B
K36Engine coolant temperature sensorsender unit-
K36Engine coolant temperature sensorsender unit1056B
K36Engine coolant temperature sensorsender unit1060G
K46Rpm sensor-
K46Rpm sensor1060G
K46Rpm sensor5510C
K84Speedometer sensor-
M1Body computer5505A
M10Engine management control unit-
M10Engine management control unit1056B
M10Engine management control unit1060G
M50ABS control unit3340A
N40Fuel pump and sender unit1040A
Location of components

COMPONENTS
Component codeNameAssembly reference
C11Right front earth-
C20Passenger side dashboard earth-
D4Front / engine coupling-
D4Front/engine connection-
E50Instrument panel5560B
I40Handbrake "on" switch-
K25Brake fluid level sensor (switch)-
K25Brake fluid level sensor (switch)3330C
K25Brake fluid level sensor (switch)3330C
K36Engine coolant temperature sensor/sender unit1056B
K36Engine coolant temperature sensorsender unit-
K36Engine coolant temperature sensorsender unit1056B
K36Engine coolant temperature sensorsender unit1060G
K46Rpm sensor-
K46Rpm sensor1060G
K46Rpm sensor5510C
K84Speedometer sensor-
M1Body computer5505A
M10Engine management control unit-
M10Engine management control unit1056B
M10Engine management control unit1060G
M50ABS control unit3340A
N40Fuel pump and sender unit1040A
DescriptionThe instrument panel displays the car's operating parameters, and informs the driver of possible faults to the on-board electronic systems.The main functions carried out by the instrument panel may be listed below:electronic speedometerelectronic rev counterfuel level (with low fuel level warning light)coolant temperature (with overheating warning light)various visual indications (faults, devices switched on, etc.)The instrument panel comprises an LCD display for displaying the following information:datetrip computer data (processed by the instrument panel);set-up menu with relevant messages for settings/adjustments;messages on activation of functions / service / fault / warning;total mileage counter (the trip meter is a function of the trip computer);clock;outside temperature;headlamp alignment corrector reading;planned maintenance.The planned maintenance function which signals the need to have the vehicle serviced when the distance or time parameters are approaching the recommended interval for the type of engine and type of use. The instrument panel is lit up by using high-performance LEDs, and is activated when it receives the side lights on signal. No other illumination control logic is active on the panel, while the background of the odometer display is automatically lit when the ignition is switched on.The instrument panel control unit switches the warning lights on or off via the commands taken directly from the sensors or components connected to the control unit via the CAN network.If a fault arises, the warning lights come on in accordance with the envisaged logics; some warning lights come on even when the ignition is on for a period not over four seconds, to indicate the check status of the systems connected to them.The instrument panel also has some intelligent warning lights which are used for the Air Bag system failure warning light and for signalling an engine system failure. The direct battery supply and ignition-dependent supply is provided by the engine compartment junction unit and the junction unit under the dashboard See E1010 SUPPLY .
Functional descriptionThe instrument panel comprises two separate connectors, each of which implements the following functions:Connector A:pin 1: ignition-dependent supply, provided by the body computer node M001; the line is protected by the fuse F51, housed in the junction unit under the instrument panelSee E1010 SUPPLY ;pin 3: direct battery supply, provided by the body computer node M001; the line is protected by the fuse F01, housed in the engine compartment junction unit B001 See E1010 SUPPLY ;pin 2: reference to earth C020 connector B;pin 7: receives the supply for the headlamp adjustment controls2751502SeeE3080HEADLAMP AGLINMENT CORRECTOR; the line is protected by the fuse F13, located in the body computer node, operated by a relay integrated in the control unit;pin 6: sends the command to the headlamp adjustment motors2751502SeeE3080HEADLAMP AGLINMENT CORRECTOR;pin 4: sends the signal for the Trip computer function2751532SeeE4080TRIP COMPUTER;pins 8, 9: connection to the CAN networkSee E1050 CAN CONNECTION LINES ;767Earth C020 is located on the passenger compartment floor and located near the right front wheel arch (footwell).Connector B:pin 10: engine system failure warning light management2751588SeeE5050DIESEL ENGINES ELECTRONIC MANAGEMENTpin 13: management of Air Bag system fault warning light2751643SeeE7030AIRBAG;pin 14: management of passenger Air Bag deactivation warning light2751643SeeE7030AIRBAG;pins 17, 18: connection with the external air temperature sensor, contained in the left rearview mirror P060 See E3032 DOOR MIRROR ADJUSTMENT ; The warning lights (side lights, dipped beam, main beam, etc.) are managed directly by the instrument panel E050, in accordance with the data received via the B-CAN from the body computer node M001 and via the C-CAN (for more details SeeE1050 CAN CONNECTION LINESThe body computer node, via the B-CAN, also sends:the signal coming from the fuel pump N040, for managing the fuel gauge;the signal coming from the switch I040, for displaying the 'handbrake on' warning light;the signal coming from the sensor K025, for displaying the 'low brake fluid level' warning light; The engine management control unit M010 communicates to the body computer node, via the C-CAN, the signals supplied by the engine rpm sensor K046 and the water temperature sensor K036. These signals are then sent to the instrument panel E050, for managing the rev counter and water temperature gauge. The vehicle speed information is supplied directly by the ABS control unit M050 to the body computer node. M001 (pin 18 connector D). This, appropriately coded, signal, is sent via the CAN, to the instrument panel, for the management of the speedometer.

RIGHT FRONT EARTH



C011



C011



C011



C011



C011



C011



PASSENGER SIDE DASHBOARD EARTH



C020A



C020B



C020B



C020B



FRONT/ENGINE COUPLING



D004



D004



D004



D004



D004



D004



D004



D004



D004



D004



D004



ENGINE CONTROL AND MANAGEMENT SYSTEMS



E5010



E5010



E5010



E5020



E5020



E5020



E5020



E5020



E5020



E5030



E5030



E5030



E5050



analogue control panel



5560B10


<anchor>0</anchor><span>Removing</span><icon><imageid>20</imageid></icon>1Refitting21Disconnect the battery negativeterminal.2753183-7040A23frame of instrument panel on facia - r r1. Undo the retaining bolts.Partially remove the instrument panel.2. Disconnect the electrical connection.3. Remove the instrument panel.2046983

HANDBRAKE SWITCH



I040



BRAKE FLUID LEVEL SENSOR (SWITCH)



K025



K025



K025



brake pump, reservoir and load proportioning valve



3330C10


<anchor>0</anchor><span>Removing</span><icon><imageid>20</imageid></icon>1Refitting212752732-3330C30brake fluid reservoir- r + r and wash inside2752965-5530B10battery - r+r2752967-5530B56BATTERY DRIP TRAY COVER - R.R.2752966-5530B52Battery DRIP TRAY/SUPPORT - R.R.2752486-1048A10air cleaner filtering element - replace1. Undo the pipe connectors and front brakes from the pump.2. Undo the connectors of the pipes to the rear brakes from the braking compensators fastened to the pump.3. Undo the nuts fixing the master cylinder to the brake servo.4. Remove the brake pump from its seat.2046673

3330C14


<anchor>0</anchor><span>Removing</span><icon><imageid>20</imageid></icon>1Refitting212752733-3330C34brake fluid reservoir- r + r and wash inside - versions with r/h drive and abs2752965-5530B10battery - r+r2752967-5530B56BATTERY DRIP TRAY COVER - R.R.2752966-5530B52Battery DRIP TRAY/SUPPORT - R.R.2752486-1048A10air cleaner filtering element - replace1. Undo the connectors on the pipes to the ABS from the pump.2. Undo the nuts fixing the master cylinder to the brake servo.3. Remove the brake pump from its seat.2046674

3330C30


<anchor>0</anchor><span>Removing</span><icon><imageid>20</imageid></icon>1Refitting21Place the car on a ramp.Remove the protective cap on the brakecaliper bleed valve.Connect the collection system (pipe andreservoir) to the bleed valve on the brake caliper.Operate the brake pedal until the brakefluid reservoir is empty.Undo the brake fluid reservoir cap.1. Disconnect the electrical connection from the brake fluid sensor(switch).2. Undo both fasteners (2a) by releasing from the pin on the brakepump, then remove the brake fluid reservoir (2b).2046675

3330C34



3330C40


<anchor>0</anchor><span>Removing</span><icon><imageid>20</imageid></icon>1Refitting21Open the bonnet lid.1. Undo the remove the brake fluid reservoir cap.2046676

3330C41


Remove the brake fluidreservoir cap as described in the operation:2752734Refer to op..3330C40brake fluid reservoirplug - r + r

3330C66


<anchor>0</anchor><span>Removing</span><icon><imageid>20</imageid></icon>1Refitting21Place the car on a ramp.Remove the protective cap on the brakecaliper bleed valve.Connect the collection system (pipe andreservoir) to the bleed valve on the brake caliper.Operate the brake pedal until the brakefluid reservoir is empty.2752965-5530B10battery - r+r1. From the brake compensators, unscrew the rigid brake pipe connections.2. Undo the brake compensators from the brake pump and remove them.2046677

ENGINE COOLANT TEMPERATURE SENSOR/SENDER UNIT



K036



K036



K036



K036



multi-point injection system (mpi)



1056B14


<anchor>0</anchor><span>Removing</span><icon><imageid>20</imageid></icon>1Refitting21Disconnect the battery negative terminal.2752486-1048A10air cleaner filtering element - replace1. Release the accelerator cable (1b) working on the throttle valve(1a).2. Disconnect the accelerator cable from the mounting bracket.2046218

1056B50


<anchor>0</anchor><span>Removing</span><icon><imageid>20</imageid></icon>1Refitting21Disconnect the battery negative terminal.2752486-1048A10air cleaner filtering element - replace1. Open the fastening clips and release the wiring.2. Undo the fixing nuts (2a) and remove the wiring mounting bracket(2b).2046220

1056B54


<anchor>0</anchor><span>Removing</span><icon><imageid>20</imageid></icon>1Refitting21Disconnect the battery negative terminal.2752486-1048A10air cleaner filtering element - replace1. Disconnect the electrical connection for the air temperaturesensor.2. Undo the fixing bolt (2a) and remove the integrated air temperaturesensor (2b).2046222

1056B60


<anchor>0</anchor><span>Removing</span><icon><imageid>20</imageid></icon>1Refitting21Disconnect the battery negative terminal.2752486-1048A10air cleaner filtering element - replace1. Release the accelerator cable (1b), working on the throttle valve(1a).2. Disconnect the accelerator cable from the mounting bracket.2046223

1056B69


<anchor>0</anchor><span>Removing</span><icon><imageid>20</imageid></icon>1Refitting212752486-1048A10air cleaner filtering element - replace2752494-1056B60single fuel manifold pipe, with injectors - r + r1. Remove the safety clip.2. Remove the injector.Proceed in the same way for the remaininginjectors.2046227

1056B70



1056B82


<anchor>1</anchor><span>Refitting</span><icon><imageid>21</imageid></icon>0Removing20Fit the engine management control unitin place and tighten the fixing bolts. Connect the electrical connections forthe engine management control unit.Connect the earth lead and tighten thefixing bolt.Connect the battery negative terminal.

pressure pump electric control



1060G10


<anchor>0</anchor><span>Removing</span><icon><imageid>20</imageid></icon>1Refitting21Disconnect the battery negative terminal.1. Disconnect the electrical connection from the air flow meter. 2. Loosen the band and disconnect the the turbocharger air inletsleeve from the rigid pipe, air flow meter side.3. Undo the bolts (3a) and remove the air flow meter (3b).2064495

1060G14


<anchor>0</anchor><span>Removing</span><icon><imageid>20</imageid></icon>1Refitting21Remove the car from the ramps.1. Loosen the band and disconnect the lower radiator coolant outlethose from the radiator, engine oil heat exchanger end.767Collect the engine coolant ina suitable container.2064496

1060G16


<anchor>0</anchor><span>Removing</span><icon><imageid>20</imageid></icon>1Refitting21Disconnect the battery negative terminal.1. Disconnect the electrical connection from the air flow meter. 2. Loosen the band and disconnect the air inlet hose to the turbocharger.2064499

1060G20


<anchor>0</anchor><span>Removing</span><icon><imageid>20</imageid></icon>1Refitting21Disconnect the battery negative terminal.1. Disconnect the electrical connection for the rpm sensor.2. Undo the bolt (2a) and remove the engine rpm sensor (2b). 2064502

1060G22


<anchor>0</anchor><span>Removing</span><icon><imageid>20</imageid></icon>1Refitting21Remove the car from the ramps.Disconnect the battery negative terminal.1. Disconnect the electrical connection from the air flow meter. 2. Loosen the band and disconnect the the turbocharger air inletsleeve from the rigid pipe, air flow meter side.2064504

1060G28


<anchor>0</anchor><span>Removing</span><icon><imageid>20</imageid></icon>1Refitting21Disconnect the battery negative terminal.1. Disconnect the electrical connection from the air flow meter. 2. Loosen the band and disconnect the the turbocharger air inletsleeve from the rigid pipe, air flow meter side.2064507

1060G80


<anchor>0</anchor><span>Removing</span><icon><imageid>20</imageid></icon>1Refitting211. Undo the fixing nuts (1a), disconnect the electrical connections(1b) and remove the engine management control unit (1c).2064511

1060G90


<anchor>0</anchor><span>Removing</span><icon><imageid>20</imageid></icon>1Refitting21Remove the car from the ramps.2752965-5530B10battery - r+r2752966-5530B52Battery DRIP TRAY/SUPPORT - R.R.1. Disconnect the electrical connection from the air flow meter. 2. Loosen the band and disconnect the the turbocharger air inletsleeve from the rigid pipe, air flow meter side.2064512

RPM SENSOR



K046



K046



K046



K046



coil, ecu, sensors



5510C10


<anchor>0</anchor><span>Removing</span><icon><imageid>20</imageid></icon>1Refitting212752486-1048A10air cleaner filtering element - replace2752965-5530B10battery - r+r2752967-5530B56BATTERY DRIP TRAY COVER - R.R.2752966-5530B52Battery DRIP TRAY/SUPPORT - R.R.1. Disconnect the spark plug electrical connections (1a), and theignition coil electrical connection (1b).2. Undo the fixing bolts (2a) and remove ignition coil (2b).2046942

5510C14



5510C26


<anchor>0</anchor><span>Removing</span><icon><imageid>20</imageid></icon>1Refitting21Place the car on a lift.Disconnect the battery negative terminal.Raise the car.1. Undo the retaining bolt.2. Disconnect the electrical connection (2a) and remove the rpmsensor (2b). 2046943

5510C30


<anchor>1</anchor><span>Refitting</span><icon><imageid>21</imageid></icon>0Removing20Place the timing sensor in position andtighten the fixing bolt.Connect the electrical connection.Connect the battery negative terminal.

5510C42


<anchor>0</anchor><span>Removing</span><icon><imageid>20</imageid></icon>1Refitting21Place the car on a lift.Disconnect the battery negative terminal.Raise the car.1. Disconnect the electrical connection.2. Undo the fixing bolt (2a) and remove the detonation sensor (2b). 2046945

SPEEDOMETER SENSOR



K084



BODY COMPUTER



M001A



M001A



M001A



M001B



M001B



M001B



M001C



M001C



M001C



M001C



M001D



M001D



M001E



M001E



M001F



M001F



M001F



M001G



M001H



M001H



M001I



M001L



M001L



M001M



M001M



M001N



M001O



M001O



M001P



multi-function components



5505A13



5505A28


<anchor>0</anchor><span>Removing</span><icon><imageid>20</imageid></icon>1Refitting211. Disengage the fixing lugs (1a) and remove the cover (1b).2046919

5505A32


<anchor>0</anchor><span>Removing</span><icon><imageid>20</imageid></icon>1Refitting21Disconnect the battery negativeterminal.2753188-7040A37fuse box cover - r r1. Undo the retaining bolts.Disconnect the electrical connections.2. Remove the body computer.2046922

5505A90


768769

ENGINE MANAGEMENT ECU



M010A



M010A



M010A



M010B



M010B



M010B



M010B



M010B



M010B



M010B



M010B



M010C



M010C



M010C



ABS CONTROL UNIT



M050



M050



M050



abs check/adjustment devices



3340A12


<anchor>0</anchor><span>Removing</span><icon><imageid>20</imageid></icon>1Refitting212752733-3330C34brake fluid reservoir- r + r and wash inside - versions with r/h drive and abs2752965-5530B10battery - r+r2752967-5530B56BATTERY DRIP TRAY COVER - R.R.2752966-5530B52Battery DRIP TRAY/SUPPORT - R.R.2752486-1048A10air cleaner filtering element - replace2752731-3330C14(PUMP) - MASTER CYLINDER .R.R for versions with A.B.S.1. Disconnect the electrical connection from the A.B.S. hydraulicand electronic control unit.2. Unscrew the pipe connectors from the hydraulic and electroniccontrol unit.3. Unscrew the retaining nuts.4. Remove the ABS hydraulic and electronic control unit.2046700

3340A13



3340A30


<anchor>0</anchor><span>Removing</span><icon><imageid>20</imageid></icon>1Refitting21Place the car on a ramp.Disconnect the battery negative terminal.2752825-4450B02left front wheel r rOr.2752826-4450B04right front wheel r r1. Unscrew the fastenings and move the upper part of the dust guardaside.2. Undo the collars and release the rpm sensor cable from the body.2046702

3340A34


<anchor>0</anchor><span>Removing</span><icon><imageid>20</imageid></icon>1Refitting21Disconnect the battery negativeterminal.Place the car on a ramp.2752827-4450B06left rear wheel r rOr2752828-4450B08right rear wheel r r1. Disconnect the electrical connection for the ABS wheel sensor.2. Release the rpm sensor electrical cable from the brackets onthe rear axle.2046705

3340A48


<anchor>0</anchor><span>Removing</span><icon><imageid>20</imageid></icon>1Refitting21Disconnect the battery negativeterminal.Place the car on a ramp.2752829-4450B12front or rear wheels (two) - r+r2752757-3340A30rpm sensor (one) of one l/h or r/h front wheel -r+r2752758-3340A34rpm sensor (one) of one l/h or r/h rear wheel - r+r

FUEL PUMP AND LEVEL GAUGE



N040



fuel tank and components



1040A20


<anchor>0</anchor><span>Removing</span><icon><imageid>20</imageid></icon>1Refitting21Disconnect the battery negative terminal.Move the load carrying compartment liningaway from the work area.1. Undo the rear bolts fixing the rear seat cushion.2046189

1040A22


<anchor>0</anchor><span>Removing</span><icon><imageid>20</imageid></icon>1Refitting212752828-4450B08right rear wheel r r2752523-1080E20active carbon filter for fuel vapours - r + r2752472-1040A20fuel tank - r + r and decant fuel for versions withevaporation control system1. Position the tool (1a) and undo the ring nut (1b) fastening thepump submerged in the tank.2. Release the submerged pump and remove it complete with levelgauge.Keep the gasket.2046196

1040A31


<anchor>0</anchor><span>Removing</span><icon><imageid>20</imageid></icon>1Refitting21Position the vehicle on the ramp.1. Undo the fuel filler pipe cap and remove it.2. Undo the bolts (2a) fixing the fuel filler pipe (2b).2046198

1040A32


<anchor>0</anchor><span>Removing</span><icon><imageid>20</imageid></icon>1Refitting21Place the car on a lift.Raise the car.1. Open the fastening bands (1a) and release and remove the hose(1b).2046200

1040A40


<anchor>0</anchor><span>Removing</span><icon><imageid>20</imageid></icon>1Refitting21Open the fuel flap.Undo the fuel filler cap and remove it.

1040A70


<anchor>0</anchor><span>Removing</span><icon><imageid>20</imageid></icon>1Refitting21Disconnect the battery negative terminal.Move the load carrying compartment liningaway from the work area.1. Undo the rear bolts fixing the rear seat cushion.2046201

1040A74


<anchor>0</anchor><span>Removing</span><icon><imageid>20</imageid></icon>1Refitting21Disconnect the battery negative terminal.Place the driver's front seat in the endof travel position.1. Undo the fixing bolts (1a) and disconnect the electrical connection(1b). 2. Remove the inertia switch.2046205
Can't find your car? Check -> DiagnostData.com!