AUTOMOTIVE ELECTRICIANS

Fiat PANDA 1.3 JTD 16v – DIRECTION INDICATORS / HAZARD WARNING LIGHTS – – SUV – WIRING DIAGRAM, LOCATION COMPONENTS, OPERATIONAL DESCRIPTION – WIRING DIAGRAM, LOCATION COMPONENTS, OPERATIONAL DESCRIPTION

Fiat PANDA 1.3 JTD 16v   – DIRECTION INDICATORS / HAZARD WARNING LIGHTS –  – SUV – WIRING DIAGRAM, LOCATION COMPONENTS, OPERATIONAL DESCRIPTION – WIRING DIAGRAM, LOCATION COMPONENTS, OPERATIONAL DESCRIPTION

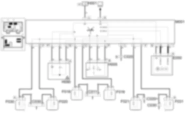
Wiring diagram - DIRECTION INDICATORS / HAZARD WARNING LIGHTS - Fiat PANDA 1.3 JTD 16v





COMPONENTS - DIRECTION INDICATORS / HAZARD WARNING LIGHTS - Fiat PANDA 1.3 JTD 16v



Component codeDescriptionReference to the assembly
C11 Right front earth-
C20 Passenger dashboard earth-
C30 Left rear earth-
E50 Instrument panel
F19RIGHT FRONT DIRECTION INDICATOR
F20 Left side direction indicator
F30 Left rear light cluster
H1 Ignition switch
H90 Switch control panel

Component location - DIRECTION INDICATORS / HAZARD WARNING LIGHTS - Fiat PANDA 1.3 JTD 16v





Description - DIRECTION INDICATORS / HAZARD WARNING LIGHTS - Fiat PANDA 1.3 JTD 16v


The left and right direction indicators are turned on by raising or lowering the left steering column switch unit lever.The hazard warning lights (right and left side indicators operated simultaneously) are activated by means of a red button on the control panel.The direction indicators are ignition-operated but the hazard warning lights can always be operated for safety reasons because they are supplied directly by the battery.Two warning lights on the instrument panel, also intermittent, indicate activation of the right and left indicators. They come on simultaneously if the hazard warning lights are activated.The body computer node:manages the individual direction indicators, located at the front, in the rear light clusters and in the side direction repeaters;monitors the correct operation of the system, signalling any fault by turning on the appropriate lights failure warning light in the instrument panel.

Operational description - DIRECTION INDICATORS / HAZARD WARNING LIGHTS - Fiat PANDA 1.3 JTD 16v


The command to switch on the direction indicators is sent from the steering column switch unit H005 by turning switch A to position 1 (left side direction indicator) or position 2 (right side direction indicator).The body computer node M001:receives the negative signal (with reference to the earth C020 connector B) at pin 8 (left side) or at pin 9 (right side) connector P.767Earth C020 is secured to the passenger compartment floor and is positioned near the right front wheel arch (footwell area).Having received the signal, the direction indicators are switched on:from pins 10 and 11 connector C supplies the front direction indicators F018 and F019;from pins 15 and 18 connector F supplies the direction indicators housed in the rear light clusters F030 A and F031 Afrom pins 16 and 17 connector F supplies the direction indicators housed in the side repeaters F020 and F021The rear light clusters F030 A and F031 A and the left side direction indicator F020 refer to earth C030 fastened to the left rear wheel arch (passenger compartment interior).The hazard warning lights are switched on via the special button located in the control panel H090.The body computer node M001:receives the negative signal (with reference to earth C020 connector B) at pin 4 connector P;from pins 10 and 11 connector C supplies the front direction indicators F018 and F019;from pins 15 and 18 connector F supplies the direction indicators housed in the rear light clusters F030 A and F031 Bfrom pins 16 and 17 connector F supplies the direction indicators housed in the side repeaters F020 and F021from pin 3 connector P manages the intermittent operation of the LED for visually signalling the activation of the hazard warning lights integrated in the control panel H090.The body computer node monitors the correct operation of the lights system signalling any failure by switching on the "lights failure" warning light in the instrument panel E050 in the following circumstances:open load;short circuit to earth;short circuit to + battery.The body computer communicates, from pins 35, 36 connector I, via the CAN, with the instrument panel E050 (for more details), controlling the switching on of the warning lights.

RIGHT FRONT EARTH



C011



C011



C011



C011



C011



C011



PASSENGER SIDE DASHBOARD EARTH



C020A



C020B



C020B



C020B



LEFT REAR EARTH



C030



C030



C030



C030



C030



ENGINE CONTROL AND MANAGEMENT SYSTEMS



E5010



E5010



E5010



E5020



E5020



E5020



E5020



E5020



E5020



E5030



E5030



E5030



E5050



RIGHT FRONT DIRECTION INDICATOR



F019



LEFT SIDE REPEATER



F020



LEFT REAR LIGHT CLUSTER



F030



F030



F030A



F030B



IGNITION SWITCH



H001A



H001A



H001A



H001B



SWITCH CONTROL PANEL



H090A



H090B



H090B


Can't find your car? Check -> DiagnostData.com!