AUTOMOTIVE ELECTRICIANS

Fiat PANDA 1.3 JTD 16v – REVERSING LIGHTS – – SUV – WIRING DIAGRAM, LOCATION COMPONENTS, OPERATIONAL DESCRIPTION – WIRING DIAGRAM, LOCATION COMPONENTS, OPERATIONAL DESCRIPTION

Fiat PANDA 1.3 JTD 16v   – REVERSING LIGHTS –  – SUV – WIRING DIAGRAM, LOCATION COMPONENTS, OPERATIONAL DESCRIPTION – WIRING DIAGRAM, LOCATION COMPONENTS, OPERATIONAL DESCRIPTION

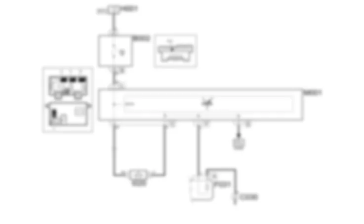
Wiring diagram - REVERSING LIGHTS - Fiat PANDA 1.3 JTD 16v





COMPONENTS - REVERSING LIGHTS - Fiat PANDA 1.3 JTD 16v



Component codeDescriptionReference to the assembly
B2 Junction unit under dashboard
H1 Ignition switch
M1 Body computer 5505A 2752925

Component location - REVERSING LIGHTS - Fiat PANDA 1.3 JTD 16v





Component codeDescriptionReference to the assembly
B2 Junction unit under dashboard
H1 Ignition switch
M1 Body computer 5505A 2752925

Description - REVERSING LIGHTS - Fiat PANDA 1.3 JTD 16v


The vehicle is equipped with a reversing light located in the right rear light cluster.This is operated whenever reverse is engaged via a switch fastened directly to the gear housing.The circuit is supplied with the ignition ON and protected by a fuse located in the underfacia junction unit.

Operational description - REVERSING LIGHTS - Fiat PANDA 1.3 JTD 16v


The reversing lights switch:receives an ignition-operated supply from the line protected by fuse F31 at pin 1;at pin 2, when reverse gear is engaged, supplies the signal to the body computer node M001, at pin 1 connector C.The body computer node, receives the signal:at pin 1 connector F supplies the reversing light, housed inside the left rear light cluster F030;at pin 6 connector F, sends the signal to the parking sensor control unit (where fitted) M084The right tail-light cluster F031 A has a reference earth C030, secured to the left rear wheel arch (passenger compartment interior).

JUNCTION UNIT UNDER DASHBOARD



B002



IGNITION SWITCH



H001A



H001A



H001A



H001B



BODY COMPUTER



M001A



M001A



M001A



M001B



M001B



M001B



M001C



M001C



M001C



M001C



M001D



M001D



M001E



M001E



M001F



M001F



M001F



M001G



M001H



M001H



M001I



M001L



M001L



M001M



M001M



M001N



M001O



M001O



M001P


Can't find your car? Check -> DiagnostData.com!