AUTOMOTIVE ELECTRICIANS

Fiat PANDA 1.3 JTD 16v – REAR FOG LAMPS – – SUV – WIRING DIAGRAM, LOCATION COMPONENTS, OPERATIONAL DESCRIPTION – WIRING DIAGRAM, LOCATION COMPONENTS, OPERATIONAL DESCRIPTION

Fiat PANDA 1.3 JTD 16v   – REAR FOG LAMPS –  – SUV – WIRING DIAGRAM, LOCATION COMPONENTS, OPERATIONAL DESCRIPTION – WIRING DIAGRAM, LOCATION COMPONENTS, OPERATIONAL DESCRIPTION

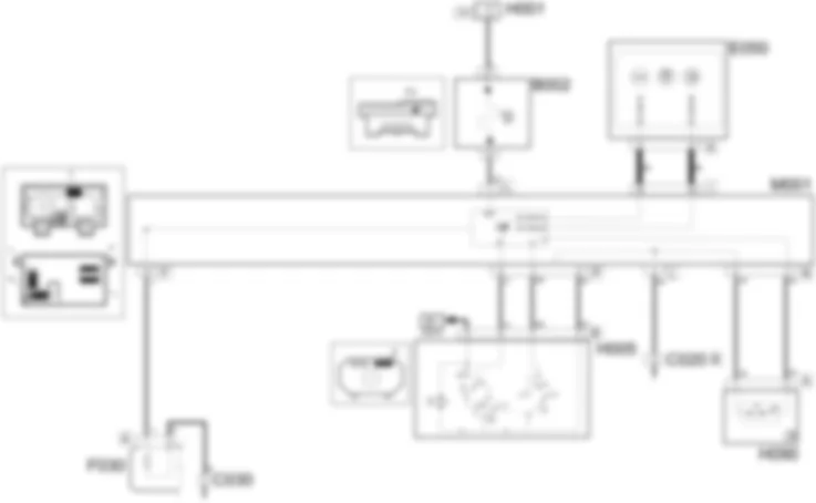
Wiring diagram - REAR FOG LAMPS - Fiat PANDA 1.3 JTD 16v





COMPONENTS - REAR FOG LAMPS - Fiat PANDA 1.3 JTD 16v



Component codeDescriptionReference to the assembly
B2 Junction unit under dashboard
F30 Left rear light cluster
H5 Steering column switch unit
M1 Body computerand low beamsif a main beam headlamps engagement signal is received at pin 5 connector P767Earth C020 is secured to the passenger compartment floor and is positioned near the right front wheel arch (footwell area).Having received the signal and verified the conditions described above, the body computer node supplies the rear fog lamp housed in the right rear light cluster F030 A from pin 13 connector F.The left rear light cluster F030 A has a reference earth C030, secured to the left rear wheel arch (passenger compartment interior).The body computer node monitors the correct operation of the lights system signalling any failure by switching on the "lighting failure" warning light in the instrument panel E050 in the following circumstances:open load;short circuit to earth;short circuit to + battery.The body computer node communicates from pins 35, 36 of connector I via the CAN network with instrument panel E050 (for more details,see wiring diagram E1050), to turn on the "rear fog lamp" warning light.

JUNCTION UNIT UNDER DASHBOARD



B002



LEFT REAR LIGHT CLUSTER



F030



F030



F030A



F030B



STEERING COLUMN SWITCH UNIT



H005A



H005B



BODY COMPUTER



M001A



M001A



M001A



M001B



M001B



M001B



M001C



M001C



M001C



M001C



M001D



M001D



M001E



M001E



M001F



M001F



M001F



M001G



M001H



M001H



M001I



M001L



M001L



M001M



M001M



M001N



M001O



M001O



M001P


Can't find your car? Check -> DiagnostData.com!