AUTOMOTIVE ELECTRICIANS

Fiat ULYSSE 2.0 16v fino a 04/03 – PETROL ENGINE ELECTRONIC MANAGEMENT – – WIRING DIAGRAM, LOCATION COMPONENTS, OPERATIONAL DESCRIPTION – WIRING DIAGRAM, LOCATION COMPONENTS, OPERATIONAL DESCRIPTION

Fiat ULYSSE 2.0 16v  fino a 04/03 – PETROL ENGINE ELECTRONIC MANAGEMENT –  – WIRING DIAGRAM, LOCATION COMPONENTS, OPERATIONAL DESCRIPTION – WIRING DIAGRAM, LOCATION COMPONENTS, OPERATIONAL DESCRIPTION

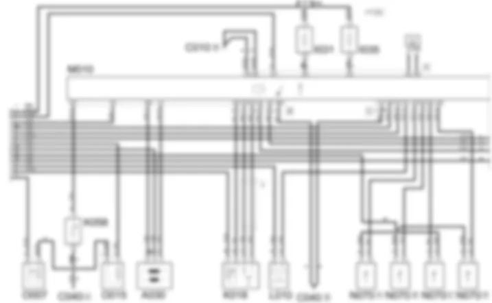
Wiring Diagram - PETROL ENGINE ELECTRONIC MANAGEMENT - Fiat ULYSSE 2.0 16v fino a 04/03









Components - PETROL ENGINE ELECTRONIC MANAGEMENT - Fiat ULYSSE 2.0 16v fino a 04/03



Component codeDescriptionReference to the assembly
A030Ignition coil5510C
B001Engine compartment junction unit5505A
C010Left front earth-
C011Right front earth-
C020Passenger dashboard earth-
C040Earth on engine-
D213Fuel tank coupling-
E050Instrument panel5560B
H001Ignition switch5520A
I031Clutch pedal switch-
I035Safety switch on brake pedal for cruise control-
K017Lambda sensor on catalyzer1080B
K018Lambda sensor on catalyzer - 21080B
K036Engine coolant temperature sensor/sender unit1056B
K042Air temperature sensor-
K046Rpm sensor5510C
K050Detonation sensor5510C
K058STEERING PRESSURE SENSOR-
K055Accelerator pedal potentiometer-
K082Air pressure sensor-
K170CYLINDER REFERENCE SENSOR-
L010Fuel vapour recovery solenoid valve1080E
L030EGR solenoid valve1080C
M001Body computer5,505A
M010Engine management control unit1060G
M140Warning lights and milometer control unit (NSO)-
N040Fuel pump1,040A
N070Injector1056B
N075Integrated throttle casing actuator-
N145Air intake pump on exhaust manifold1080B
O007Oil vapour heating resistance-
O015Throttle casing heating resistance-
R010Multiple diagnostic coupling-

Component location - PETROL ENGINE ELECTRONIC MANAGEMENT - Fiat ULYSSE 2.0 16v fino a 04/03





Components - PETROL ENGINE ELECTRONIC MANAGEMENT - Fiat ULYSSE 2.0 16v fino a 04/03



Component codeDescriptionReference to the assembly
A030Ignition coil5510C
B001Engine compartment junction unit5505A
C010Left front earth-
C011Right front earth-
C020Passenger dashboard earth-
C040Earth on engine-
D213Fuel tank coupling-
E050Instrument panel5560B
H001Ignition switch5520A
I031Clutch pedal switch-
I035Safety switch on brake pedal for cruise control-
K017Lambda sensor on catalyzer1080B
K018Lambda sensor on catalyzer - 21080B
K036Engine coolant temperature sensor/sender unit1056B
K042Air temperature sensor-
K046Rpm sensor5510C
K050Detonation sensor5510C
K058STEERING PRESSURE SENSOR-
K055Accelerator pedal potentiometer-
K082Air pressure sensor-
K170CYLINDER REFERENCE SENSOR-
L010Fuel vapour recovery solenoid valve1080E
L030EGR solenoid valve1080C
M001Body computer5,505A
M010Engine management control unit1060G
M140Warning lights and milometer control unit (NSO)-
N040Fuel pump1,040A
N070Injector1056B
N075Integrated throttle casing actuator-
N145Air intake pump on exhaust manifold1080B
O007Oil vapour heating resistance-
O015Throttle casing heating resistance-
R010Multiple diagnostic coupling-

Description - PETROL ENGINE ELECTRONIC MANAGEMENT - Fiat ULYSSE 2.0 16v fino a 04/03


An electronic control system supervises and governs all engine parameters to optimise performance and fuel consumption by means of a real-time response to different service conditions.The system is managed by a single control unit which controls both the ignition and the sequential, phased injection.Depending on the signals received from numerous sensors, the control unit controls the injectors connected to it managing the following systems:fuel supply;air supply;accelerator pedal;engine cooling;exhaust with catalytic converters controlled by two lambda sensors;fuel vapour recirculation.The throttle body is also controlled electronically by the control unit: throttle opening is calculated in accordance with specific software mapped inside the engine control unit. This system does away with the need for a mechanical link between accelerator pedal and throttle body.The control unit als controls the air intake pump on the exhaust manifold and the EGR valve; when the engine is cold it also heats the oil vapours and the throttle casing.The electronic management system described above ensures that this engine meets the very latest EOBD (European On Board Diagnogis) system emission control and monitoring requirements. This system allows continous diagnosis of emission-related car components and notifies the driver if any of the components should deteriorate by turning on a warning light in the instrument panel.

Operational Description - PETROL ENGINE ELECTRONIC MANAGEMENT - Fiat ULYSSE 2.0 16v fino a 04/03


Engine management control unit M010 controls and governs the entire electronic ignition and injection system.The control unit M010 receives a direct battery supply at pin H4 of connector C, via the line protected by fuse F08 and operated by a relay in the engine compartment control unit B001, energized by a control (earth) signal coming from pin F2 of connector B of the control unit M010.The ignition-operated supply reaches pin C3 of connector A of M010 through the line protected by fuse F04 of B001.The main injection relay for the engine compartment junction unit B001 controls the entire system: t is energized by an earth signal from pin F3 of connector A of control unit M010 and then forwards a power supply to:the fuel pump N040 from pin 11 of connector C, via the line protected by fuse F02;the air intake pump on exhaust manifold N145 from pin 16 of connector C via the line protected by fuse F16 of B001 and governed by the relay housed in the junction unit;the Lambda sensors K017 and K018 from pin 1 connector B, the injectors N070 from pin 10 connector B; the ignition coil A030 and the throttle casing heating resistance O015 from pin 9 connector B; the EGR solenoid valve L030 and the fuel vapour recovery solenoid valve L010 from pin 16 of connector B, all via the line protected by fuse F15 of B001.The ignition-controlled supply is also sent to the oil vapour heating resistance O007 from pin 2 connector B via the line protected by fuse F01 of B001.The control unit M010 is earthed from pin H1 of connector C, M4 of connector B, G4 and H4 of connector A.Control unit M010 receives signals from the various sensors in order to control all engine service parameters.The rpm sensor K046 provides engine rpm information via a frequency signal sent to pins B1 and B2 of connector C of control unit M010: these two signals are very low intensity and are thus appropriately shielded.The engine temperature sensor K036 receives a reference earth and provides a signal proportional to the temperature of the engine coolant to pins E4 and D4 of connector B of control unit M010.The cylinder reference sensor K170 receives a supply from the control unit M010, pin C3 of connector, a reference earth from pin A3 of connector B and sends a frequency signal to pin F3 of connector B of the control unit.The air temperature sensor K042 receives a reference earth from pin A3 of connector B of M010 and sends a signal to pin A2 of connector B of the control unit.The absolute pressure sensor K082 receives a supply from the control unit M010 (pin C3 of connector C), it receives a reference earth from pin C1 of connector C and sends a signal to pin C2 of connector C of the control unit.The detonation sensor K050 provides information, by means of frequency signals, concerning the onset of detonation in the combustion chamber: it sends two signals to pins B3 and C3 of connector B of M010.The Lambda sensor upstream of the catalyzer K017 and the one downstream K018 provide the control unit M010 with information concerning the correct composition of the air/fuel mixture.Sensor K017 is connected to pins A3 and B3 of connector C of M010: these two signals are very low intensity and are thus appropriately shielded. Sensor K017 is heated by a resistance to ensure it works efficiently even when cold. the resistance is supplied by the main relay. Pin E2 of connector B of M010 provides the reference earth.Sensor K018 is connected to pins D3 and E3 of connector B of M010: these two signals are very low intensity and are thus appropriately shielded. Sensor K018 is heated by a resistance to ensure it works efficiently even when cold: the resistance is supplied by the main relay. Pin D2 of connector B of M010 provides the reference earth.The accelerator pedal K055 has two built-in potentiometers (one main one and one safety one) and is connected to pins G3, C2, G2 and H3 of connector A of M010.The steering pressure sensor K058 is connected to the control unit M010 at pin G1 connector B.Clutch pedal switch I031 and the safety switch on the brake pedal for cruise control I035 supply a signal to indicate engagement has taken place to pins E3 and E4 of connector B of M010.The two switches receive a supply from the ignition-controlled line protected by fuse F18 of the body computer M001.The "redundant" switch I035 is the "normally closed" type (when the pedal is pressed, the switch contact opens): the system checks the consistency of the "pedal pressed" information in this way.The control unit M010 controls the opening of the injectors N070 by means of special signals sent from pins H2, G3, G2, G3 of connector C of M010. The injectors N70 receive a power supply to enable opening from the main relay.The control unit M010 also controls the coil A030 through the control signals for the coil main winding, pins L3 and M3 of connector B of M010, whilst the secondary coil winding sends the impulse to the plugs. The primary windings of coils A030 receive a supply to enable the opening of main relay .Throttle body actuator N075 is equipped with two integral potentiometers connected in parallel: this controls throttle opening by means of a stepping motor.The motor receives a supply from pins M1 and L1 of connector B of M010. Pin C1 of connector B sends power to both potentiometers, while pin B1 sends an earth signal; pins B4 and A1 of the same connector receive signals that reach throttle body actuator N075.Fuel vapour recovery solenoid L010 allows fuel vapours to flow through toward the engine intake, where they join the mixture that is entering the combustion chamber. Valve L010, supplied by the main relay, is opened by the control unit when the engine is operating in load conditions by means of a signal from pin F2 of connector C of M010.The EGR solenoid valve L030 receives a supply from pin E1 connector C of M010 and receives a reference earth from pin A2 connector C and is connected to the control unit at pin D1 connector C and G4 connector B.The control unit M010 is then connected via the CAN, pins A3 and A4 connector A , to the Body Computer M001 and to the other network nodes.The autodiagnostic data for the control unit M010 is read by connecting to connector R010 - pin 7: it receives signals from pin B4 connector A of M010 via the special diagnostic line.The control unit M010 is connected to the air conditioning system through pins F2, H2 and F4 of connector A. This allows the engine idle speed to be adjusted as the load conditions increase each time the compressor is switched on or to switch it off in the case of high engine speed or load conditions.The control unit also controls the engine cooling system: pins B2, D4 and C4 of connector A control the engagement of the fan.
Can't find your car? Check -> DiagnostData.com!