AUTOMOTIVE ELECTRICIANS

Электросхемы Стеклоочистители и Стеклоомыватели Дворники Mercedes-Benz ML350 2003

Стеклоочистители и Стеклоомыватели Дворники

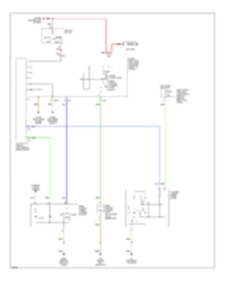
Электросхема передних стеклоочистителей дворников и омывателя лобового стекла для Mercedes-Benz ML350 2003

Электросхема передних стеклоочистителей дворников и омывателя лобового стекла для Mercedes-Benz ML350 2003

Электросхема передних стеклоочистителей дворников и омывателя лобового стекла для Mercedes-Benz ML350 2003 - Список элементов:

  • (right rear of eng compt)
  • A12
  • Acc
  • All activity module (left side of engine compt)
  • B10
  • B12
  • Battery
  • C/b
  • C/d
  • C/f
  • Can h
  • Can l
  • Combination switch
  • Computer data lines system
  • Extended activity module (eam) (right front footwell)
  • Front wiper motor relay
  • Fuse & relay box (left side of engine compt, in "e" box)
  • Fuse 15a
  • Fuse 30a
  • Ground
  • Hot in off, acc or run
  • Hot in run or start
  • Ignition
  • Ignition switch
  • Int
  • Ml/a
  • Mr/a
  • Mr/d
  • Mr/e
  • Off
  • P/d
  • Pnk
  • Power distribution system
  • Rain sensor
  • Red
  • Run
  • Start
  • W16/4
  • W16/4 (right rear of engine compt)
  • W16/5 (left rear of eng compt)
  • W7 (right rear of cargo area)
  • W9 (behind left headlamp)
  • Wash
  • Washer switch
  • Windshield washer pump (on washer fluid reservoir)
  • Windshield wiper motor
  • Wipe
  • Wiper switch

схема шайбы фары для Mercedes-Benz ML350 2003

схема шайбы фары для Mercedes-Benz ML350 2003 - Список элементов:

  • (behind right kick panel)
  • C/f
  • Extended activity module (eam) (right front footwell)
  • Fuse & relay box (left side of eng compt, in "e" box)
  • Fuse 30a
  • Headlamp cleaning system switch
  • Headlamp washer pump (on washer fluid reservoir)
  • Hot at all times
  • Interior lights system
  • Mr/e
  • Relay
  • Right front footwell fuse & relay box (behind right kick panel)
  • W29/2
  • W29/2 (behind right kick panel)
  • W9 (behind left headlamp)
  • X12/6

Электросхема заднего стеклоочистителя дворника и омывателя для Mercedes-Benz ML350 2003

Электросхема заднего стеклоочистителя дворника и омывателя для Mercedes-Benz ML350 2003 - Список элементов:

  • (ml500) (ml320, ml350)
  • Acc
  • All activity module (left side of engine compt)
  • Battery
  • C/c
  • C/d
  • Fuse & relay box (left side of engine compt, in "e" box)
  • Fuse 15a
  • Fuse 15a 40a
  • Hot in run or start
  • Ignition switch
  • Illum
  • Interior lights system
  • Ml/b
  • Mr/d
  • Off
  • Pnk
  • Power distribution system
  • Rear window washer pump (on washer fluid reservoir)
  • Rear window washer pump relay
  • Rear window wiper/ washer switch
  • Red
  • Right front footwell fuse & relay module (behind right kick panel)
  • Run
  • Start
  • Tailgate window wiper motor
  • W16/4 (right rear of eng compt)
  • W16/5 (left rear of engine compt)
  • W29/2 (behind rick kick panel)
  • W8 (center of tailgate)
  • W9 (behind left headlamp)
  • Wash

Не нашел свой автомобиль? смотри здесь -> DiagnostData.com!